Suppr超能文献

鉴定乳头瘤病毒晚期mRNA 3'非翻译区中的调控元件及其RNA结合蛋白。

Identifying regulatory elements and their RNA-binding proteins in the 3' untranslated regions of papillomavirus late mRNAs.

作者信息

Iamborwornkun Nuttawan, Kitkumthorn Nakarin, Stevenson Andrew, Kirk Anna, Graham Sheila V, Chuen-Im Thanaporn

机构信息

Department of Microbiology, Faculty of Science, Silpakorn University, Sanam Chandra Palace Campus, Nakhon Pathom 73000, Thailand.

Department of Oral Biology, Faculty of Dentistry, Mahidol University, Bangkok 10400, Thailand.

出版信息

Biomed Rep. 2024 Jul 1;21(2):125. doi: 10.3892/br.2024.1813. eCollection 2024 Aug.

Abstract

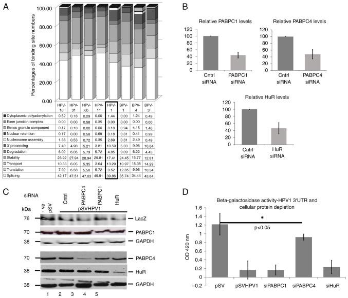
Human papillomaviruses (HPVs) infect cutaneous and mucosal epithelia to cause benign (warts) and malignant lesions (e.g. cervical cancer). Bovine papillomaviruses (BPVs) infect fibroblasts to cause fibropapillomas but can also infect cutaneous epithelial cells. For HPV-1, -16, -31 and BPV-1, -acting RNA elements in the late 3' untranslated region (3'UTR) control expression of virus proteins by binding host cell proteins. The present study compared the effects on gene expression of the -acting elements of seven PV late 3'UTRs (HPV-6b, -11, -16, -31 and BPV-1, -3 and -4) representing a range of different genera and species and pathological properties. pSV- reporter plasmids containing the late 3'UTRs from seven PVs were transiently transfected into cervical adenocarcinoma HeLa cells, and reporter gene expression quantified by reverse transcription-quantitative PCR and a assay. All elements inhibited gene expression in keratinocytes. Cancer-related types HPV-16 and -31, had the greatest inhibitory activity whereas the lowest inhibition was found in the non-cancer related types, BPV-3 and HPV-11. Using RBPmap version 1.1, bioinformatics predictions of factors binding the elements identified proteins which function mainly in mRNA splicing. Markedly, in terms of protein binding motifs, BPV late 3'UTR elements were similar to those of HPV-1a but not to other HPVs. Using HPV-1a as a model and siRNA depletion, the bioinformatics predictions were tested and it was found that PABPC4 was responsible for some of the 3'UTR repressive activity. The data revealed candidate proteins that could control PV late gene expression.

摘要

人乳头瘤病毒(HPV)感染皮肤和黏膜上皮细胞,引发良性病变(疣)和恶性病变(如宫颈癌)。牛乳头瘤病毒(BPV)感染成纤维细胞,导致纤维乳头瘤,但也能感染皮肤上皮细胞。对于HPV - 1、- 16、- 31以及BPV - 1而言,位于3'非翻译区(3'UTR)下游的顺式作用RNA元件通过结合宿主细胞蛋白来控制病毒蛋白的表达。本研究比较了7种乳头瘤病毒(PV)3'UTR下游元件(HPV - 6b、- 11、- 16、- 31以及BPV - 1、- 3和- 4)对基因表达的影响,这些病毒代表了一系列不同的属、种以及病理特性。将含有7种PV 3'UTR下游元件的pSV报告质粒瞬时转染至宫颈腺癌HeLa细胞中,并通过逆转录定量PCR和荧光素酶检测法对报告基因的表达进行定量分析。所有元件均抑制角质形成细胞中的基因表达。与癌症相关的HPV - 16和- 31具有最强的抑制活性,而在非癌症相关类型的BPV - 3和HPV - 11中抑制作用最弱。使用RBPmap 1.1版本,对结合这些元件的因子进行生物信息学预测,确定了主要在mRNA剪接中发挥作用的蛋白质。值得注意的是,就蛋白质结合基序而言,BPV 3'UTR下游元件与HPV - 1a的元件相似,但与其他HPV不同。以HPV - 1a为模型并通过小干扰RNA(siRNA)敲减实验,对生物信息学预测结果进行了验证,发现聚腺苷酸结合蛋白C4(PABPC4)负责部分3'UTR的抑制活性。这些数据揭示了可能控制PV晚期基因表达的候选蛋白。

https://cdn.ncbi.nlm.nih.gov/pmc/blobs/c581/11240274/f5ab9a1c357b/br-21-02-01813-g00.jpg

文献AI研究员

20分钟写一篇综述,助力文献阅读效率提升50倍。

立即体验

用中文搜PubMed

大模型驱动的PubMed中文搜索引擎

马上搜索

文档翻译

学术文献翻译模型,支持多种主流文档格式。

立即体验