Suppr超能文献

CELF4 调节大量 mRNA 的翻译和局部丰度,包括与突触功能调节相关的基因。

CELF4 regulates translation and local abundance of a vast set of mRNAs, including genes associated with regulation of synaptic function.

机构信息

The Jackson Laboratory, Bar Harbor, Maine, United States of America.

出版信息

PLoS Genet. 2012;8(11):e1003067. doi: 10.1371/journal.pgen.1003067. Epub 2012 Nov 29.

Abstract

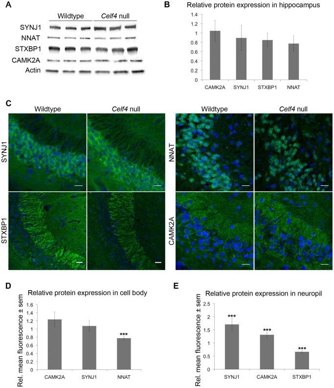
RNA-binding proteins have emerged as causal agents of complex neurological diseases. Mice deficient for neuronal RNA-binding protein CELF4 have a complex neurological disorder with epilepsy as a prominent feature. Human CELF4 has recently been associated with clinical features similar to those seen in mutant mice. CELF4 is expressed primarily in excitatory neurons, including large pyramidal cells of the cerebral cortex and hippocampus, and it regulates excitatory but not inhibitory neurotransmission. We examined mechanisms underlying neuronal hyperexcitability in Celf4 mutants by identifying CELF4 target mRNAs and assessing their fate in the absence of CELF4 in view of their known functions. CELF4 binds to at least 15%-20% of the transcriptome, with striking specificity for the mRNA 3' untranslated region. CELF4 mRNA targets encode a variety of proteins, many of which are well established in neuron development and function. While the overall abundance of these mRNA targets is often dysregulated in Celf4 deficient mice, the actual expression changes are modest at the steady-state level. In contrast, by examining the transcriptome of polysome fractions and the mRNA distribution along the neuronal cell body-neuropil axis, we found that CELF4 is critical for maintaining mRNA stability and availability for translation. Among biological processes associated with CELF4 targets that accumulate in neuropil of mutants, regulation of synaptic plasticity and transmission are the most prominent. Together with a related study of the impact of CELF4 loss on sodium channel Na(v)1.6 function, we suggest that CELF4 deficiency leads to abnormal neuronal function by combining a specific effect on neuronal excitation with a general impairment of synaptic transmission. These results also expand our understanding of the vital roles RNA-binding proteins play in regulating and shaping the activity of neural circuits.

摘要

RNA 结合蛋白已成为复杂神经疾病的致病因素。神经元 RNA 结合蛋白 CELF4 缺失的小鼠表现出一种复杂的神经疾病,以癫痫为突出特征。人类 CELF4 最近与类似于突变小鼠所见的临床特征相关联。CELF4 主要在兴奋性神经元中表达,包括大脑皮层和海马体的大锥体神经元,它调节兴奋性但不调节抑制性神经传递。我们通过鉴定 CELF4 的靶 mRNA 并评估它们在缺乏 CELF4 的情况下的命运,研究了 Celf4 突变体中神经元过度兴奋的机制,鉴于它们的已知功能。CELF4 与至少 15%-20%的转录组结合,对 mRNA 3'非翻译区具有惊人的特异性。CELF4 mRNA 靶标编码各种蛋白质,其中许多在神经元发育和功能中已经得到很好的证实。虽然这些 mRNA 靶标的总体丰度在 Celf4 缺失的小鼠中经常失调,但在稳态水平上实际的表达变化是适度的。相比之下,通过检查多核糖体部分的转录组和沿神经元胞体-神经突轴的 mRNA 分布,我们发现 CELF4 对于维持 mRNA 的稳定性和翻译的可用性至关重要。在与在突变体神经突中积累的 CELF4 靶标相关的生物学过程中,突触可塑性和传递的调节最为突出。与关于 CELF4 缺失对钠通道 Na(v)1.6 功能的影响的相关研究一起,我们认为 CELF4 缺乏通过结合对神经元兴奋的特定影响和对突触传递的普遍损害,导致异常的神经元功能。这些结果还扩展了我们对 RNA 结合蛋白在调节和塑造神经回路活动方面的重要作用的理解。

https://cdn.ncbi.nlm.nih.gov/pmc/blobs/8e2b/3510034/e2094c115a28/pgen.1003067.g001.jpg

文献AI研究员

20分钟写一篇综述,助力文献阅读效率提升50倍。

立即体验

用中文搜PubMed

大模型驱动的PubMed中文搜索引擎

马上搜索

文档翻译

学术文献翻译模型,支持多种主流文档格式。

立即体验