Suppr超能文献

PRC2-AgeIndex 作为衰老和年轻化的通用生物标志物。

PRC2-AgeIndex as a universal biomarker of aging and rejuvenation.

机构信息

Department of Biomedical Data Science, School of Medicine, Stanford University, Stanford, CA, USA.

Department of Obstetrics & Gynecology, School of Medicine, Stanford University, Stanford, CA, USA.

出版信息

Nat Commun. 2024 Jul 16;15(1):5956. doi: 10.1038/s41467-024-50098-2.

Abstract

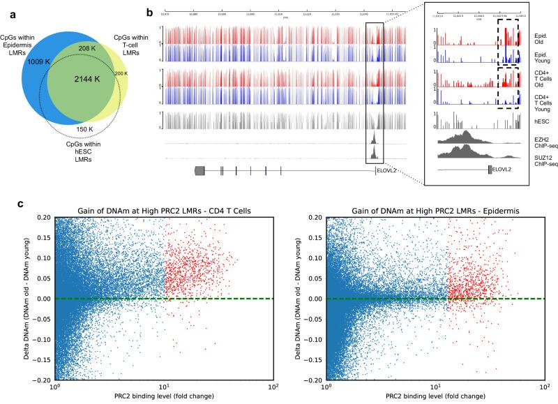
DNA methylation (DNAm) is one of the most reliable biomarkers of aging across mammalian tissues. While the age-dependent global loss of DNAm has been well characterized, DNAm gain is less characterized. Studies have demonstrated that CpGs which gain methylation with age are enriched in Polycomb Repressive Complex 2 (PRC2) targets. However, whole-genome examination of all PRC2 targets as well as determination of the pan-tissue or tissue-specific nature of these associations is lacking. Here, we show that low-methylated regions (LMRs) which are highly bound by PRC2 in embryonic stem cells (PRC2 LMRs) gain methylation with age in all examined somatic mitotic cells. We estimated that this epigenetic change represents around 90% of the age-dependent DNAm gain genome-wide. Therefore, we propose the "PRC2-AgeIndex," defined as the average DNAm in PRC2 LMRs, as a universal biomarker of cellular aging in somatic cells which can distinguish the effect of different anti-aging interventions.

摘要

DNA 甲基化(DNAm)是哺乳动物组织中最可靠的衰老生物标志物之一。虽然与年龄相关的 DNAm 整体丢失已经得到了很好的描述,但 DNAm 的获得却描述较少。研究表明,随年龄增长而发生甲基化获得的 CpG 富含多梳抑制复合物 2(PRC2)靶标。然而,还缺乏对所有 PRC2 靶标的全基因组检查以及对这些关联的组织普遍性或组织特异性的确定。在这里,我们表明,在胚胎干细胞中与 PRC2 高度结合的低甲基化区域(PRC2 LMRs)在所有检查的有丝分裂体细胞中随年龄增长而获得甲基化。我们估计这种表观遗传变化代表了全基因组范围内大约 90%的与年龄相关的 DNAm 获得。因此,我们提出了“PRC2-年龄指数”,定义为 PRC2 LMR 中的平均 DNAm,作为体细胞中细胞衰老的通用生物标志物,可区分不同抗衰老干预措施的效果。

https://cdn.ncbi.nlm.nih.gov/pmc/blobs/fcf3/11250797/50dc9afa6208/41467_2024_50098_Fig1_HTML.jpg

文献AI研究员

20分钟写一篇综述,助力文献阅读效率提升50倍。

立即体验

用中文搜PubMed

大模型驱动的PubMed中文搜索引擎

马上搜索

文档翻译

学术文献翻译模型,支持多种主流文档格式。

立即体验