Suppr超能文献

二甲双胍通过靶向PLK1信号通路与吉瑞替尼协同治疗FLT3突变型白血病。

Metformin synergizes with gilteritinib in treating FLT3-mutated leukemia via targeting PLK1 signaling.

作者信息

Chen Meiling, Shen Chao, Chen Yi, Chen Zhenhua, Zhou Keren, Chen Yuanzhong, Li Wei, Zeng Chengwu, Qing Ying, Wu Dong, Xu Caiming, Tang Tingting, Che Yuan, Qin Xi, Xu Zhaoxu, Wang Kitty, Leung Keith, Sau Lillian, Deng Xiaolan, Hu Jianda, Wu Yong, Chen Jianjun

机构信息

Department of Hematology, Fujian Institute of Hematology, Fujian Provincial Key Laboratory on Hematology, Fujian Medical University Union Hospital, Fuzhou, Fujian 350001, China; Department of Systems Biology, Beckman Research Institute of City of Hope, Monrovia, CA 91016, USA; Center for RNA Biology and Therapeutics, Beckman Research Institute of City of Hope, Duarte, CA 91010, USA.

Department of Systems Biology, Beckman Research Institute of City of Hope, Monrovia, CA 91016, USA; Center for RNA Biology and Therapeutics, Beckman Research Institute of City of Hope, Duarte, CA 91010, USA.

出版信息

Cell Rep Med. 2024 Jul 16;5(7):101645. doi: 10.1016/j.xcrm.2024.101645.

Abstract

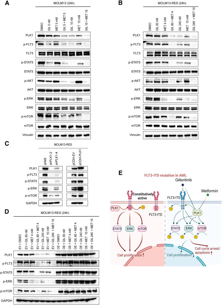
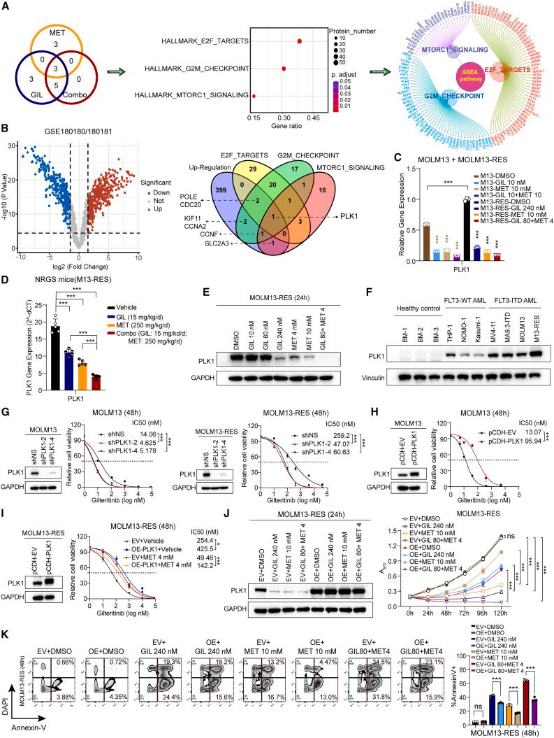
Fms-like tyrosine kinase 3 (FLT3) mutations, present in over 30% of acute myeloid leukemia (AML) cases and dominated by FLT3-internal tandem duplication (FLT3-ITD), are associated with poor outcomes in patients with AML. While tyrosine kinase inhibitors (TKIs; e.g., gilteritinib) are effective, they face challenges such as drug resistance, relapse, and high costs. Here, we report that metformin, a cheap, safe, and widely used anti-diabetic agent, exhibits a striking synergistic effect with gilteritinib in treating FLT3-ITD AML. Metformin significantly sensitizes FLT3-ITD AML cells (including TKI-resistant ones) to gilteritinib. Metformin plus gilteritinib (low dose) dramatically suppresses leukemia progression and prolongs survival in FLT3-ITD AML mouse models. Mechanistically, the combinational treatment cooperatively suppresses polo-like kinase 1 (PLK1) expression and phosphorylation of FLT3/STAT5/ERK/mTOR. Clinical analysis also shows improved survival rates in patients with FLT3-ITD AML taking metformin. Thus, the metformin/gilteritinib combination represents a promising and cost-effective treatment for patients with FLT3-mutated AML, particularly for those with low income/affordability.

摘要

Fms样酪氨酸激酶3(FLT3)突变存在于超过30%的急性髓系白血病(AML)病例中,且以FLT3内部串联重复(FLT3-ITD)为主,与AML患者的不良预后相关。虽然酪氨酸激酶抑制剂(TKIs;如吉瑞替尼)有效,但它们面临耐药性、复发和高成本等挑战。在此,我们报告二甲双胍,一种廉价、安全且广泛使用的抗糖尿病药物,在治疗FLT3-ITD AML方面与吉瑞替尼表现出显著的协同作用。二甲双胍显著使FLT3-ITD AML细胞(包括对TKI耐药的细胞)对吉瑞替尼敏感。二甲双胍加吉瑞替尼(低剂量)在FLT3-ITD AML小鼠模型中显著抑制白血病进展并延长生存期。机制上,联合治疗协同抑制polo样激酶1(PLK1)的表达以及FLT3/STAT5/ERK/mTOR的磷酸化。临床分析还显示服用二甲双胍的FLT3-ITD AML患者生存率提高。因此,二甲双胍/吉瑞替尼联合治疗对于FLT3突变的AML患者,特别是那些低收入/负担能力差的患者,是一种有前景且具有成本效益的治疗方法。

https://cdn.ncbi.nlm.nih.gov/pmc/blobs/0a41/11293342/461b7d827822/fx1.jpg

文献AI研究员

20分钟写一篇综述,助力文献阅读效率提升50倍。

立即体验

用中文搜PubMed

大模型驱动的PubMed中文搜索引擎

马上搜索

文档翻译

学术文献翻译模型,支持多种主流文档格式。

立即体验