Suppr超能文献

从内嗅皮层内侧到杏仁核基底外侧的投射神经元对于吗啡戒断记忆的恢复至关重要。

Projection neurons from medial entorhinal cortex to basolateral amygdala are critical for the retrieval of morphine withdrawal memory.

作者信息

Fu Yali, Cao Zixuan, Ye Ting, Yang Hao, Chu Chenshan, Lei Chao, Wen Yaxian, Cai Zhangyin, Yuan Yu, Guo Xinli, Yang Li, Sheng Huan, Cui Dongyang, Shao Da, Chen Ming, Lai Bin, Zheng Ping

机构信息

State Key Laboratory of Medical Neurobiology, Institutes of Brain Science, MOE Frontier Center for Brain Science, Department of Neurology of Zhongshan Hospital, Fudan University, Shanghai 200032, China.

Medical College of China Three Gorges University, Yichang 443002, China.

出版信息

iScience. 2024 Jun 11;27(7):110239. doi: 10.1016/j.isci.2024.110239. eCollection 2024 Jul 19.

Abstract

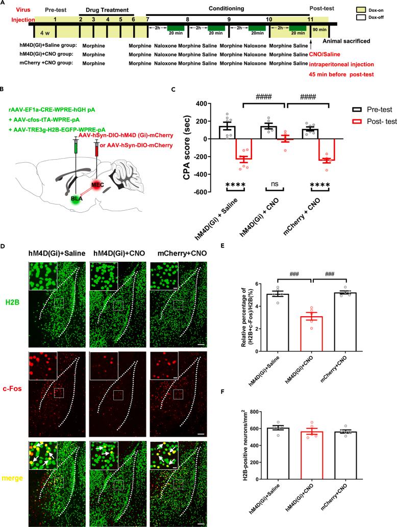
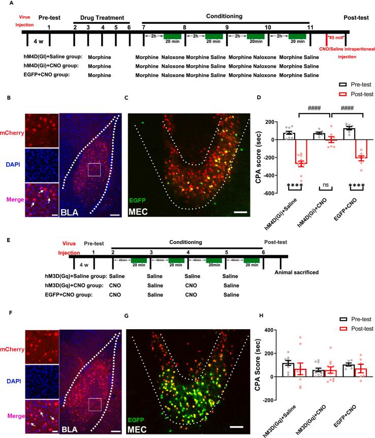
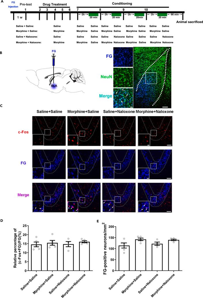
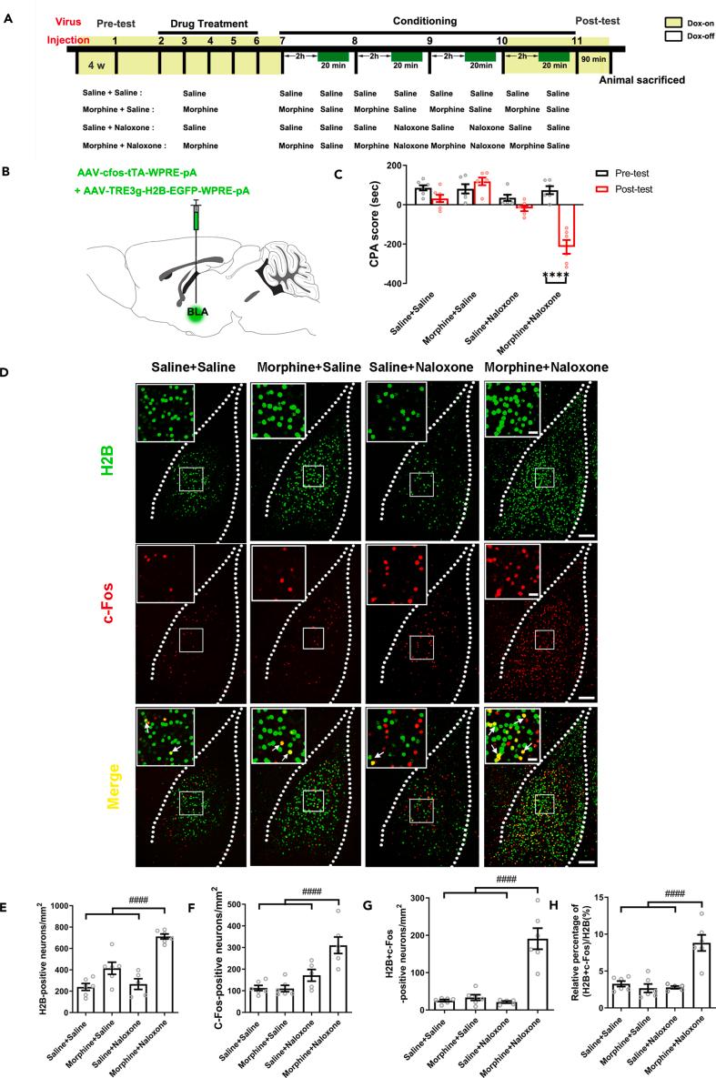
The medial entorhinal cortex (MEC) is crucial for contextual memory, yet its role in context-induced retrieval of morphine withdrawal memory remains unclear. This study investigated the role of the MEC and its projection neurons from MEC layer 5 to the basolateral amygdala (BLA) (MEC neurons) in context-induced retrieval of morphine withdrawal memory. Results show that context activates the MEC in morphine withdrawal mice, and the inactivation of the MEC inhibits context-induced retrieval of morphine withdrawal memory. At neural circuits, context activates MEC neurons in morphine withdrawal mice, and the inactivation of MEC neurons inhibits context-induced retrieval of morphine withdrawal memory. But MEC neurons are not activated by conditioning of context and morphine withdrawal, and the inhibition of MEC neurons do not influence the coupling of context and morphine withdrawal memory. These results suggest that MEC neurons are critical for the retrieval, but not for the formation, of morphine withdrawal memory.

摘要

内嗅皮层内侧(MEC)对情境记忆至关重要,但其在情境诱导的吗啡戒断记忆检索中的作用仍不清楚。本研究调查了MEC及其从MEC第5层到基底外侧杏仁核(BLA)的投射神经元(MEC神经元)在情境诱导的吗啡戒断记忆检索中的作用。结果表明,情境可激活吗啡戒断小鼠的MEC,而MEC失活会抑制情境诱导的吗啡戒断记忆检索。在神经回路方面,情境可激活吗啡戒断小鼠的MEC神经元,而MEC神经元失活会抑制情境诱导的吗啡戒断记忆检索。但是MEC神经元不会因情境与吗啡戒断的条件作用而被激活,并且抑制MEC神经元不会影响情境与吗啡戒断记忆的联结。这些结果表明,MEC神经元对吗啡戒断记忆的检索至关重要,但对其形成并不重要。

https://cdn.ncbi.nlm.nih.gov/pmc/blobs/f649/11253517/137bc24cd07d/fx1.jpg

文献AI研究员

20分钟写一篇综述,助力文献阅读效率提升50倍。

立即体验

用中文搜PubMed

大模型驱动的PubMed中文搜索引擎

马上搜索

文档翻译

学术文献翻译模型,支持多种主流文档格式。

立即体验