Suppr超能文献

胰腺星状细胞维持人胰腺β细胞的活力,并提高暴露于细胞因子的免疫隔离人胰岛的存活率。

Pancreatic stellate cells support human pancreatic β-cell viability and enhance survival of immunoisolated human islets exposed to cytokines.

作者信息

Qin Tian, Hu Shuxian, Kong Defu, Lakey Jonathan R T, de Vos Paul

机构信息

Immunoendocrinology, Division of Medical Biology, Department of Pathology and Medical Biology, University of Groningen and University Medical Center Groningen, Hanzeplein 1, EA 11, 9713 GZ, Groningen, the Netherlands.

Biological and Environmental Engineering, Cornell University, Ithaca, NY, 14853, USA.

出版信息

Mater Today Bio. 2024 Jun 18;27:101129. doi: 10.1016/j.mtbio.2024.101129. eCollection 2024 Aug.

Abstract

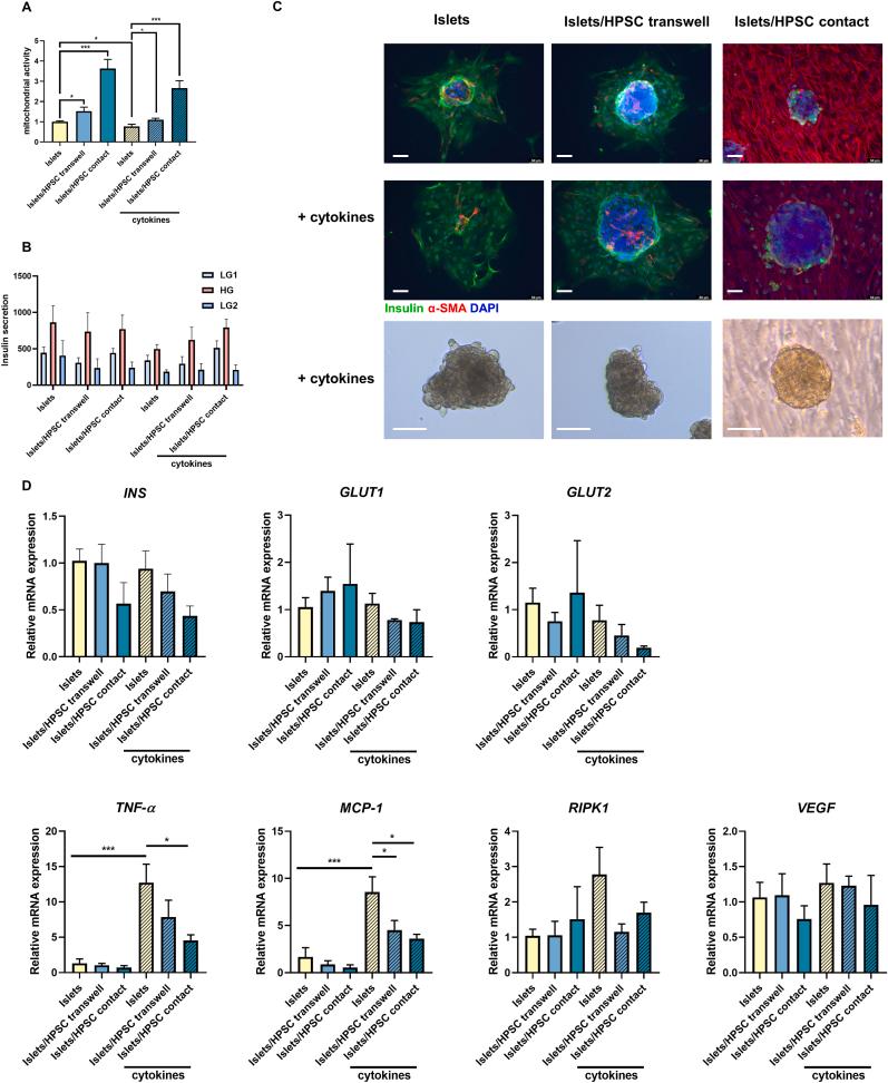
Pancreatic islet transplantation is proposed as a cure for type 1 diabetes mellitus (T1D). Despite its success in optimal regulation of glucose levels, limitations in longevity of islet grafts still require innovative solutions. Inflammatory stress post-transplantation and loss of extracellular matrix attribute to the limited β-cell survival. Pancreatic stellate cells (PSCs), identified as pancreatic-specific stromal cells, have the potential to play a crucial role in preserving islet survival. Our study aimed to determine the effects of PSCs co-cultured with human CM β-cells and human islets under inflammatory stress induced by a cytokine cocktail of IFN-γ, TNF-α and IL-1β. Transwell culture inserts were utilized to assess the paracrine impact of PSCs on β-cells, alongside co-cultures enabling direct interaction between PSCs and human islets. We found that co-culturing PSCs with human CM β-cells and human cadaveric islets had rescuing effects on cytokine-induced stress. Effects were different under normoglycemic and hyperglycemic conditions. PSCs were associated with upregulation of β-cell mitochondrial activity and suppression of inflammatory gene expression. The rescuing effects exist both in indirect and direct co-culture methods. Furthermore, we tested whether PSCs have rescuing effects on human islets in conventional alginate-based microcapsules and in composite microcapsules composed of alginate-pectin collagen type IV, laminin sequence RGD, Nec-1, and amino acid. PSCs partially prevented cytokine-induced stress in both systems, but beneficial effects were stronger in composite capsules. Our findings show novel effects of PSCs on islet health. Islets and PSCs coculturing or co-transplantation might mitigate the inflammation stress and improve islet transplantation outcomes.

摘要

胰岛移植被认为是治疗1型糖尿病(T1D)的一种方法。尽管它在优化血糖水平调节方面取得了成功,但胰岛移植的寿命限制仍然需要创新的解决方案。移植后的炎症应激和细胞外基质的丧失导致β细胞存活受限。胰腺星状细胞(PSCs)被确定为胰腺特异性基质细胞,有可能在维持胰岛存活方面发挥关键作用。我们的研究旨在确定在由IFN-γ、TNF-α和IL-1β细胞因子混合物诱导的炎症应激下,PSCs与人CM β细胞和人胰岛共培养的效果。利用Transwell培养插入物评估PSCs对β细胞的旁分泌影响,同时进行共培养以实现PSCs与人胰岛之间的直接相互作用。我们发现,将PSCs与人CM β细胞和人尸体胰岛共培养对细胞因子诱导的应激具有挽救作用。在正常血糖和高血糖条件下效果不同。PSCs与β细胞线粒体活性上调和炎症基因表达抑制有关。挽救作用在间接和直接共培养方法中均存在。此外,我们测试了PSCs在传统的基于海藻酸盐的微胶囊以及由海藻酸盐-果胶IV型胶原、层粘连蛋白序列RGD、Nec-1和氨基酸组成的复合微胶囊中对人胰岛是否具有挽救作用。PSCs在两个系统中都部分预防了细胞因子诱导的应激,但在复合胶囊中的有益效果更强。我们的研究结果显示了PSCs对胰岛健康的新作用。胰岛与PSCs共培养或共移植可能减轻炎症应激并改善胰岛移植结果。

https://cdn.ncbi.nlm.nih.gov/pmc/blobs/e546/11253154/26c9886ee7bb/ga1.jpg

文献AI研究员

20分钟写一篇综述,助力文献阅读效率提升50倍。

立即体验

用中文搜PubMed

大模型驱动的PubMed中文搜索引擎

马上搜索

文档翻译

学术文献翻译模型,支持多种主流文档格式。

立即体验