Suppr超能文献

层粘连蛋白介导的AKT信号激活及在肝细胞癌进展中的治疗靶向性

Stratifin-mediated activation of AKT signaling and therapeutic targetability in hepatocellular carcinoma progression.

作者信息

Hua Rong, Zhao Kaitao, Xu Zaichao, Zheng Yingcheng, Wu Chuanjian, Zhang Lu, Teng Yan, Wang Jingjing, Wang Mengfei, Hu Jiayu, Chen Lang, Yuan Detian, Dong Wei, Cheng Xiaoming, Xia Yuchen

机构信息

State Key Laboratory of Virology and Hubei Province Key Laboratory of Allergy and Immunology, Institute of Medical Virology, TaiKang Center for Life and Medical Sciences, TaiKang Medical School, Wuhan University, Wuhan, China.

Department of Immunology, TaiKang Medical School, Wuhan University, Wuhan, China.

出版信息

Cell Insight. 2024 Jun 15;3(4):100178. doi: 10.1016/j.cellin.2024.100178. eCollection 2024 Aug.

Abstract

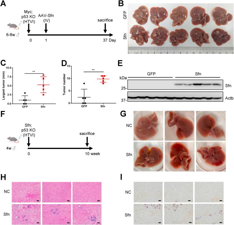
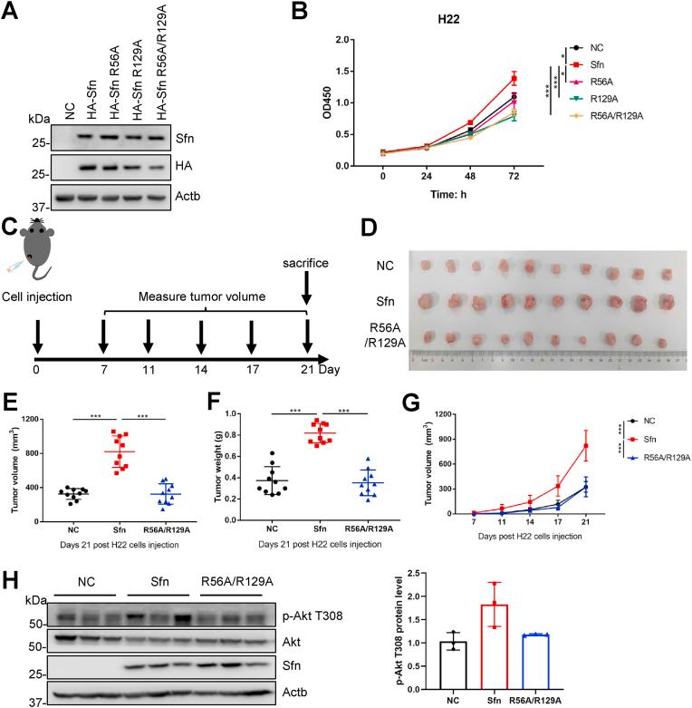
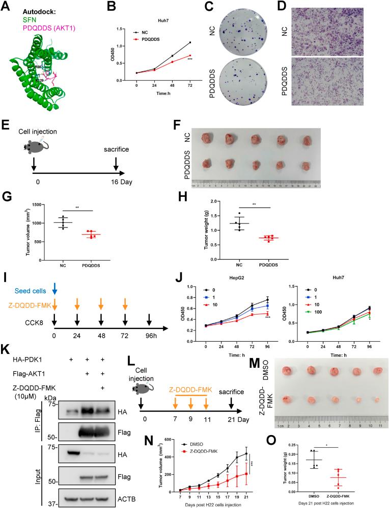
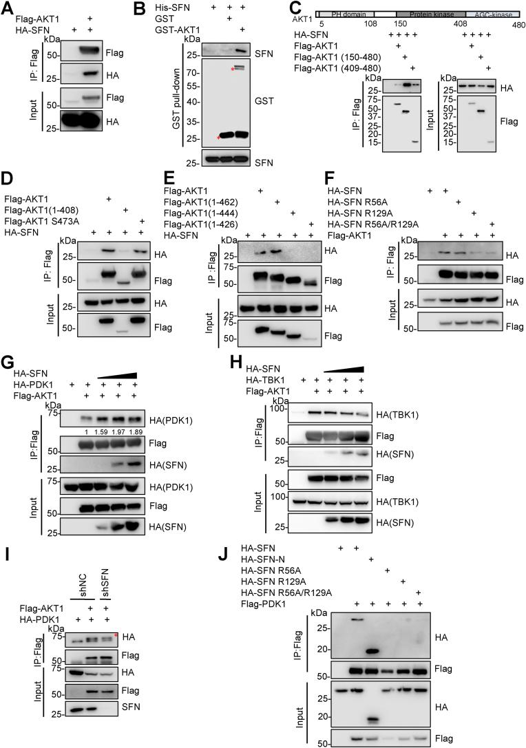
Hepatocellular carcinoma (HCC) is the third leading cause of cancer-related deaths worldwide and presents a significant threat to human health. Despite its prevalence, the underlying regulatory mechanisms of HCC remain unclear. In this study, we integrated RNA-seq datasets, proteome dataset and survival analysis and unveiled Stratifin (SFN) as a potential prognostic biomarker for HCC. SFN knockdown inhibited HCC progression in cell cultures and mouse models. Conversely, ectopic expression of Sfn in primary mouse HCC model accelerated HCC progression. Mechanistically, SFN acted as an adaptor protein, activating AKT1 signaling by fostering the interaction between PDK1 and AKT1, with the R56 and R129 sites on SFN proving to be crucial for this binding. In the syngeneic implantation model, the R56A/R129A mutant of SFN inhibited Akt signaling activation and impeded HCC growth. Additionally, peptide inhibitors designed based on the binding motif of AKT1 to SFN significantly inhibited HCC progression. In summary, our findings establish that SFN promotes HCC progression by activating AKT signaling through the R56 and R129 binding sites. This discovery opens new avenues for a promising therapeutic strategy for the treatment of HCC.

摘要

肝细胞癌(HCC)是全球癌症相关死亡的第三大主要原因,对人类健康构成重大威胁。尽管其发病率很高,但HCC的潜在调控机制仍不清楚。在本研究中,我们整合了RNA测序数据集、蛋白质组数据集和生存分析,并揭示了分层蛋白(SFN)作为HCC的一种潜在预后生物标志物。在细胞培养和小鼠模型中,敲低SFN可抑制HCC进展。相反,在原发性小鼠HCC模型中异位表达Sfn可加速HCC进展。从机制上讲,SFN作为一种衔接蛋白,通过促进PDK1和AKT1之间的相互作用来激活AKT1信号,SFN上的R56和R129位点被证明对这种结合至关重要。在同基因植入模型中,SFN的R56A/R129A突变体抑制Akt信号激活并阻碍HCC生长。此外,基于AKT1与SFN的结合基序设计的肽抑制剂显著抑制HCC进展。总之,我们的研究结果表明,SFN通过R56和R129结合位点激活AKT信号来促进HCC进展。这一发现为治疗HCC的一种有前景的治疗策略开辟了新途径。

https://cdn.ncbi.nlm.nih.gov/pmc/blobs/b145/11254524/bd06169a4c79/ga1.jpg

文献AI研究员

20分钟写一篇综述,助力文献阅读效率提升50倍。

立即体验

用中文搜PubMed

大模型驱动的PubMed中文搜索引擎

马上搜索

文档翻译

学术文献翻译模型,支持多种主流文档格式。

立即体验