Suppr超能文献

非基因修饰的、类似 CAR 的 NK 细胞的生成。

Generation of non-genetically modified, CAR-like, NK cells.

机构信息

IRMB, INSERM U1183, University of Montpellier, CHU Montpellier, Montpellier, France.

CYTEA BIO, Montpellier, France.

出版信息

J Immunother Cancer. 2024 Jul 18;12(7):e009070. doi: 10.1136/jitc-2024-009070.

Abstract

BACKGROUND

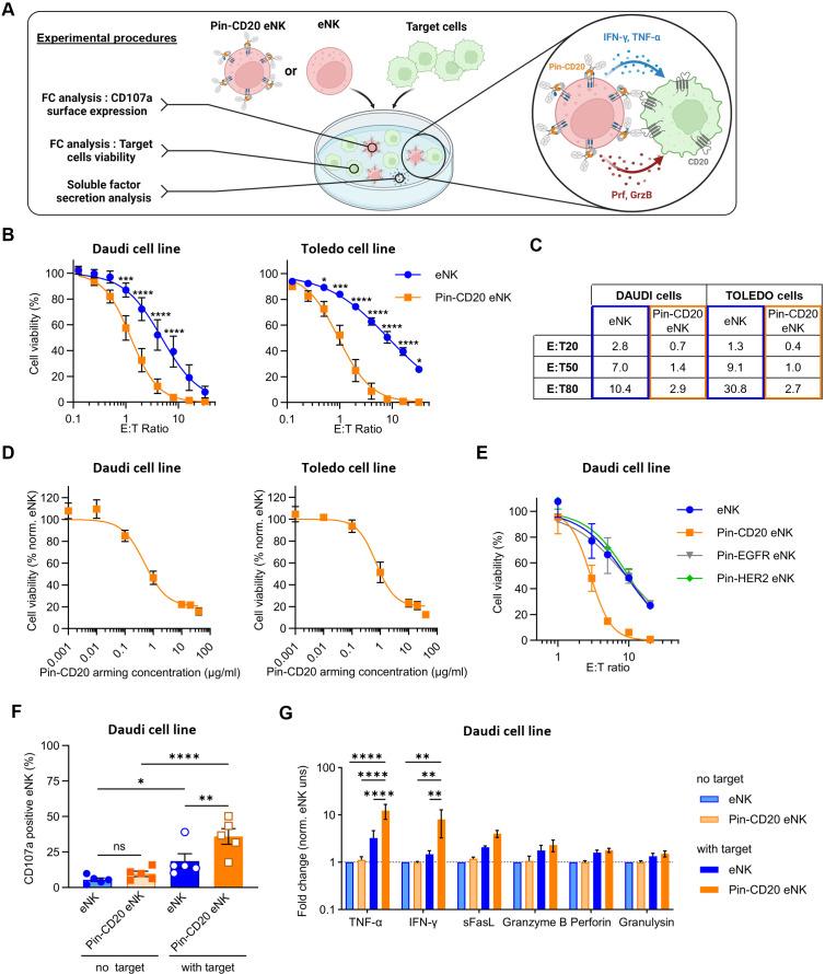
Natural killer (NK) cell therapy is considered an attractive and safe strategy for anticancer therapy. Nevertheless, when autologous or allogenic NK cells are used alone, the clinical benefit has been disappointing. This is partially due to the lack of target specificity. Recently, CD19-specific chimeric antigen receptor (CAR)-NK cells have proven to be safe and potent in patients with B-cell tumors. However, the generation of CAR-NK cells is a complicated manufacturing process. We aim at developing a targeted NK cell therapy without the need for cellular genetic modifications. We took advantage of the natural expression of the IgG Fc receptor CD16a (FcγRIIIa) to induce strong antigen-specific effector functions through antibody-dependent cell-mediated cytotoxicity (ADCC). We have generated the new technology "Pin", which enables the arming of modified monoclonal antibodies (mAbs) onto the CD16a of ex vivo expanded NK (eNK) cells. Ex vivo eNK were prepared from umbilical cord blood cells and expanded using interleukin (IL)-2/IL-15 and Epstein-Barr virus (EBV)-transformed B-lymphoblastoid feeder cells. mAbs were engineered with four substitutions called Pin mutations to increase their affinity to CD16a. eNK were incubated with anti-CD20 or anti-CD19 Pin-mAbs to generate "armed" eNK and were used to assess effector functions in vitro on cancer cell lines, lymphoma patient cells and in vivo.

RESULTS

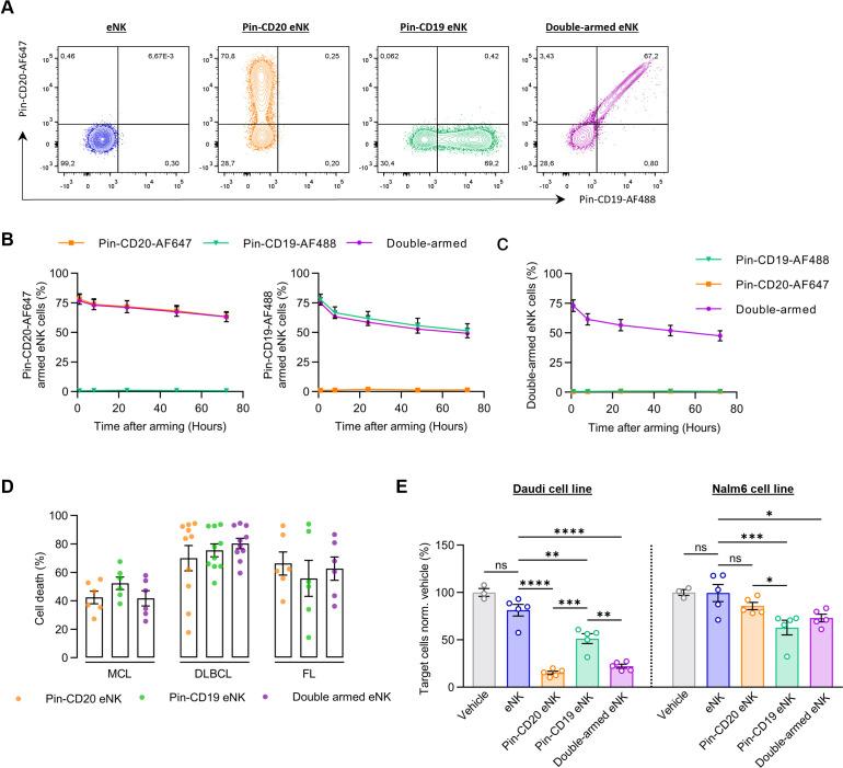
CD16a/Pin-mAb interaction is stable for several days and Pin-mAb eNK inherit the mAb specificity and exclusively induce ADCC against targets expressing the cognate antigen. Hence, Pin-mAbs confer long-term selectivity to eNK, which allows specific elimination of the target cells in several in vivo mouse models. Finally, we showed that it is possible to arm eNK with at least two Pin-mAbs simultaneously, to increase efficacy against heterogenous cancer cell populations.

CONCLUSIONS

The Pin technology provides an off-the-shelf NK cell therapy platform to generate CAR-like NK cells, without genetic modifications, that easily target multiple tumor antigens.

摘要

背景

自然杀伤 (NK) 细胞疗法被认为是一种有吸引力且安全的抗癌治疗策略。然而,当单独使用自体或同种异体 NK 细胞时,临床获益并不理想。这在一定程度上是由于缺乏靶向特异性。最近,嵌合抗原受体 (CAR)-NK 细胞已被证明在 B 细胞肿瘤患者中安全且有效。然而,CAR-NK 细胞的产生是一个复杂的制造过程。我们旨在开发一种无需细胞遗传修饰的靶向 NK 细胞疗法。我们利用 IgG Fc 受体 CD16a(FcγRIIIa)的天然表达,通过抗体依赖性细胞介导的细胞毒性 (ADCC) 诱导强烈的抗原特异性效应功能。我们开发了一种新技术“Pin”,该技术可将修饰的单克隆抗体 (mAb) 武装到体外扩增的 NK (eNK) 细胞的 CD16a 上。eNK 是从脐带血细胞中制备的,并使用白细胞介素 (IL)-2/IL-15 和 Epstein-Barr 病毒 (EBV) 转化的 B 淋巴母细胞系饲养细胞进行扩增。mAb 经过称为 Pin 突变的四个取代工程改造,以增加其与 CD16a 的亲和力。eNK 与抗 CD20 或抗 CD19 Pin-mAb 孵育,生成“武装”的 eNK,并用于体外评估对癌细胞系、淋巴瘤患者细胞的效应功能,并进行体内评估。

结果

CD16a/Pin-mAb 相互作用稳定数天,Pin-mAb eNK 继承了 mAb 的特异性,并且仅针对表达同源抗原的靶标诱导 ADCC。因此,Pin-mAb 赋予 eNK 长期选择性,使其能够在几种体内小鼠模型中特异性消除靶细胞。最后,我们表明可以同时用至少两种 Pin-mAb 武装 eNK,以提高针对异质癌细胞群的疗效。

结论

Pin 技术提供了一种现成的 NK 细胞治疗平台,可在不进行遗传修饰的情况下生成类似 CAR 的 NK 细胞,这些细胞可轻松靶向多种肿瘤抗原。

https://cdn.ncbi.nlm.nih.gov/pmc/blobs/d956/11261687/92258c8ac1d1/jitc-12-7-g001.jpg

文献AI研究员

20分钟写一篇综述,助力文献阅读效率提升50倍。

立即体验

用中文搜PubMed

大模型驱动的PubMed中文搜索引擎

马上搜索

文档翻译

学术文献翻译模型,支持多种主流文档格式。

立即体验