Suppr超能文献

大鼠戊型肝炎病毒在猪中的跨物种感染与传播

Rat hepatitis E virus cross-species infection and transmission in pigs.

作者信息

Yadav Kush Kumar, Boley Patricia A, Lee Carolyn M, Khatiwada Saroj, Jung Kwonil, Laocharoensuk Thamonpan, Hofstetter Jake, Wood Ronna, Hanson Juliette, Kenney Scott P

机构信息

Department of Animal Sciences, Center for Food Animal Health, The Ohio State University, 1680 Madison Ave, Wooster, OH 44691, USA.

Department of Veterinary Preventive Medicine, College of Veterinary Medicine, The Ohio State University, 1900 Coffey Road, Columbus, OH 43210, USA.

出版信息

PNAS Nexus. 2024 Jul 1;3(7):pgae259. doi: 10.1093/pnasnexus/pgae259. eCollection 2024 Jul.

Abstract

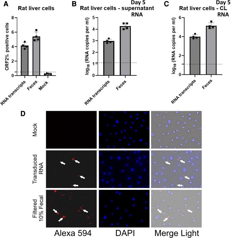
Strains of , an emerging hepatitis E virus (HEV), have recently been found to be infectious to humans. Rats are a primary reservoir of the virus; thus, it is referred to as "rat HEV". Rats are often found on swine farms in close contact with pigs. Our goal was to determine whether swine may serve as a transmission host for zoonotic rat HEV by characterizing an infectious cDNA clone of a zoonotic rat HEV, strain LCK-3110, in vitro and in vivo. RNA transcripts of LCK-3110 were constructed and assessed for their replicative capacity in cell culture and in gnotobiotic pigs. Fecal suspension from rat HEV-positive gnotobiotic pigs was inoculated into conventional pigs co-housed with naïve pigs. Our results demonstrated that capped RNA transcripts of LCK-3110 rat HEV replicated in vitro and successfully infected conventional pigs that transmit the virus to co-housed animals. The infectious clone of rat HEV may afford an opportunity to study the genetic mechanisms of rat HEV cross-species infection and tissue tropism.

摘要

戊型肝炎病毒(HEV)的新毒株最近被发现可感染人类。大鼠是该病毒的主要宿主;因此,它被称为“大鼠戊型肝炎病毒”。在养猪场经常能发现大鼠与猪密切接触。我们的目标是通过在体外和体内对一种人兽共患大鼠戊型肝炎病毒毒株LCK - 3110的感染性cDNA克隆进行特性分析,来确定猪是否可能作为人兽共患大鼠戊型肝炎病毒的传播宿主。构建了LCK - 3110的RNA转录本,并评估其在细胞培养和无菌猪体内的复制能力。将来自大鼠戊型肝炎病毒阳性无菌猪的粪便悬液接种到与未接触过该病毒的猪共同饲养的普通猪体内。我们的结果表明,LCK - 3110大鼠戊型肝炎病毒的加帽RNA转录本在体外能够复制,并成功感染了普通猪,且这些普通猪将病毒传播给了共同饲养的动物。大鼠戊型肝炎病毒的感染性克隆可能为研究大鼠戊型肝炎病毒跨物种感染的遗传机制和组织嗜性提供机会。

https://cdn.ncbi.nlm.nih.gov/pmc/blobs/b819/11259135/7de94d37690a/pgae259f1.jpg

文献AI研究员

20分钟写一篇综述,助力文献阅读效率提升50倍。

立即体验

用中文搜PubMed

大模型驱动的PubMed中文搜索引擎

马上搜索

文档翻译

学术文献翻译模型,支持多种主流文档格式。

立即体验