Suppr超能文献

类肌动蛋白结合蛋白1通过肌动蛋白结合依赖性和非依赖性机制调节模型肠道上皮屏障的完整性和修复。

Coactosin-like protein 1 regulates integrity and repair of model intestinal epithelial barriers via actin binding dependent and independent mechanisms.

作者信息

Lechuga Susana, Marino-Melendez Armando, Davis Austin, Zalavadia Ajay, Khan Afshin, Longworth Michelle S, Ivanov Andrei I

机构信息

Department of Inflammation and Immunity, Lerner Research Institute of Cleveland Clinic Foundation, Cleveland, OH, United States.

出版信息

Front Cell Dev Biol. 2024 Jul 8;12:1405454. doi: 10.3389/fcell.2024.1405454. eCollection 2024.

Abstract

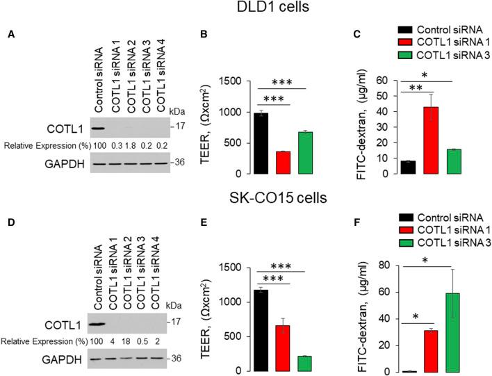
The actin cytoskeleton regulates the integrity and repair of epithelial barriers by mediating the assembly of tight junctions (TJs), and adherens junctions (AJs), and driving epithelial wound healing. Actin filaments undergo a constant turnover guided by numerous actin-binding proteins, however, the roles of actin filament dynamics in regulating intestinal epithelial barrier integrity and repair remain poorly understood. Coactosin-like protein 1 (COTL1) is a member of the ADF/cofilin homology domain protein superfamily that binds and stabilizes actin filaments. COTL1 is essential for neuronal and cancer cell migration, however, its functions in epithelia remain unknown. The goal of this study is to investigate the roles of COTL1 in regulating the structure, permeability, and repair of the epithelial barrier in human intestinal epithelial cells (IEC). COTL1 was found to be enriched at apical junctions in polarized IEC monolayers . The knockdown of COTL1 in IEC significantly increased paracellular permeability, impaired the steady state TJ and AJ integrity, and attenuated junctional reassembly in a calcium-switch model. Consistently, downregulation of COTL1 expression in increased gut permeability. Loss of COTL1 attenuated collective IEC migration and decreased cell-matrix attachment. The observed junctional abnormalities in COTL1-depleted IEC were accompanied by the impaired assembly of the cortical actomyosin cytoskeleton. Overexpression of either wild-type COTL1 or its actin-binding deficient mutant tightened the paracellular barrier and activated junction-associated myosin II. Furthermore, the actin-uncoupled COTL1 mutant inhibited epithelial migration and matrix attachment. These findings highlight COTL1 as a novel regulator of the intestinal epithelial barrier integrity and repair.

摘要

肌动蛋白细胞骨架通过介导紧密连接(TJs)和黏附连接(AJs)的组装以及驱动上皮伤口愈合来调节上皮屏障的完整性和修复。肌动蛋白丝在众多肌动蛋白结合蛋白的引导下不断周转,然而,肌动蛋白丝动力学在调节肠道上皮屏障完整性和修复中的作用仍知之甚少。类辅肌动蛋白1(COTL1)是ADF/丝切蛋白同源结构域蛋白超家族的成员,可结合并稳定肌动蛋白丝。COTL1对神经元和癌细胞迁移至关重要,但其在上皮细胞中的功能尚不清楚。本研究的目的是探讨COTL1在调节人肠上皮细胞(IEC)上皮屏障的结构、通透性和修复中的作用。发现COTL1在极化的IEC单层的顶端连接处富集。IEC中COTL1的敲低显著增加了细胞旁通透性,损害了稳态TJ和AJ的完整性,并在钙切换模型中减弱了连接的重新组装。一致地,COTL1表达的下调增加了肠道通透性。COTL1的缺失减弱了IEC的集体迁移并减少了细胞与基质的附着。在COTL1缺失的IEC中观察到的连接异常伴随着皮质肌动球蛋白细胞骨架组装受损。野生型COTL1或其肌动蛋白结合缺陷突变体的过表达收紧了细胞旁屏障并激活了连接相关的肌球蛋白II。此外,肌动蛋白解偶联的COTL1突变体抑制上皮迁移和基质附着。这些发现突出了COTL1作为肠道上皮屏障完整性和修复的新型调节因子。

https://cdn.ncbi.nlm.nih.gov/pmc/blobs/af16/11260685/33b944386511/fcell-12-1405454-g001.jpg

文献AI研究员

20分钟写一篇综述,助力文献阅读效率提升50倍。

立即体验

用中文搜PubMed

大模型驱动的PubMed中文搜索引擎

马上搜索

文档翻译

学术文献翻译模型,支持多种主流文档格式。

立即体验