Suppr超能文献

实验性脑转移中荧光报告基因微环境龛标记策略的研究

Investigation of a fluorescent reporter microenvironment niche labeling strategy in experimental brain metastasis.

作者信息

Massara Matteo, Dolfi Bastien, Wischnewski Vladimir, Nolan Emma, Held Werner, Malanchi Ilaria, Joyce Johanna A

机构信息

Department of Oncology, University of Lausanne, 1011 Lausanne, Switzerland.

Ludwig Institute for Cancer Research, University of Lausanne 1011 Lausanne, Switzerland.

出版信息

iScience. 2024 Jun 15;27(7):110284. doi: 10.1016/j.isci.2024.110284. eCollection 2024 Jul 19.

Abstract

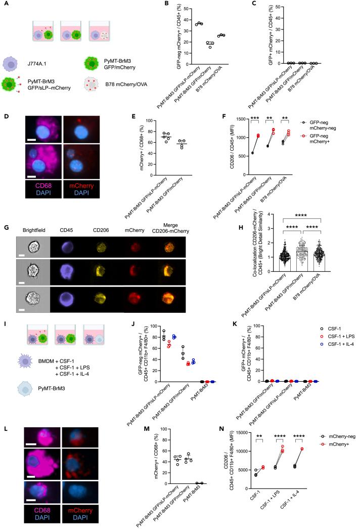
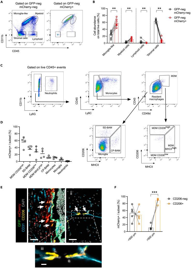
Brain metastases are the most common brain tumors in patients and are associated with poor prognosis. Investigating the colonization and outgrowth of brain metastases is challenging given the complexity of the organ, tissue sampling difficulty, and limited experimental models. To address this challenge, we employed a strategy to analyze the metastatic niche in established lesions, based on the release of a cell-penetrating mCherry tag from labeled tumor cells to neighboring niche cells, using different brain metastasis mouse models. We found that CD206+ macrophages were the most abundant cells taking up the mCherry label in established metastases. and experiments demonstrated that macrophages uptake and retain the canonical form of mCherry, even without the cell-penetrating portion of the tag. These results identify a specific macrophage subset in the brain that retains tumor-supplied fluorescent molecules, thereby complicating the long-term use of niche labeling strategies in established experimental brain metastasis.

摘要

脑转移瘤是患者中最常见的脑肿瘤,且预后较差。鉴于该器官的复杂性、组织采样困难以及实验模型有限,研究脑转移瘤的定植和生长具有挑战性。为应对这一挑战,我们采用了一种策略,基于将细胞穿透性mCherry标签从标记的肿瘤细胞释放到邻近的微环境细胞,利用不同的脑转移小鼠模型来分析已建立病变中的转移微环境。我们发现,在已建立的转移瘤中,CD206+巨噬细胞是摄取mCherry标签最多的细胞。实验表明,即使没有标签的细胞穿透部分,巨噬细胞也能摄取并保留mCherry的标准形式。这些结果确定了脑中一个特定的巨噬细胞亚群,该亚群保留了肿瘤提供的荧光分子,从而使在已建立的实验性脑转移中微环境标记策略的长期使用变得复杂。

https://cdn.ncbi.nlm.nih.gov/pmc/blobs/7a01/11261144/90589c1e69fe/fx1.jpg

文献AI研究员

20分钟写一篇综述,助力文献阅读效率提升50倍。

立即体验

用中文搜PubMed

大模型驱动的PubMed中文搜索引擎

马上搜索

文档翻译

学术文献翻译模型,支持多种主流文档格式。

立即体验