Suppr超能文献

新型鹅细小病毒 VP1 靶向 IRF7 蛋白阻断 I 型干扰素上游信号通路。

Novel goose parvovirus VP1 targets IRF7 protein to block the type I interferon upstream signaling pathway.

机构信息

Zhong Kai University of Agriculture and Engineering, College of Animal Science and Technology, Guangdong Guangzhou, 510225, China; Foshan University, School of Medicine, Guangdong Foshan, 528225, China.

Zhong Kai University of Agriculture and Engineering, College of Animal Science and Technology, Guangdong Guangzhou, 510225, China.

出版信息

Poult Sci. 2024 Sep;103(9):104065. doi: 10.1016/j.psj.2024.104065. Epub 2024 Jul 6.

Abstract

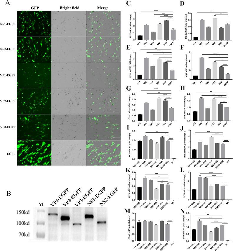
Outbreaks of short beak and dwarfism syndrome (SBDS), caused by a novel goose parvovirus (NGPV), have occurred in China since 2015. The NGPV, a single-stranded DNA virus, is thought to be vertically transmitted. However, the mechanism of NGPV immune evasion remains unclear. In this study, we investigated the impact of NGPV infection on the Cyclic GMP-AMP synthase (cGAS)-stimulator of interferon genes (STING) signaling pathway in duck embryonic fibroblast (DEF) cells. Our findings demonstrate that NGPV infection stimulates the mRNA expression of cGAS but results in weak IFN-β induction. NGPV impedes the expression of IFN-β and downstream interferon-stimulated genes, thereby reducing the secretion of IFN-β induced by interferon-stimulating DNA (ISD) and poly (I: C). RNA-seq results show that NGPV infection downregulates interferon mRNA expression while enhancing the mRNA expression of inflammatory factors. Additionally, the results of viral protein over-expression indicate that VP1 exhibits a remarkable ability to inhibit IFN-β expression compared to other viral proteins. Results indicated that only the intact VP1 protein could inhibit the expression of IFN-β, while the truncated proteins VP1U and VP2 do not possess such characteristics. The immunoprecipitation experiment showed that both VP1 and VP2 could interact with IRF7 protein, while VP1U does not. In summary, our findings indicate that NGPV infection impairs the host's innate immune response by potentially modulating the expression and secretion of interferons and interferon-stimulating factors via IRF7 molecules, which are regulated by the VP1 protein.

摘要

自 2015 年以来,中国已爆发由新型鹅细小病毒(NGPV)引起的短喙矮身材综合征(SBDS)。NGPV 是一种单链 DNA 病毒,被认为是垂直传播的。然而,NGPV 免疫逃逸的机制尚不清楚。在这项研究中,我们研究了 NGPV 感染对鸭胚成纤维细胞(DEF)中环鸟苷酸-腺苷酸合成酶(cGAS)-干扰素基因刺激物(STING)信号通路的影响。研究结果表明,NGPV 感染可刺激 cGAS 的 mRNA 表达,但导致 IFN-β 的诱导较弱。NGPV 抑制 IFN-β 和下游干扰素刺激基因的表达,从而减少干扰素刺激 DNA(ISD)和聚(I:C)诱导的 IFN-β 的分泌。RNA-seq 结果表明,NGPV 感染下调干扰素 mRNA 表达,同时增强炎症因子的 mRNA 表达。此外,病毒蛋白过表达的结果表明,与其他病毒蛋白相比,VP1 表现出显著抑制 IFN-β 表达的能力。结果表明,只有完整的 VP1 蛋白才能抑制 IFN-β 的表达,而截断的 VP1U 和 VP2 蛋白则不具有这种特性。免疫沉淀实验表明,VP1 和 VP2 都可以与 IRF7 蛋白相互作用,而 VP1U 则不能。总之,我们的研究结果表明,NGPV 感染通过可能调节干扰素和干扰素刺激因子的表达和分泌来损害宿主的固有免疫反应,而干扰素和干扰素刺激因子的表达和分泌受 VP1 蛋白调节。

https://cdn.ncbi.nlm.nih.gov/pmc/blobs/fec0/11318561/daedd2596f62/gr1.jpg

文献AI研究员

20分钟写一篇综述,助力文献阅读效率提升50倍。

立即体验

用中文搜PubMed

大模型驱动的PubMed中文搜索引擎

马上搜索

文档翻译

学术文献翻译模型,支持多种主流文档格式。

立即体验