Suppr超能文献

LAG-3/FGL1 通路对晚期尿路上皮癌免疫逃避结构和临床结局的影响。

Impact of LAG-3/FGL1 pathway on immune evasive contexture and clinical outcomes in advanced urothelial carcinoma.

机构信息

Department of Urology and Andrology, Kansai Medical University, Osaka, Japan

Graduate School of Engineering, Tottori University, Tottori, Japan.

出版信息

J Immunother Cancer. 2024 Jul 23;12(7):e009358. doi: 10.1136/jitc-2024-009358.

Abstract

BACKGROUND

Anti-programmed death-1 (PD-1)/anti-PD-ligand-1 (PD-L1) pathway inhibition is a standard regimen for advanced urothelial carcinoma (UC); however, its limited efficacy has been reflected in reported medium response rates. This study explored the role of next-generation coinhibitory receptors (IRs; lymphocyte activation gene 3 (LAG-3), T-cell immunoglobulin and mucin domain 3 (TIM-3), and T-cell immunoreceptor with Ig and ITIM domains (TIGIT)) and their ligands (LGs) in the response to PD-(L)1 blockade therapy and the oncological outcomes in patients with UC.

METHODS

We investigated metastatic UC cases who underwent PD-(L)1 therapy (cohort 1: n=348, cohort 2: n=89, and cohort 4: n=29) or advanced UC cases involving surgery (cohort 3: n=293 and cohort 5: n=90). We assessed the mRNA expression profiles and corresponding clinical information regarding IRs and LGs using cohorts 1, 2, and 3. Additionally, we elucidated the spatial features of these targeted markers using multiplex immunohistochemistry (mIHC) on formalin-fixed paraffin-embedded samples from cohorts 4 and 5. Survival, differential expressed gene, and Gene Set Enrichment analyses were performed. For mIHC, quantitative analyses were also performed to correlate immune and tumor cell densities with patient survival.

RESULTS

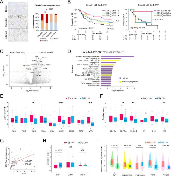
expression was strongly associated with the responsiveness of PD-(L)1 blockade compared with the expression of and . In tumors with high levels, the increased expression of () had a significantly negative effect on the response to PD-(L)1 blockade and overall survival. Moreover, high levels were associated with elevated CD4 regulatory T-cell gene signatures and the upregulation of and , with both indicating CD8 T-cell exhaustion. mIHC analyses revealed that patients with stromal CD8LAG-3cells-tumor FGL1cells exhibited a significant negative correlation with survival rates compared with those with stromal CD8LAG-3cells-tumor FGL1cells.

CONCLUSIONS

LAG-3 expression and high FGL1 coexpression are important predictive factors of adverse oncological outcomes related to the presence of immunosuppressive contextures. These findings are hypothesis-generating, warranting further mechanistic and clinical studies aimed to evaluate LAG-3/FGL1 blockade in UC.

摘要

背景

抗程序性死亡-1(PD-1)/抗 PD-配体 1(PD-L1)通路抑制是晚期尿路上皮癌(UC)的标准治疗方案;然而,其有限的疗效已反映在报告的中等反应率中。本研究探讨了下一代共抑制受体(IRs;淋巴细胞激活基因 3(LAG-3)、T 细胞免疫球蛋白和粘蛋白结构域 3(TIM-3)和 T 细胞免疫受体与 Ig 和 ITIM 结构域(TIGIT))及其配体(LGs)在对 PD-(L)1 阻断治疗的反应中的作用和 UC 患者的肿瘤学结局。

方法

我们研究了接受 PD-(L)1 治疗的转移性 UC 病例(队列 1:n=348,队列 2:n=89,队列 4:n=29)或涉及手术的晚期 UC 病例(队列 3:n=293 和队列 5:n=90)。我们使用队列 1、2 和 3 评估了 IRs 和 LGs 的 mRNA 表达谱和相应的临床信息。此外,我们使用队列 4 和 5 的福尔马林固定石蜡包埋样本进行多重免疫组化(mIHC),阐明了这些靶向标记物的空间特征。进行了生存、差异表达基因和基因集富集分析。对于 mIHC,还进行了定量分析,以将免疫和肿瘤细胞密度与患者生存相关联。

结果

与 和 的表达相比,表达与 PD-(L)1 阻断的反应性强烈相关。在高 水平的肿瘤中, 的增加表达()对 PD-(L)1 阻断的反应和总生存有显著的负面影响。此外,高水平与升高的 CD4 调节性 T 细胞基因特征和 的上调有关,这两者都表明 CD8 T 细胞衰竭。mIHC 分析表明,与具有基质 CD8LAG-3 细胞-肿瘤 FGL1 细胞的患者相比,具有基质 CD8LAG-3 细胞-肿瘤 FGL1 细胞的患者的生存率与生存相关具有显著的负相关。

结论

LAG-3 表达和高 FGL1 共表达是与免疫抑制背景相关的不良肿瘤学结局的重要预测因素。这些发现是产生假设的,需要进一步进行机制和临床研究,以评估 UC 中的 LAG-3/FGL1 阻断。

https://cdn.ncbi.nlm.nih.gov/pmc/blobs/6fe1/11268076/3a163064f4d1/jitc-12-7-g001.jpg

文献AI研究员

20分钟写一篇综述,助力文献阅读效率提升50倍。

立即体验

用中文搜PubMed

大模型驱动的PubMed中文搜索引擎

马上搜索

文档翻译

学术文献翻译模型,支持多种主流文档格式。

立即体验