Suppr超能文献

受细胞外囊泡启发的极简主义柔性纳米胶囊,由全活性成分组装而成,用于高效增强树突状细胞介导的肿瘤免疫治疗。

Extracellular Vesicle-Inspired Minimalist Flexible Nanocapsules Assembled with Whole Active Ingredients for Highly Efficient Enhancement of DC-Mediated Tumor Immunotherapy.

作者信息

He Ao, Li Qiang, Dang Meng, Lu Wei, Li Xiaoye, Dai Zhuo, Ding Meng, Zhang Yu, Dong Heng, Teng Zhaogang, Mou Yongbin

机构信息

Nanjing Stomatological Hospital, Affiliated Hospital of Medical School, Institute of Stomatology, Nanjing University, 30 Zhongyang Road, Nanjing, Jiangsu, 210008, China.

Key Laboratory for Organic Electronics and Information Displays, Jiangsu Key Laboratory for Biosensors, Institute of Advanced Materials, Jiangsu National Synergetic Innovation Centre for Advanced Materials, Nanjing University of Posts and Telecommunications, 9 Wenyuan Road, Nanjing, Jiangsu, 210023, China.

出版信息

Adv Healthc Mater. 2024 Dec;13(31):e2401199. doi: 10.1002/adhm.202401199. Epub 2024 Jul 25.

Abstract

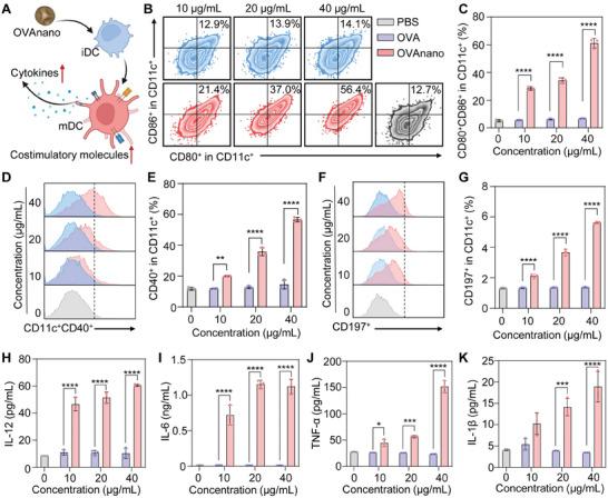
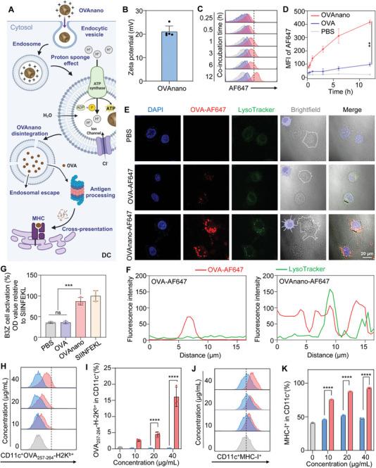
The development of nanovaccines capable of eliciting tumor-specific immune responses holds significant promise for tumor immunotherapy. However, many nanovaccine designs rely heavily on incorporating multiple adjuvants and carriers, increasing the biological hazards associated with these additional components. Here, this work introduces novel flexible nanocapsules (OVAnano) designed to mimic extracellular vesicles, primarily using the ovalbumin antigen and minimal polyethylenimine adjuvant components. These results show that the biomimetic flexible structure of OVAnano facilitates enhanced antigen uptake by dendritic cells (DCs), leading to efficient antigen and adjuvant release into the cytosol via endosomal escape, and ultimately, successful antigen cross-presentation by DCs. Furthermore, OVAnano modulates the intracellular nuclear factor kappa-B (NF-κB) signaling pathway, promoting DC maturation. The highly purified antigens in OVAnano demonstrate remarkable antigen-specific immunogenicity, triggering strong antitumor immune responses mediated by DCs. Therapeutic tumor vaccination studies have also shown that OVAnano administration effectively suppresses tumor growth in mice by inducing immune responses from CD8 and CD4 T cells targeting specific antigens, reducing immunosuppression by regulatory T cells, and boosting the populations of effector memory T cells. These findings underscore that the simple yet potent strategy of employing minimal flexible nanocapsules markedly enhances DC-mediated antitumor immunotherapy, offering promising avenues for future clinical applications.

摘要

能够引发肿瘤特异性免疫反应的纳米疫苗的研发为肿瘤免疫治疗带来了巨大希望。然而,许多纳米疫苗设计严重依赖于加入多种佐剂和载体,增加了与这些额外成分相关的生物危害。在此,这项工作引入了新型柔性纳米胶囊(OVAnano),其设计旨在模拟细胞外囊泡,主要使用卵清蛋白抗原和最小量的聚乙烯亚胺佐剂成分。这些结果表明,OVAnano的仿生柔性结构促进了树突状细胞(DCs)对抗原的摄取增加,导致抗原和佐剂通过内体逃逸有效地释放到细胞质中,并最终由DCs成功进行抗原交叉呈递。此外,OVAnano调节细胞内核因子κB(NF-κB)信号通路,促进DC成熟。OVAnano中高度纯化的抗原表现出显著的抗原特异性免疫原性,触发由DCs介导的强烈抗肿瘤免疫反应。治疗性肿瘤疫苗接种研究还表明,通过诱导靶向特定抗原的CD8和CD4 T细胞产生免疫反应、减少调节性T细胞的免疫抑制作用以及增加效应记忆T细胞群体,OVAnano给药有效地抑制了小鼠肿瘤生长。这些发现强调,采用最小量柔性纳米胶囊这一简单而有效的策略显著增强了DC介导的抗肿瘤免疫治疗,为未来临床应用提供了有前景的途径。

https://cdn.ncbi.nlm.nih.gov/pmc/blobs/d537/11650550/3228016e6315/ADHM-13-0-g004.jpg

文献AI研究员

20分钟写一篇综述,助力文献阅读效率提升50倍。

立即体验

用中文搜PubMed

大模型驱动的PubMed中文搜索引擎

马上搜索

文档翻译

学术文献翻译模型,支持多种主流文档格式。

立即体验