Suppr超能文献

在神经元分化过程中,人胚胎干细胞暴露于西酞普兰可鉴定出参与神经发育和抑郁症的失调基因。

Citalopram exposure of hESCs during neuronal differentiation identifies dysregulated genes involved in neurodevelopment and depression.

作者信息

Spildrejorde Mari, Leithaug Magnus, Samara Athina, Aass Hans Christian D, Sharma Ankush, Acharya Ganesh, Nordeng Hedvig, Gervin Kristina, Lyle Robert

机构信息

PharmaTox Strategic Research Initiative, Faculty of Mathematics and Natural Sciences, University of Oslo, Oslo, Norway.

Department of Medical Genetics, Oslo University Hospital and University of Oslo, Oslo, Norway.

出版信息

Front Cell Dev Biol. 2024 Jul 11;12:1428538. doi: 10.3389/fcell.2024.1428538. eCollection 2024.

Abstract

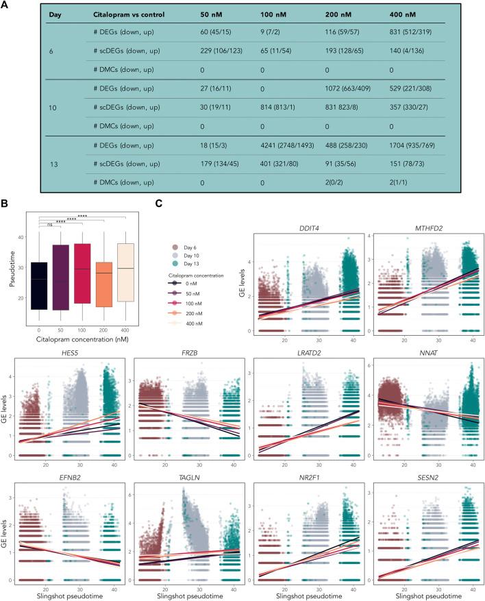
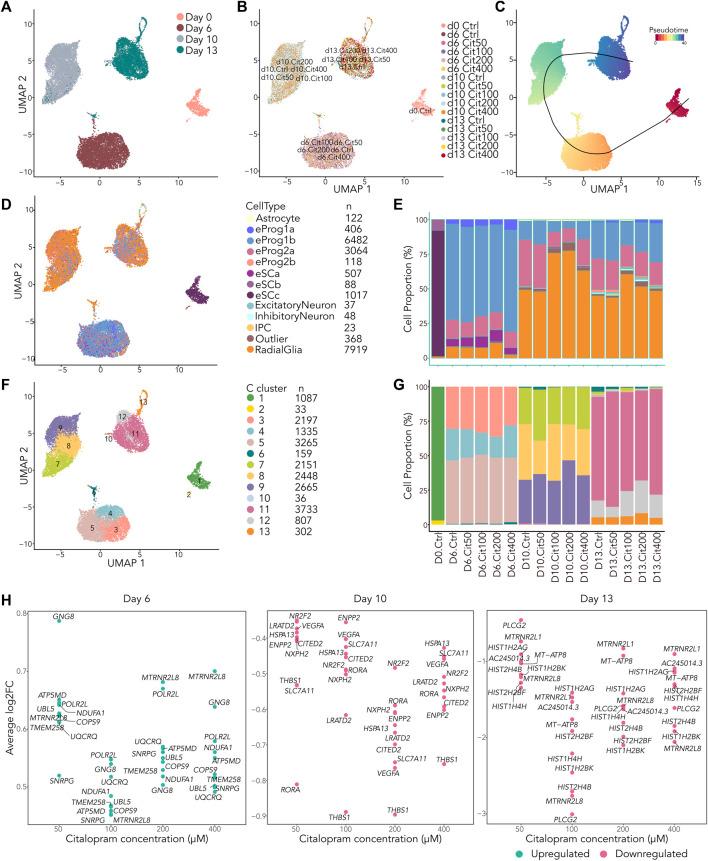
Selective serotonin reuptake inhibitors (SSRIs), including citalopram, are widely used antidepressants during pregnancy. However, the effects of prenatal exposure to citalopram on neurodevelopment remain poorly understood. We aimed to investigate the impact of citalopram exposure on early neuronal differentiation of human embryonic stem cells using a multi-omics approach. Citalopram induced time- and dose-dependent effects on gene expression and DNA methylation of genes involved in neurodevelopmental processes or linked to depression, such as , , , , and . Single-cell RNA-sequencing analysis revealed distinct clusters of stem cells, neuronal progenitors and neuroblasts, where exposure to citalopram subtly influenced progenitor subtypes. Pseudotemporal analysis showed enhanced neuronal differentiation. Our findings suggest that citalopram exposure during early neuronal differentiation influences gene expression patterns associated with neurodevelopment and depression, providing insights into its potential neurodevelopmental impact and highlighting the importance of further research to understand the long-term consequences of prenatal SSRI exposure.

摘要

选择性5-羟色胺再摄取抑制剂(SSRIs),包括西酞普兰,是孕期广泛使用的抗抑郁药。然而,产前接触西酞普兰对神经发育的影响仍知之甚少。我们旨在使用多组学方法研究西酞普兰暴露对人类胚胎干细胞早期神经元分化的影响。西酞普兰对参与神经发育过程或与抑郁症相关的基因的基因表达和DNA甲基化产生时间和剂量依赖性影响,例如,,,,和。单细胞RNA测序分析揭示了干细胞、神经元祖细胞和成神经细胞的不同簇,其中接触西酞普兰对祖细胞亚型有微妙影响。伪时间分析显示神经元分化增强。我们的研究结果表明,在早期神经元分化过程中接触西酞普兰会影响与神经发育和抑郁症相关的基因表达模式,为其潜在的神经发育影响提供了见解,并强调了进一步研究以了解产前接触SSRI的长期后果的重要性。

https://cdn.ncbi.nlm.nih.gov/pmc/blobs/5c2c/11269147/0a7a888b326a/fcell-12-1428538-g001.jpg

文献AI研究员

20分钟写一篇综述,助力文献阅读效率提升50倍。

立即体验

用中文搜PubMed

大模型驱动的PubMed中文搜索引擎

马上搜索

文档翻译

学术文献翻译模型,支持多种主流文档格式。

立即体验