Suppr超能文献

多组学方法揭示了人胚胎干细胞在神经元分化过程中暴露于对乙酰氨基酚时的基因失调情况。

Multi-omics approach reveals dysregulated genes during hESCs neuronal differentiation exposure to paracetamol.

作者信息

Spildrejorde Mari, Samara Athina, Sharma Ankush, Leithaug Magnus, Falck Martin, Modafferi Stefania, Sundaram Arvind Y M, Acharya Ganesh, Nordeng Hedvig, Eskeland Ragnhild, Gervin Kristina, Lyle Robert

机构信息

PharmaTox Strategic Research Initiative, Faculty of Mathematics and Natural Sciences, University of Oslo, Oslo, Norway.

Department of Medical Genetics, Oslo University Hospital and University of Oslo, Oslo, Norway.

出版信息

iScience. 2023 Aug 28;26(10):107755. doi: 10.1016/j.isci.2023.107755. eCollection 2023 Oct 20.

Abstract

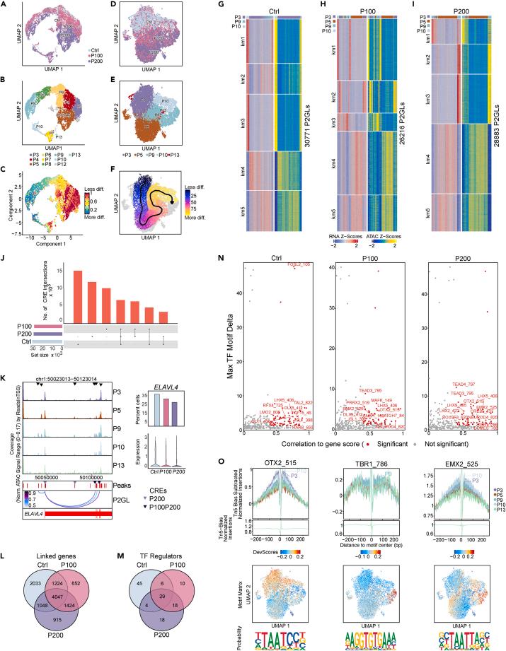
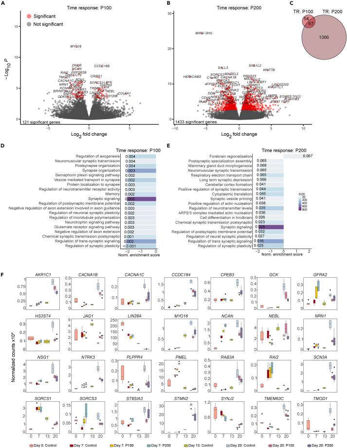
Prenatal paracetamol exposure has been associated with neurodevelopmental outcomes in childhood. Pharmacoepigenetic studies show differences in cord blood DNA methylation between unexposed and paracetamol-exposed neonates, however, causality and impact of long-term prenatal paracetamol exposure on brain development remain unclear. Using a multi-omics approach, we investigated the effects of paracetamol on an model of early human neurodevelopment. We exposed human embryonic stem cells undergoing neuronal differentiation with paracetamol concentrations corresponding to maternal therapeutic doses. Single-cell RNA-seq and ATAC-seq integration identified paracetamol-induced chromatin opening changes linked to gene expression. Differentially methylated and/or expressed genes were involved in neurotransmission and cell fate determination trajectories. Some genes involved in neuronal injury and development-specific pathways, such as , overlapped with differentially methylated genes previously identified in cord blood associated with prenatal paracetamol exposure. Our data suggest that paracetamol may play a causal role in impaired neurodevelopment.

摘要

产前接触对乙酰氨基酚与儿童期神经发育结局有关。药物表观遗传学研究表明,未接触对乙酰氨基酚的新生儿与接触对乙酰氨基酚的新生儿之间,脐带血DNA甲基化存在差异,然而,产前长期接触对乙酰氨基酚对大脑发育的因果关系和影响仍不清楚。我们采用多组学方法,研究了对乙酰氨基酚对早期人类神经发育模型的影响。我们用相当于母体治疗剂量的对乙酰氨基酚浓度,处理正在进行神经元分化的人类胚胎干细胞。单细胞RNA测序和ATAC测序整合,确定了对乙酰氨基酚诱导的与基因表达相关的染色质开放变化。差异甲基化和/或表达的基因参与神经传递和细胞命运决定轨迹。一些参与神经元损伤和发育特异性途径的基因,如 ,与先前在与产前接触对乙酰氨基酚相关的脐带血中鉴定出的差异甲基化基因重叠。我们的数据表明,对乙酰氨基酚可能在神经发育受损中起因果作用。 (注:原文中“such as ”后面缺失具体基因信息)

https://cdn.ncbi.nlm.nih.gov/pmc/blobs/534a/10507163/52ae8b974ea8/fx1.jpg

文献AI研究员

20分钟写一篇综述,助力文献阅读效率提升50倍。

立即体验

用中文搜PubMed

大模型驱动的PubMed中文搜索引擎

马上搜索

文档翻译

学术文献翻译模型,支持多种主流文档格式。

立即体验