Suppr超能文献

胶质瘤干细胞衍生的外泌体通过NEAT1/miR-125a/STAT3途径重塑胶质瘤相关巨噬细胞

Glioma-Stem-Cell-Derived Exosomes Remodeled Glioma-Associated Macrophage via NEAT1/miR-125a/STAT3 Pathway.

作者信息

Pan Tong, Xie Dong-Kun, Li Juan, Qiang Yu-Jie, Fan Song-Yuan, Wang Ting-Ting, Han Yuan-Yuan, Zang Jian, Yang Yang, Zhao Jun-Long, Li San-Zhong, Wu Shuang

机构信息

Department of Neurosurgery, Xijing Hospital, Air Force Medical University, Xi'an 710032, China.

Department of Biochemistry and Molecular Biology, Air Force Medical University, Xi'an 710032, China.

出版信息

Cancers (Basel). 2024 Jul 9;16(14):2500. doi: 10.3390/cancers16142500.

Abstract

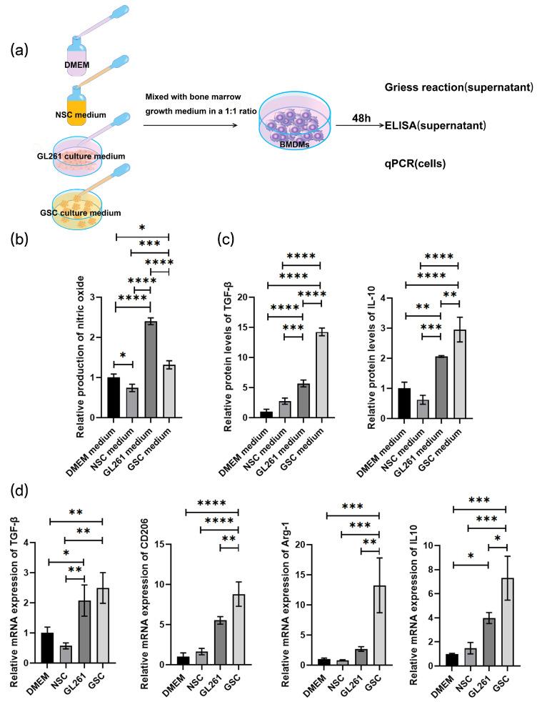
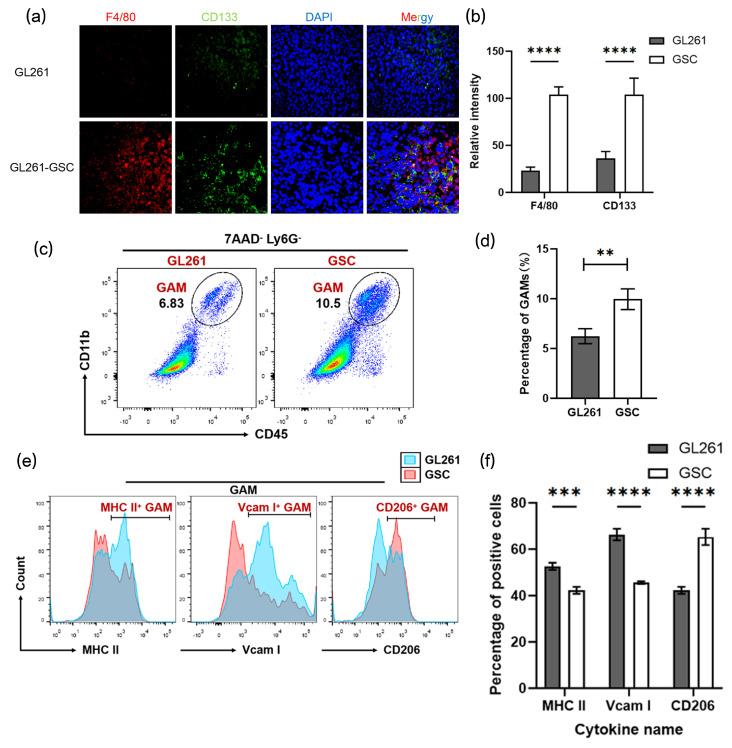
Glioblastoma (GBM), as the most common primary brain tumor, usually results in an extremely poor prognosis, in which glioma stem cells (GSCs) and their immunosuppressive microenvironment prominently intervene in the resistance to radiotherapy and chemotherapy that directly leads to tumor recurrence and shortened survival time. The specific mechanism through which exosomes generated from GSCs support the creation of an immunosuppressive microenvironment remains unknown, while it is acknowledged to be engaged in intercellular communication and the regulation of the glioma immunosuppressive microenvironment. The elevated expression of LncRNA-NEAT1 was found in glioma cells after radiotherapy, chemotherapy, and DNA damage stimulation, and NEAT1 could promote the malignant biological activities of GSCs. Emerging evidence suggests that lncRNAs may reply to external stimuli or DNA damage by playing a role in modulating different aspects of tumor biology. Our study demonstrated a promotive role of the carried NEAT1 by GSC-derived exosomes in the polarization of M2-like macrophages. Further experiments demonstrated the mediative role of miR-125a and its target gene STAT3 in NEAT1-induced polarization of M2-like macrophages that promote glioma progression. Our findings elucidate the mechanism by which GSCs influence the polarization of M2-like macrophages through exosomes, which may contribute to the formation of immunosuppressive microenvironments. Taken together, our study reveals the miR-125a-STAT3 pathway through which exosomal NEAT1 from treatment-resistant GSCs contributes to M2-like macrophage polarization, indicating the potential of exosomal NEAT1 for treating glioma.

摘要

胶质母细胞瘤(GBM)作为最常见的原发性脑肿瘤,通常预后极差,其中胶质瘤干细胞(GSCs)及其免疫抑制微环境显著影响对放疗和化疗的抵抗,直接导致肿瘤复发和生存时间缩短。GSCs产生的外泌体支持免疫抑制微环境形成的具体机制尚不清楚,但其被认为参与细胞间通讯和胶质瘤免疫抑制微环境的调节。放疗、化疗及DNA损伤刺激后,胶质瘤细胞中LncRNA-NEAT1表达升高,且NEAT1可促进GSCs的恶性生物学活性。新证据表明,lncRNAs可能通过在肿瘤生物学不同方面发挥作用来应对外部刺激或DNA损伤。我们的研究证明了GSC来源的外泌体携带的NEAT1在M2样巨噬细胞极化中的促进作用。进一步实验证明了miR-125a及其靶基因STAT3在NEAT1诱导的促进胶质瘤进展的M2样巨噬细胞极化中的介导作用。我们的研究结果阐明了GSCs通过外泌体影响M2样巨噬细胞极化的机制,这可能有助于免疫抑制微环境的形成。综上所述,我们的研究揭示了耐药GSCs来源的外泌体NEAT1促进M2样巨噬细胞极化的miR-‑125a-STAT3途径,表明外泌体NEAT1在治疗胶质瘤方面的潜力。

https://cdn.ncbi.nlm.nih.gov/pmc/blobs/b837/11274466/f312ec358cee/cancers-16-02500-g001.jpg

文献AI研究员

20分钟写一篇综述,助力文献阅读效率提升50倍。

立即体验

用中文搜PubMed

大模型驱动的PubMed中文搜索引擎

马上搜索

文档翻译

学术文献翻译模型,支持多种主流文档格式。

立即体验