Suppr超能文献

鞘氨醇激酶1通过JAK2/STAT3途径促进M2巨噬细胞浸润并增强胶质瘤细胞迁移。

Sphingosine kinase 1 promotes M2 macrophage infiltration and enhances glioma cell migration via the JAK2/STAT3 pathway.

作者信息

Song Zihan, Zhao Zijun, Liu Xuehua, Song Yiran, Zhu Siyu, Jia Ziyang, Li Yijie, Wang Zairan, Sun Boyu, Jin Qianxu, Zhang Shiyang, Zhao Zongmao, Liu Liqiang

机构信息

Department of Neurosurgery, The Second Hospital of Hebei Medical University, 215 Heping West Road, Shijiazhuang, 050000, Hebei Province, China.

Spine Center, Sanbo Brain Hospital, Capital Medical University, Beijing, China.

出版信息

Sci Rep. 2025 Feb 4;15(1):4152. doi: 10.1038/s41598-025-88328-2.

Abstract

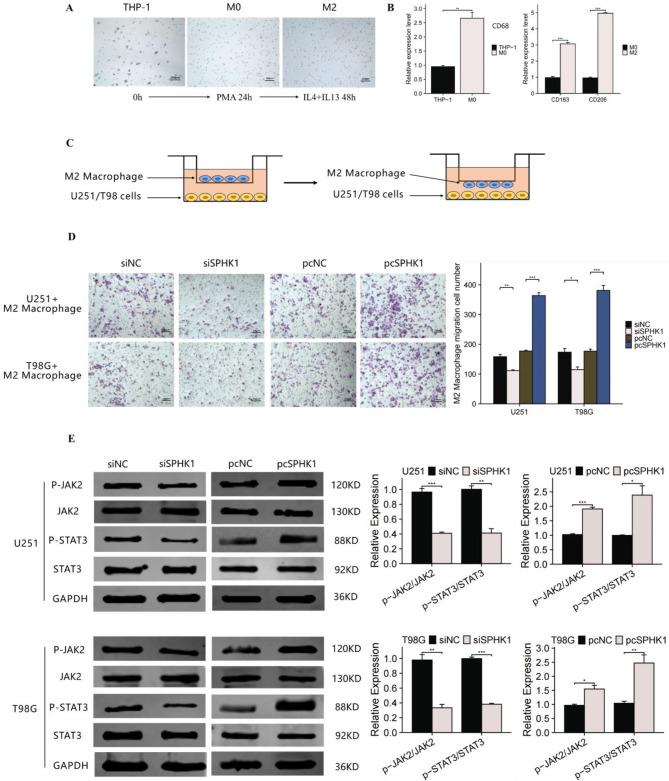
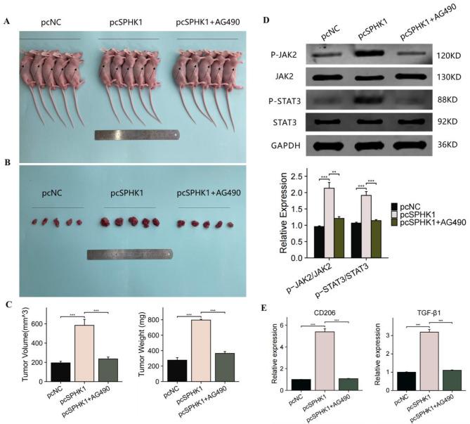
Sphingosine kinase 1 (SPHK1) is a member of the SPHK family, enzymes essential for the phosphorylation of sphingosine to sphingosine-1-phosphate (S1P). Previous studies have revealed important roles of SPHK1 in inflammatory, anti-apoptotic, immune processes, and cancer. Although the predictive significance and possible roles of SPHK1 in gliomas have recently been examined, the precise molecular mechanisms remain unclear. We comprehensively examined SPHK1 and investigated its correlation with glioma survival time using different datasets. The correlation between SPHK1 and various cancer pathways was analyzed using the Kyoto encyclopedia of genes and genomes (KEGG) analysis. The SPHK1 influence on glioma migration was examined using transwell and wound healing experiments. M2 macrophage infiltration experiments investigated SPHK1's role in the glioma immune microenvironment. We identified SPHK1 downstream pathways and further elucidated their regulatory relationship. Survival analysis illustrated that patients with high-SPHK1 expression, particularly glioblastoma and IDH-wildtype, tended to have a shorter survival time. The Cox regression model (COX) results demonstrated that SPHK1 was an independent prognostic factor affecting the survival of patients with glioma. Functional experiments illustrated that SPHK1 suppression led to a reduction in the migration capacity of glioma cells. Enrichment analysis and Western blotting revealed that SPHK1 functions as a JAK2/STAT3 pathway controller. The SPHK1 overexpression-induced migration was suppressed by the JAK2/STAT3 pathway suppressor (AG490). We found that SPHK1 promotes M2 macrophage infiltration. Further study indicated that SPHK1 could serve as a prognostic indicator of glioma and promote cell migration, providing new insights for glioma therapy.

摘要

鞘氨醇激酶1(SPHK1)是鞘氨醇激酶(SPHK)家族的成员,该家族的酶对于将鞘氨醇磷酸化为1-磷酸鞘氨醇(S1P)至关重要。先前的研究揭示了SPHK1在炎症、抗凋亡、免疫过程和癌症中的重要作用。尽管最近已经研究了SPHK1在胶质瘤中的预测意义和可能作用,但其确切的分子机制仍不清楚。我们全面研究了SPHK1,并使用不同数据集研究了其与胶质瘤生存时间的相关性。使用京都基因与基因组百科全书(KEGG)分析来分析SPHK1与各种癌症通路之间的相关性。使用Transwell和伤口愈合实验研究了SPHK1对胶质瘤迁移的影响。M2巨噬细胞浸润实验研究了SPHK1在胶质瘤免疫微环境中的作用。我们确定了SPHK1的下游通路,并进一步阐明了它们的调控关系。生存分析表明,SPHK1高表达的患者,尤其是胶质母细胞瘤和异柠檬酸脱氢酶野生型患者,往往生存时间较短。Cox回归模型(COX)结果表明,SPHK1是影响胶质瘤患者生存的独立预后因素。功能实验表明,抑制SPHK1会导致胶质瘤细胞迁移能力下降。富集分析和蛋白质印迹显示,SPHK1作为JAK2/STAT途径的控制器发挥作用。JAK2/STAT3途径抑制剂(AG490)抑制了SPHK1过表达诱导的迁移。我们发现SPHK1促进M2巨噬细胞浸润。进一步的研究表明,SPHK1可以作为胶质瘤的预后指标并促进细胞迁移,为胶质瘤治疗提供了新的见解。

https://cdn.ncbi.nlm.nih.gov/pmc/blobs/8c8b/11790894/dfef42533975/41598_2025_88328_Fig1_HTML.jpg

文献AI研究员

20分钟写一篇综述,助力文献阅读效率提升50倍。

立即体验

用中文搜PubMed

大模型驱动的PubMed中文搜索引擎

马上搜索

文档翻译

学术文献翻译模型,支持多种主流文档格式。

立即体验