Suppr超能文献

鞘氨醇-1-磷酸通过巨噬细胞迁移抑制因子刺激结直肠癌肿瘤微环境血管生成并诱导巨噬细胞极化。

Sphingosine-1-phosphate stimulates colorectal cancer tumor microenvironment angiogenesis and induces macrophage polarization via macrophage migration inhibitory factor.

作者信息

Wu Fang, Feng Zhaode, Wang Xuan, Guo Yingcong, Wu Bingcong, Bai Shuheng, Lan Ning, Chen Min, Ren Juan

机构信息

Department of Radiotherapy, The First Affiliated Hospital of Xi'an Jiaotong University, Xi'an, China.

Center for Mitochondrial Biology and Medicine, The Key Laboratory of Biomedical Information Engineering of Ministry of Education, School of Life Science and Technology, Xi'an Jiaotong University, Xi'an, Shaanxi, China.

出版信息

Front Immunol. 2025 Jun 16;16:1564213. doi: 10.3389/fimmu.2025.1564213. eCollection 2025.

Abstract

BACKGROUND

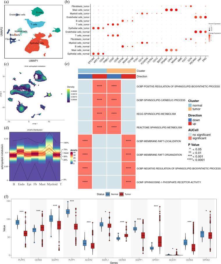
Colorectal cancer (CRC) is the most common gastrointestinal malignancy with extensive reprogramming of sphingolipid metabolism. However, the role and mechanisms of sphingosine-1-phosphate (S1P), a key bioactive molecule in sphingolipid metabolism, remain insufficiently characterized. Therefore, this study integrated multi-omics data to elucidate the characteristics and functions of S1P within the tumor microenvironment (TME) and investigated its role in angiogenesis through experiments.

METHODS

We used bulk RNA sequencing data sets (RNA-seq) to study the prognostic value and clinicopathological characteristics of the increased synthesis of S1P. In order to elucidate the contribution of S1P to the complexity of the tumor microenvironment, we employed intercellular communication analysis and functional enrichment analysis at the single-cell transcriptome (scRNA-seq) level. The expression of Sphingosine kinase 1 (SPHK1) in human tissues was verified by immunohistochemical staining (IHC). Then, we inhibited the synthesis of S1P by suppressing SPHK1 at the cellular level to explore the changes in the pro-angiogenic function of tumor cells and M2-like macrophages, as well as the direction of macrophage polarization.

RESULTS

S1P activity is elevated in the TME of CRC, and the increased synthesis of S1P suggests poor prognosis and early metastasis. intercellular communication analysis indicates that high S1P epithelial cells can promote angiogenesis and influence the polarization of tumor-associated macrophages (TAMs) through the macrophage migration inhibitory factor (MIF) pathway. TAMs were grouped according to gene expression patterns, in which, PCLAF+ cluster TAMs showed significantly high S1P activity, contributing to tumor growth and angiogenesis. IHC demonstrated elevated levels of SPHK1 protein expression in CRC tumor tissues. Inhibition of the synthesis of S1P in tumor cells and macrophages suppressed macrophage M2 polarization levels and reversed the pro-angiogenic phenotype by inhibiting VEGFA protein expression. Spatial transcriptomics revealed a correlation between the distribution of SPHK1 and M2-like macrophage.

CONCLUSIONS

By integrating multi-omics data and further cellular experiments, we propose that inhibition of S1P may play an important role in inhibiting angiogenesis and reversing M2-type macrophage polarization, demonstrating its anti-tumor efficacy in CRC.

摘要

背景

结直肠癌(CRC)是最常见的胃肠道恶性肿瘤,其鞘脂代谢存在广泛的重编程。然而,鞘脂代谢中的关键生物活性分子鞘氨醇-1-磷酸(S1P)的作用和机制仍未得到充分阐明。因此,本研究整合多组学数据以阐明肿瘤微环境(TME)中S1P的特征和功能,并通过实验研究其在血管生成中的作用。

方法

我们使用批量RNA测序数据集(RNA-seq)来研究S1P合成增加的预后价值和临床病理特征。为了阐明S1P对肿瘤微环境复杂性的贡献,我们在单细胞转录组(scRNA-seq)水平上进行了细胞间通讯分析和功能富集分析。通过免疫组织化学染色(IHC)验证了鞘氨醇激酶1(SPHK1)在人体组织中的表达。然后,我们在细胞水平上通过抑制SPHK1来抑制S1P的合成,以探索肿瘤细胞和M2样巨噬细胞促血管生成功能的变化以及巨噬细胞极化的方向。

结果

CRC的TME中S1P活性升高,S1P合成增加提示预后不良和早期转移。细胞间通讯分析表明,高S1P上皮细胞可通过巨噬细胞迁移抑制因子(MIF)途径促进血管生成并影响肿瘤相关巨噬细胞(TAM)的极化。根据基因表达模式对TAM进行分组,其中PCLAF+簇TAM显示出显著高的S1P活性,有助于肿瘤生长和血管生成。IHC显示CRC肿瘤组织中SPHK1蛋白表达水平升高。抑制肿瘤细胞和巨噬细胞中S1P的合成可抑制巨噬细胞M2极化水平,并通过抑制VEGFA蛋白表达逆转促血管生成表型。空间转录组学揭示了SPHK1与M2样巨噬细胞分布之间的相关性。

结论

通过整合多组学数据并进一步进行细胞实验,我们提出抑制S1P可能在抑制血管生成和逆转M2型巨噬细胞极化中起重要作用,证明其在CRC中的抗肿瘤疗效。

https://cdn.ncbi.nlm.nih.gov/pmc/blobs/ca4b/12206886/7ad2525ecfb9/fimmu-16-1564213-g001.jpg

文献AI研究员

20分钟写一篇综述,助力文献阅读效率提升50倍。

立即体验

用中文搜PubMed

大模型驱动的PubMed中文搜索引擎

马上搜索

文档翻译

学术文献翻译模型,支持多种主流文档格式。

立即体验