Suppr超能文献

玉米 CRF 基因家族的全基因组研究及ZmCRF9 对多种非生物胁迫响应的功能分析。

Genome-Wide Investigation of the CRF Gene Family in Maize and Functional Analysis of ZmCRF9 in Response to Multiple Abiotic Stresses.

机构信息

Maize Research Institute, Shandong Academy of Agricultural Sciences, Jinan 250100, China.

School of Agriculture, Ludong University, Yantai 264001, China.

出版信息

Int J Mol Sci. 2024 Jul 12;25(14):7650. doi: 10.3390/ijms25147650.

Abstract

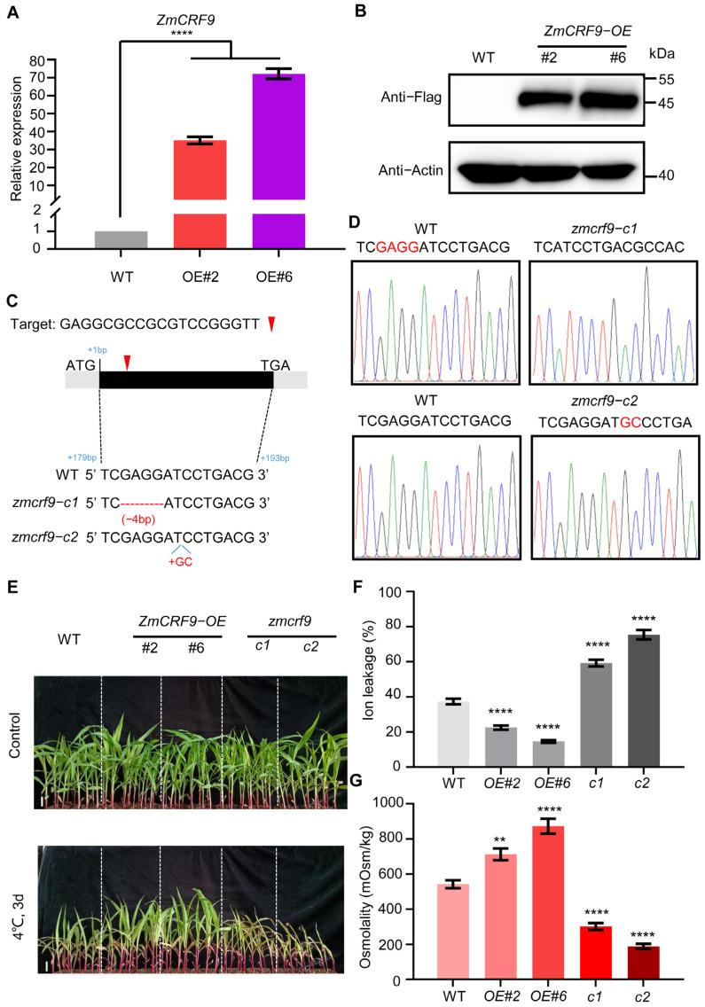
The cytokinin response factors (CRFs) are pivotal players in regulating plant growth, development, and responses to diverse stresses. Despite their significance, comprehensive information on genes in the primary food crop, maize, remains scarce. In this study, a genome-wide analysis of genes in maize was conducted, resulting in the identification of 12 members. Subsequently, we assessed the chromosomal locations, gene duplication events, evolutionary relationships, conserved motifs, and gene structures of all ZmCRF members. Analysis of promoter regions indicated the presence of cis-regulatory elements associated with plant growth regulation, hormone response, and various abiotic stress responses. The expression patterns of maize genes, presented in heatmaps, exhibited distinctive patterns of tissue specificity and responsiveness to multiple abiotic stresses. qRT-PCR experiments were conducted on six selected genes and confirmed the involvement of genes in the plant's adaptive responses to diverse environmental challenges. In addition, ZmCRF9 was demonstrated to positively regulate cold and salt tolerance. Ultimately, we explored the putative interaction partners of ZmCRF proteins. In summary, this systematic overview and deep investigation of ZmCRF9 provides a solid foundation for further exploration into how these genes contribute to the complex interplay of plant growth, development, and responses to stress.

摘要

细胞分裂素反应因子(CRFs)是调节植物生长、发育和应对各种胁迫的关键因素。尽管它们意义重大,但主要粮食作物玉米中有关基因的全面信息仍然稀缺。在这项研究中,对玉米中的基因进行了全基因组分析,鉴定出了 12 个成员。随后,我们评估了所有 ZmCRF 成员的染色体位置、基因复制事件、进化关系、保守基序和基因结构。对启动子区域的分析表明存在与植物生长调控、激素反应和各种非生物胁迫反应相关的顺式调控元件。玉米基因的表达模式以热图形式呈现,表现出组织特异性和对多种非生物胁迫响应的独特模式。对六个选定基因进行了 qRT-PCR 实验,证实了基因参与植物对多种环境挑战的适应性反应。此外,ZmCRF9 被证明可正向调节耐冷和耐盐性。最后,我们探索了 ZmCRF 蛋白的潜在互作伙伴。总之,对 ZmCRF9 的系统概述和深入研究为进一步探讨这些基因如何参与植物生长、发育和应对胁迫的复杂相互作用提供了坚实的基础。

https://cdn.ncbi.nlm.nih.gov/pmc/blobs/1009/11276700/b8bd61b99b5f/ijms-25-07650-g001.jpg

文献AI研究员

20分钟写一篇综述,助力文献阅读效率提升50倍。

立即体验

用中文搜PubMed

大模型驱动的PubMed中文搜索引擎

马上搜索

文档翻译

学术文献翻译模型,支持多种主流文档格式。

立即体验