Suppr超能文献

同基因患者来源的类器官揭示了脊髓性肌萎缩症起始中的早期神经发育缺陷。

Isogenic patient-derived organoids reveal early neurodevelopmental defects in spinal muscular atrophy initiation.

机构信息

German Center for Neurodegenerative Diseases e.V. (DZNE), Dresden, Germany.

German Center for Neurodegenerative Diseases e.V. (DZNE), Dresden, Germany.

出版信息

Cell Rep Med. 2024 Aug 20;5(8):101659. doi: 10.1016/j.xcrm.2024.101659. Epub 2024 Jul 26.

Abstract

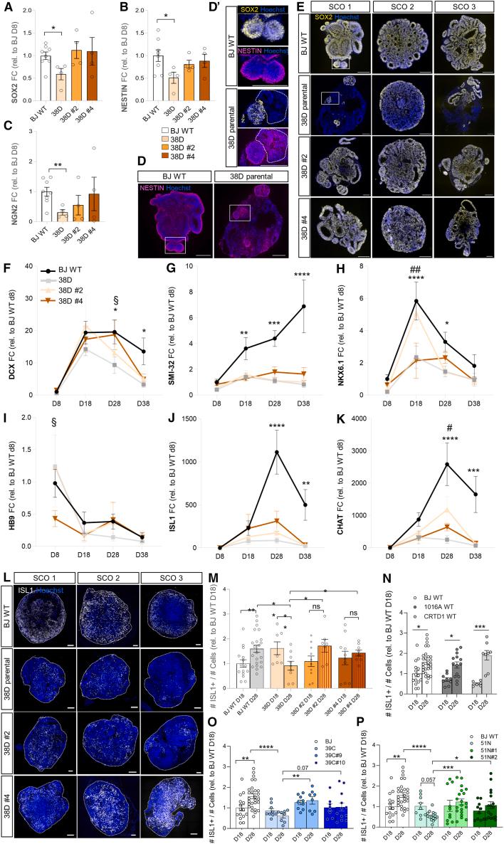
Whether neurodevelopmental defects underlie postnatal neuronal death in neurodegeneration is an intriguing hypothesis only recently explored. Here, we focus on spinal muscular atrophy (SMA), a neuromuscular disorder caused by reduced survival of motor neuron (SMN) protein levels leading to spinal motor neuron (MN) loss and muscle wasting. Using the first isogenic patient-derived induced pluripotent stem cell (iPSC) model and a spinal cord organoid (SCO) system, we show that SMA SCOs exhibit abnormal morphological development, reduced expression of early neural progenitor markers, and accelerated expression of MN progenitor and MN markers. Longitudinal single-cell RNA sequencing reveals marked defects in neural stem cell specification and fewer MNs, favoring mesodermal progenitors and muscle cells, a bias also seen in early SMA mouse embryos. Surprisingly, SMN2-to-SMN1 conversion does not fully reverse these developmental abnormalities. These suggest that early neurodevelopmental defects may underlie later MN degeneration, indicating that postnatal SMN-increasing interventions might not completely amend SMA pathology in all patients.

摘要

神经发育缺陷是否是神经退行性疾病中神经元死亡的基础,这是一个最近才被探讨的有趣假说。在这里,我们关注脊髓性肌萎缩症(SMA),这是一种由运动神经元(SMN)蛋白水平降低导致的运动神经元(MN)丧失和肌肉萎缩的神经肌肉疾病。使用首个同基因患者衍生诱导多能干细胞(iPSC)模型和脊髓类器官(SCO)系统,我们发现 SMA SCO 表现出异常的形态发育、早期神经祖细胞标志物表达减少以及 MN 祖细胞和 MN 标志物表达加速。纵向单细胞 RNA 测序揭示了神经干细胞特化的明显缺陷和 MN 数量减少,有利于中胚层祖细胞和肌肉细胞,这在早期 SMA 小鼠胚胎中也有发现。令人惊讶的是,SMN2 到 SMN1 的转换并不能完全逆转这些发育异常。这表明早期神经发育缺陷可能是 MN 退化的基础,表明产后增加 SMN 的干预措施可能并不能完全纠正所有患者的 SMA 病理。

https://cdn.ncbi.nlm.nih.gov/pmc/blobs/05d3/11384962/64435f7e8882/fx1.jpg

文献AI研究员

20分钟写一篇综述,助力文献阅读效率提升50倍。

立即体验

用中文搜PubMed

大模型驱动的PubMed中文搜索引擎

马上搜索

文档翻译

学术文献翻译模型,支持多种主流文档格式。

立即体验