Suppr超能文献

无瘢痕烧伤创面愈合方法:应用具有抗感染和平衡创面水合水平双重特性的 3D 打印皮肤替代物。

Approaches to scarless burn wound healing: application of 3D printed skin substitutes with dual properties of anti-infection and balancing wound hydration levels.

机构信息

Department of Burn, Wound Repair & Reconstruction, The First Affiliated Hospital of Sun Yat-sen University, Guangzhou 510080, China; Guangdong Provincial Engineering Technology Research Center of Burn and Wound Accurate Diagnosis and Treatment Key Technology and Series of Products, Sun Yat-sen University, Guangzhou 510080, China; Institute of Precision Medicine, The First Affiliated Hospital, Sun Yat-sen University, Guangzhou 510080, China.

Guangzhou Panyu Central Hospital, Guangzhou 511400, China.

出版信息

EBioMedicine. 2024 Aug;106:105258. doi: 10.1016/j.ebiom.2024.105258. Epub 2024 Jul 27.

Abstract

BACKGROUND

Severe burn wounds face two primary challenges: dysregulated cellular impairment functions following infection and an unbalanced wound hydration microenvironment leading to excessive inflammation and collagen deposition. These results in hypertrophic scar contraction, causing significant deformity and disability in survivors.

METHODS

A three-dimensional (3D) printed double-layer hydrogel (DLH) was designed and fabricated to address the problem of scar formation after burn injury. DLH was developed using methacrylated silk fibroin (SFMA) and gelatin methacryloyl (GelMA) for the upper layer, and GelMA and hyaluronic acid methacryloyl (HAMA) for the lower layer. To combat infection, copper-epigallocatechin gallate (Cu-EGCG) was incorporated into the lower layer bioink, collectively referred to as DLS. To balance wound hydration levels, HaCaT cells were additionally encapsulated in the upper layer, designed as DLS/c.

FINDINGS

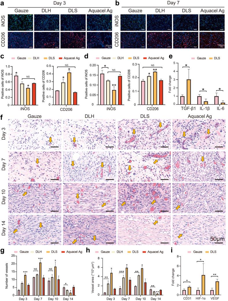
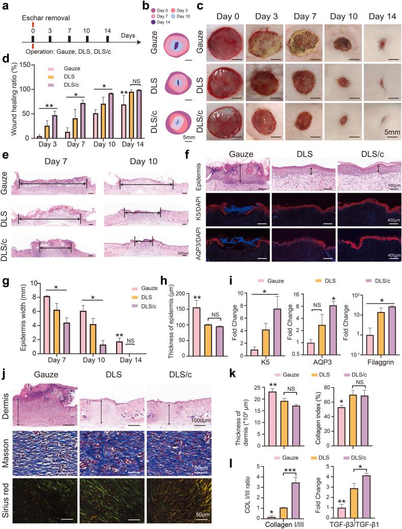
DLH demonstrated suitable porosity, appropriate mechanical properties, and excellent biocompatibility. DLS exhibited potent antimicrobial properties, exerted anti-inflammatory effects by regulating macrophage polarisation, and may enhance angiogenesis through the HIF-1α/VEGF pathway. In the DLS/c group, animal studies showed significant improvements in epidermal formation, barrier function, and epidermal hydration, accompanied by reduced inflammation. In addition, Masson's trichrome and Sirius red staining revealed that the structure and ratio of dermal collagen in DLS/c resembled that of normal skin, indicating considerable potential for scarless wound healing.

INTERPRETATION

This biomimetic matrix shows promise in addressing the challenges of burn wounds and aiming for scarless repair, with benefits such as anti-infection, epidermal hydration, biological induction, and optimised topological properties.

FUNDING

Shown in Acknowledgements.

摘要

背景

严重烧伤创面面临两个主要挑战:感染后细胞功能失调和失衡的创面水合微环境导致过度炎症和胶原沉积。这导致增生性瘢痕收缩,使幸存者出现显著的畸形和残疾。

方法

设计并制作了一种三维(3D)打印双层水凝胶(DLH),以解决烧伤后瘢痕形成的问题。DLH 由甲基丙烯酰化丝素蛋白(SFMA)和明胶甲基丙烯酰(GelMA)制成上层,由 GelMA 和透明质酸甲基丙烯酰(HAMA)制成下层。为了对抗感染,将铜-表没食子儿茶素没食子酸酯(Cu-EGCG)掺入下层生物墨水,统称为 DLS。为了平衡创面的水分水平,在上层还额外包封了 HaCaT 细胞,设计为 DLS/c。

发现

DLH 表现出适宜的孔隙率、适当的机械性能和优异的生物相容性。DLS 表现出强大的抗菌性能,通过调节巨噬细胞极化发挥抗炎作用,并可能通过 HIF-1α/VEGF 通路促进血管生成。在 DLS/c 组中,动物研究显示表皮形成、屏障功能和表皮水合显著改善,炎症减轻。此外,Masson 三色和 Sirius 红染色显示,DLS/c 中真皮胶原的结构和比例与正常皮肤相似,表明其具有很大的无瘢痕愈合潜力。

解释

这种仿生基质在解决烧伤创面挑战和实现无瘢痕修复方面具有潜力,具有抗感染、表皮水合、生物诱导和优化拓扑特性等优点。

资金

致谢中列出。

https://cdn.ncbi.nlm.nih.gov/pmc/blobs/877a/11332815/34802266f312/gr1.jpg

文献AI研究员

20分钟写一篇综述,助力文献阅读效率提升50倍。

立即体验

用中文搜PubMed

大模型驱动的PubMed中文搜索引擎

马上搜索

文档翻译

学术文献翻译模型,支持多种主流文档格式。

立即体验