Suppr超能文献

具有抗菌和抗炎双重特性的生物功能水凝胶,用于对抗烧伤创面感染。

Bio-functional hydrogel with antibacterial and anti-inflammatory dual properties to combat with burn wound infection.

作者信息

Xiong Yahui, Xu Yingbin, Zhou Fei, Hu Yanke, Zhao Jingling, Liu Zhonghua, Zhai Qiyi, Qi Shaohai, Zhang Zhaoqiang, Chen Lei

机构信息

Department of Burns, Laboratory of General Surgery The First Affiliated Hospital, SunYat-Sen University Guangzhou China.

Guangdong Provincial Engineering Technology Research Center of Burn and Wound Accurate Diagnosis and Treatment Key Technology and Series of Products SunYat-Sen University Guangzhou China.

出版信息

Bioeng Transl Med. 2022 Jul 5;8(1):e10373. doi: 10.1002/btm2.10373. eCollection 2023 Jan.

Abstract

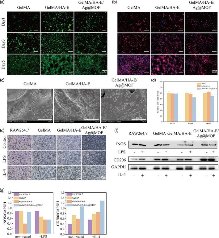
Burn infection delays wound healing and increases the burn patient mortality. Consequently, a new dressing with antibacterial and anti-inflammatory dual properties is urgently required for wound healing. In this study, we propose a combination of methacrylate gelatin (GelMA) hydrogel system with silver nanoparticles embed in γ-cyclodextrin metal-organic frameworks (Ag@MOF) and hyaluronic acid-epigallocatechin gallate (HA-E) for the burn wound infection treatment. Ag@MOF is used as an antibacterial agent and epigallocatechin gallate (EGCG) has exhibited biological properties of anti-inflammation and antibacterial. The GelMA/HA-E/Ag@MOF hydrogel enjoys suitable physical properties and sustained release of Ag. Meanwhile, the hydrogel has excellent biocompatibility and could promote macrophage polarization from M1 to M2. In vivo wound healing evaluations further demonstrate that the GelMA/HA-E/Ag@MOF hydrogel reduces the number of the bacterium efficiently, accelerates wound healing, promotes early angiogenesis, and regulates immune reaction. A further evaluation indicates that the noncanonical Wnt signal pathway is significantly activated in the GelMA/HA-E/Ag@MOF hydrogel treated group. In conclusion, the GelMA/HA-E/Ag@MOF hydrogel could serve as a promising multifunctional dressing for the burn wound healing.

摘要

烧伤感染会延迟伤口愈合并增加烧伤患者的死亡率。因此,迫切需要一种具有抗菌和抗炎双重特性的新型敷料用于伤口愈合。在本研究中,我们提出了一种将甲基丙烯酸明胶(GelMA)水凝胶体系与嵌入γ-环糊精金属有机框架(Ag@MOF)中的银纳米颗粒以及透明质酸-表没食子儿茶素没食子酸酯(HA-E)相结合的方法,用于烧伤创面感染的治疗。Ag@MOF用作抗菌剂,表没食子儿茶素没食子酸酯(EGCG)具有抗炎和抗菌的生物学特性。GelMA/HA-E/Ag@MOF水凝胶具有合适的物理性质和银的缓释性能。同时,该水凝胶具有优异的生物相容性,能够促进巨噬细胞从M1型向M2型极化。体内伤口愈合评估进一步表明,GelMA/HA-E/Ag@MOF水凝胶能有效减少细菌数量,加速伤口愈合,促进早期血管生成,并调节免疫反应。进一步评估表明,在GelMA/HA-E/Ag@MOF水凝胶治疗组中,非经典Wnt信号通路被显著激活。总之,GelMA/HA-E/Ag@MOF水凝胶有望成为一种用于烧伤创面愈合的多功能敷料。

https://cdn.ncbi.nlm.nih.gov/pmc/blobs/661f/9842067/64b1ca7aba05/BTM2-8-e10373-g002.jpg

文献AI研究员

20分钟写一篇综述,助力文献阅读效率提升50倍。

立即体验

用中文搜PubMed

大模型驱动的PubMed中文搜索引擎

马上搜索

文档翻译

学术文献翻译模型,支持多种主流文档格式。

立即体验