Suppr超能文献

通过整合生物信息学分析和机器学习算法,鉴定小细胞肺癌中的有效诊断基因和免疫细胞浸润特征。

Identification of effective diagnostic genes and immune cell infiltration characteristics in small cell lung cancer by integrating bioinformatics analysis and machine learning algorithms.

机构信息

From the Department of Clinical Laboratory (Chen, Han, Liu, Wang, Wu, Yu, Tan); from the Department of Blood Transfusion (Chen), The Second Affiliated Hospital, Jiangxi Medical College, Nanchang University, and from the Department of Clinical Laboratory (Luo), The Second Affiliated Hospital of Jiangxi University of Traditional Chinese Medicine, Jiangxi, China.

出版信息

Saudi Med J. 2024 Aug;45(8):771-782. doi: 10.15537/smj.2024.45.8.20240170.

Abstract

OBJECTIVES

To identify potential diagnostic markers for small cell lung cancer (SCLC) and investigate the correlation with immune cell infiltration.

METHODS

GSE149507 and GSE6044 were used as the training group, while GSE108055 served as validation group A and GSE73160 served as validation group B. Differentially expressed genes (DEGs) were identified and analyzed for functional enrichment. Machine learning (ML) was used to identify candidate diagnostic genes for SCLC. The area under the receiver operating characteristic curves was applied to assess diagnostic efficacy. Immune cell infiltration analyses were carried out.

RESULTS

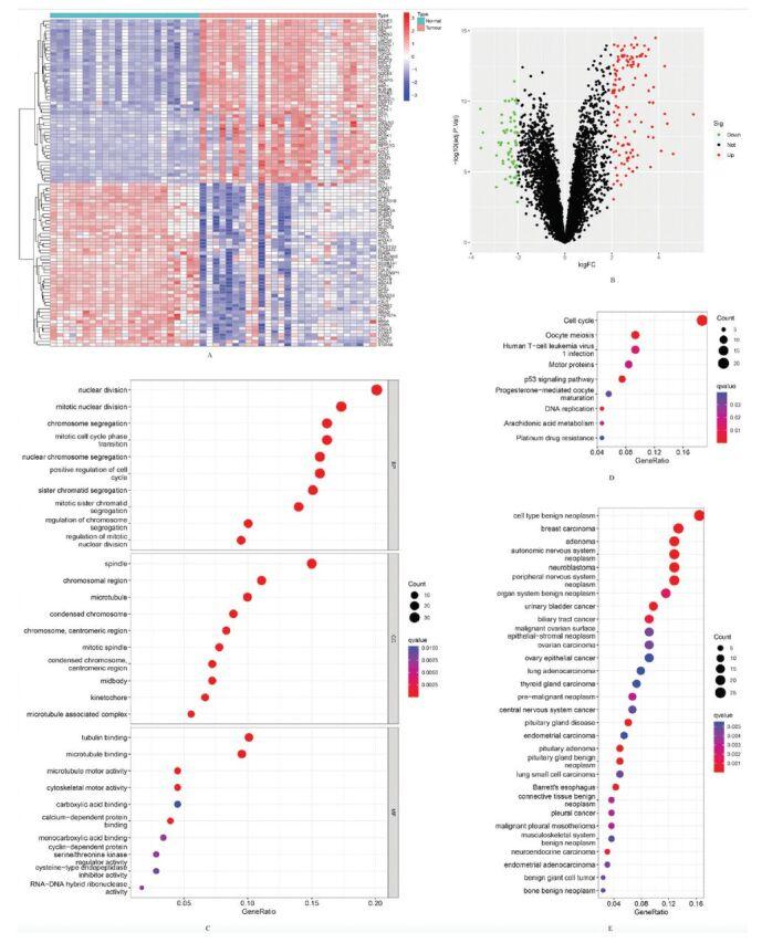
There were 181 DEGs identified. The gene ontology analysis showed that DEGs were enriched in 455 functional annotations, some of which were associated with immunity. The kyoto encyclopedia of genes and genomes analysis revealed that there were 9 signaling pathways enriched. The disease ontology analysis indicated that DEGs were related to 116 diseases. The gene set enrichment analysis results displayed multiple items closely related to immunity. and were screened using ML and further validated as diagnostic genes. Significant differences were observed in SCLC with normal lung tissue samples among immune cell infiltration characteristics. Strong associations were found between the diagnostic genes and immune cell infiltration.

CONCLUSION

This study identified 2 diagnostic genes, and , that were related to immune cell infiltration by integrating bioinformatics analysis and ML algorithms. These genes could serve as potential diagnostic biomarkers and provide possible molecular targets for immunotherapy in SCLC.

摘要

目的

鉴定小细胞肺癌(SCLC)的潜在诊断标志物,并研究其与免疫细胞浸润的相关性。

方法

GSE149507 和 GSE6044 被用作训练组,而 GSE108055 作为验证组 A,GSE73160 作为验证组 B。鉴定差异表达基因(DEGs)并进行功能富集分析。使用机器学习(ML)识别 SCLC 的候选诊断基因。应用受试者工作特征曲线下的面积来评估诊断效能。进行免疫细胞浸润分析。

结果

鉴定出 181 个 DEGs。基因本体论分析显示,DEGs 富集于 455 个功能注释中,其中一些与免疫相关。京都基因与基因组百科全书分析显示有 9 个信号通路富集。疾病本体论分析表明,DEGs 与 116 种疾病有关。基因集富集分析结果显示多个项目与免疫密切相关。使用 ML 筛选出 和 作为诊断基因,并进一步验证。在 SCLC 与正常肺组织样本的免疫细胞浸润特征中观察到显著差异。诊断基因与免疫细胞浸润之间存在很强的关联。

结论

本研究通过整合生物信息学分析和 ML 算法,鉴定出与免疫细胞浸润相关的 2 个诊断基因 和 。这些基因可作为潜在的诊断生物标志物,并为 SCLC 的免疫治疗提供可能的分子靶点。

https://cdn.ncbi.nlm.nih.gov/pmc/blobs/3ca0/11288485/1c4f6fab38dd/SaudiMedJ-45-8-771_1.jpg

文献AI研究员

20分钟写一篇综述,助力文献阅读效率提升50倍。

立即体验

用中文搜PubMed

大模型驱动的PubMed中文搜索引擎

马上搜索

文档翻译

学术文献翻译模型,支持多种主流文档格式。

立即体验