Suppr超能文献

REXO5 通过其外切核酸酶活性调节 R 环来促进基因组完整性。

REXO5 promotes genomic integrity through regulating R-loop using its exonuclease activity.

机构信息

Department of Biological Sciences, Ulsan National Institute of Science and Technology, Ulsan, Republic of Korea.

Department of Life Science and Multidisciplinary Genome Institute, Hallym University, Chuncheon, Republic of Korea.

出版信息

Leukemia. 2024 Oct;38(10):2150-2161. doi: 10.1038/s41375-024-02362-z. Epub 2024 Jul 30.

Abstract

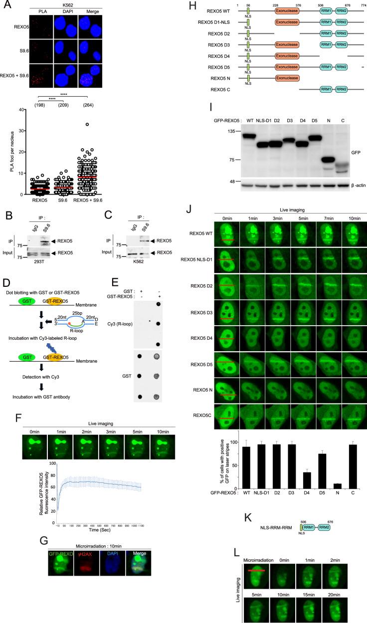
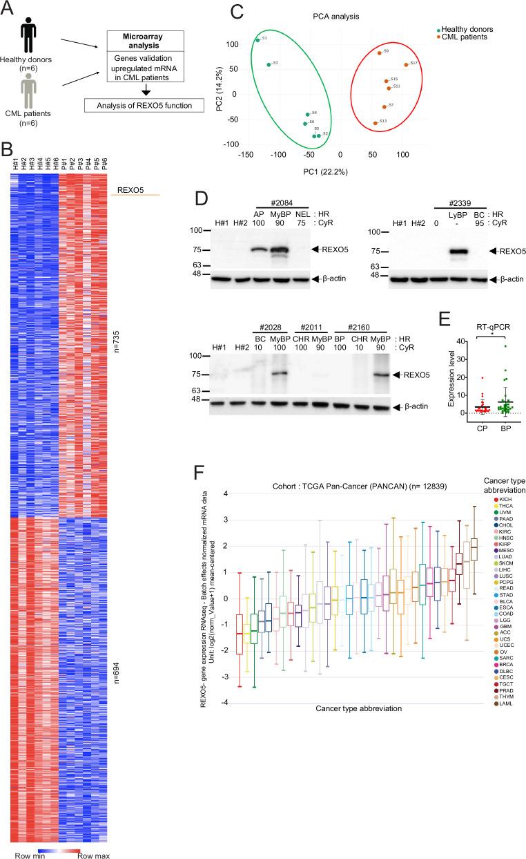
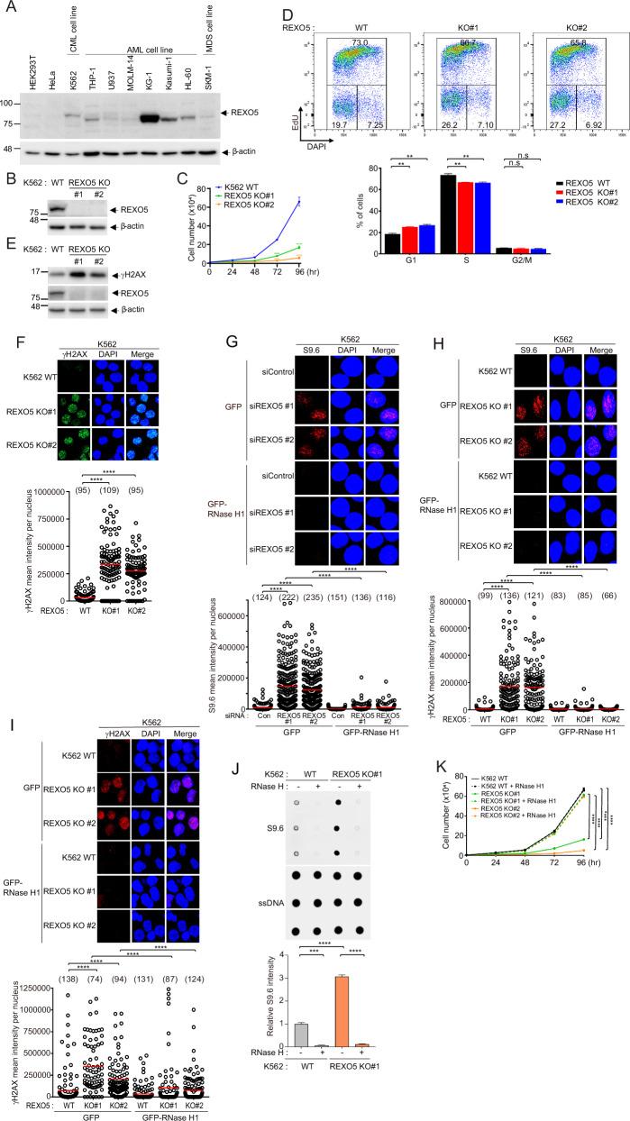
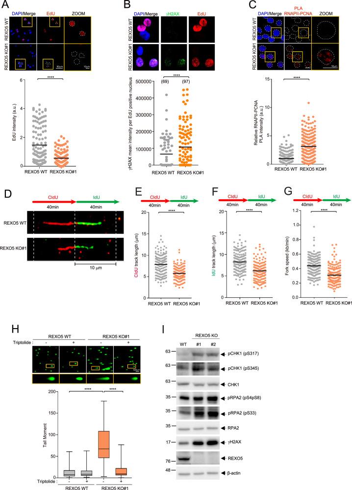
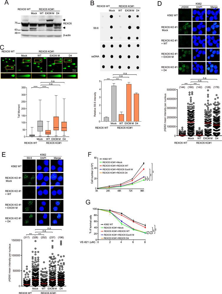
Chronic myeloid leukemia (CML), caused by BCR::ABL1 fusion gene, is known to regulate disease progression by altering the expression of genes. However, the molecular mechanisms underlying these changes are largely unknown. In this study, we identified RNA Exonuclease 5 (REXO5/LOC81691) as a novel gene with elevated mRNA expression levels in chronic myeloid leukemia (CML) patients. Additionally, using the REXO5 knockout (KO) K562 cell lines, we revealed a novel role for REXO5 in the DNA damage response (DDR). Compared to wild-type (WT) cells, REXO5 KO cells showed an accumulation of R-loops and increased DNA damage. We demonstrated that REXO5 translocates to sites of DNA damage through its RNA recognition motif (RRM) and selectively binds to R loops. Interestingly, we identified that REXO5 regulates R-loop levels by degrading mRNA within R-loop using its exonuclease domain. REXO5 KO showed ATR-CHK1 activation. Collectively, we demonstrated that REXO5 plays a key role in the physiological control of R-loops using its exonuclease domain. These findings may provide novel insights into how REXO5 expression changes contribute to CML pathogenesis.

摘要

慢性髓性白血病(CML)是由 BCR::ABL1 融合基因引起的,已知其通过改变基因的表达来调节疾病的进展。然而,这些变化的分子机制在很大程度上尚不清楚。在本研究中,我们确定 RNA 外切酶 5(REXO5/LOC81691)是一种在慢性髓性白血病(CML)患者中mRNA 表达水平升高的新型基因。此外,我们利用 REXO5 敲除(KO)K562 细胞系揭示了 REXO5 在 DNA 损伤反应(DDR)中的新作用。与野生型(WT)细胞相比,REXO5 KO 细胞中 R 环积累和 DNA 损伤增加。我们证明 REXO5 通过其 RNA 识别基序(RRM)易位到 DNA 损伤部位,并选择性地与 R 环结合。有趣的是,我们发现 REXO5 通过其外切酶结构域降解 R 环内的 mRNA 来调节 R 环水平。REXO5 KO 显示 ATR-CHK1 激活。总之,我们证明 REXO5 通过其外切酶结构域在 R 环的生理控制中发挥关键作用。这些发现可能为 REXO5 表达变化如何导致 CML 发病机制提供新的见解。

https://cdn.ncbi.nlm.nih.gov/pmc/blobs/c172/11436357/df8ce8595a09/41375_2024_2362_Fig1_HTML.jpg

文献AI研究员

20分钟写一篇综述,助力文献阅读效率提升50倍。

立即体验

用中文搜PubMed

大模型驱动的PubMed中文搜索引擎

马上搜索

文档翻译

学术文献翻译模型,支持多种主流文档格式。

立即体验