Suppr超能文献

TFE3 重排型肾细胞癌的全面分子特征分析。

Comprehensive molecular characterization of TFE3-rearranged renal cell carcinoma.

机构信息

Department of Biomedical Sciences, Seoul National University College of Medicine, Seoul, Republic of Korea.

Department of Urology, Seoul National University Hospital, Seoul National University College of Medicine, Seoul, Republic of Korea.

出版信息

Exp Mol Med. 2024 Aug;56(8):1807-1815. doi: 10.1038/s12276-024-01291-2. Epub 2024 Aug 1.

Abstract

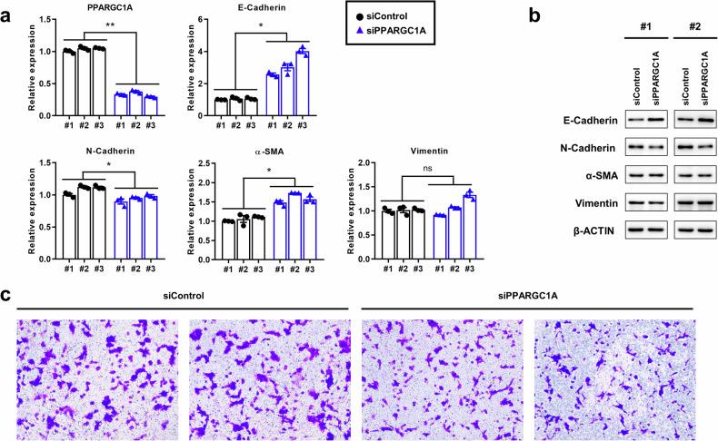
TFE3-rearranged renal cell cancer (tRCC) is a rare form of RCC that involves chromosomal translocation of the Xp11.2 TFE3 gene. Despite its early onset and poor prognosis, the molecular mechanisms of the pathogenesis of tRCC remain elusive. This study aimed to identify novel therapeutic targets for patients with primary and recurrent tRCC. We collected 19 TFE3-positive RCC tissues that were diagnosed by immunohistochemistry and subjected them to genetic characterization to examine their genomic and transcriptomic features. Tumor-specific signatures were extracted using whole exome sequencing (WES) and RNA sequencing (RNA-seq) data, and the functional consequences were analyzed in a cell line with TFE3 translocation. Both a low burden of somatic single nucleotide variants (SNVs) and a positive correlation between the number of somatic variants and age of onset were observed. Transcriptome analysis revealed that four samples (21.1%) lacked the expected fusion event and clustered with the genomic profiles of clear cell RCC (ccRCC) tissues. The fusion event also demonstrated an enrichment of upregulated genes associated with mitochondrial respiration compared with ccRCC expression profiles. Comparison of the RNA expression profile with the TFE3 ChIP-seq pattern data indicated that PPARGC1A is a metabolic regulator of the oncogenic process. Cell proliferation was reduced when PPARGC1A and its related metabolic pathways were repressed by its inhibitor SR-18292. In conclusion, we demonstrate that PPARGC1A-mediated mitochondrial respiration can be considered a potential therapeutic target in tRCC. This study identifies an uncharacterized genetic profile of an RCC subtype with unique clinical features and provides therapeutic options specific to tRCC.

摘要

TFE3 重排肾细胞癌(tRCC)是一种罕见的肾细胞癌形式,涉及 Xp11.2 TFE3 基因的染色体易位。尽管其发病早且预后差,但 tRCC 发病机制的分子机制仍不清楚。本研究旨在为原发性和复发性 tRCC 患者确定新的治疗靶点。我们收集了 19 例经免疫组织化学诊断为 TFE3 阳性的肾细胞癌组织,进行了遗传特征分析,以检查其基因组和转录组特征。使用全外显子测序(WES)和 RNA 测序(RNA-seq)数据提取肿瘤特异性特征,并在具有 TFE3 易位的细胞系中分析其功能后果。观察到体细胞单核苷酸变异(SNVs)负担低,体细胞变异数量与发病年龄呈正相关。转录组分析显示,有四个样本(21.1%)缺乏预期的融合事件,并且与透明细胞肾细胞癌(ccRCC)组织的基因组图谱聚类。与 ccRCC 表达谱相比,融合事件还显示出与线粒体呼吸相关的上调基因的富集。将 RNA 表达谱与 TFE3 ChIP-seq 模式数据进行比较表明,PPARGC1A 是致癌过程的代谢调节剂。当其抑制剂 SR-18292 抑制 PPARGC1A 及其相关代谢途径时,细胞增殖减少。总之,我们证明了 PPARGC1A 介导的线粒体呼吸可以被认为是 tRCC 的潜在治疗靶点。本研究确定了一种具有独特临床特征的 RCC 亚型的未表征遗传特征,并为 tRCC 提供了特定的治疗选择。

https://cdn.ncbi.nlm.nih.gov/pmc/blobs/c383/11372160/d218ffe3255d/12276_2024_1291_Fig1_HTML.jpg

文献AI研究员

20分钟写一篇综述,助力文献阅读效率提升50倍。

立即体验

用中文搜PubMed

大模型驱动的PubMed中文搜索引擎

马上搜索

文档翻译

学术文献翻译模型,支持多种主流文档格式。

立即体验