Suppr超能文献

BET PROTAC 抑制剂 GNE-987 通过靶向骨肉瘤中超增强子调控的基因发挥抗肿瘤作用。

The BET PROTAC inhibitor GNE-987 displays anti-tumor effects by targeting super-enhancers regulated gene in osteosarcoma.

机构信息

Institute of Pediatric Research, Children's Hospital of Soochow University, No.92 Zhongnan Street, SIP, Suzhou, 215003, China.

出版信息

BMC Cancer. 2024 Aug 1;24(1):928. doi: 10.1186/s12885-024-12691-y.

Abstract

BACKGROUND

Osteosarcoma (OS) is one of the most common primary malignant tumors of bone in children, which develops from osteoblasts and typically occurs during the rapid growth phase of the bone. Recently, Super-Enhancers(SEs)have been reported to play a crucial role in osteosarcoma growth and metastasis. Therefore, there is an urgent need to identify specific targeted inhibitors of SEs to assist clinical therapy. This study aimed to elucidate the role of BRD4 inhibitor GNE-987 targeting SEs in OS and preliminarily explore its mechanism.

METHODS

We evaluated changes in osteosarcoma cells following treatment with a BRD4 inhibitor GNE-987. We assessed the anti-tumor effect of GNE-987 in vitro and in vivo by Western blot, CCK8, flow cytometry detection, clone formation, xenograft tumor size measurements, and Ki67 immunohistochemical staining, and combined ChIP-seq with RNA-seq techniques to find its anti-tumor mechanism.

RESULTS

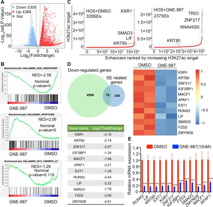
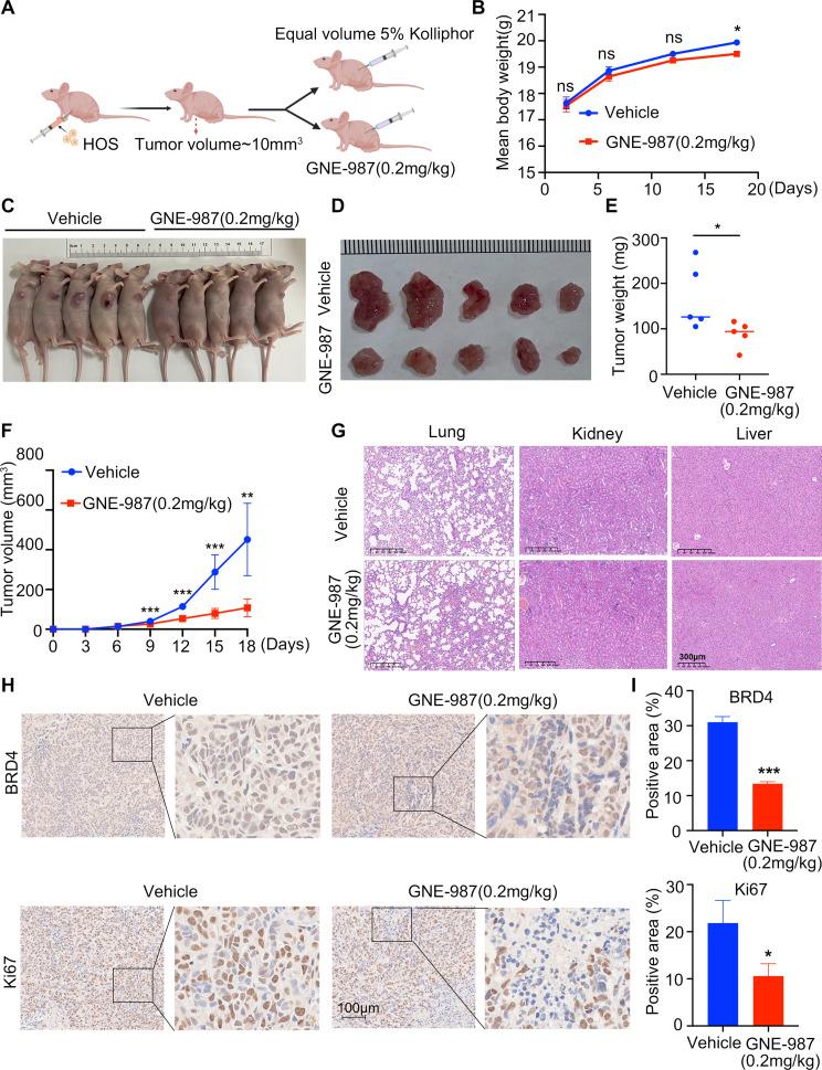
In this study, we found that extremely low concentrations of GNE-987(2-10 nM) significantly reduced the proliferation and survival of OS cells by degrading BRD4. In addition, we found that GNE-987 markedly induced cell cycle arrest and apoptosis in OS cells. Further study indicated that VHL was critical for GNE-987 to exert its antitumor effect in OS cells. Consistent with in vitro results, GNE-987 administration significantly reduced tumor size in xenograft models with minimal toxicity, and partially degraded the BRD4 protein. KRT80 was identified through analysis of the RNA-seq and ChIP-seq data. U2OS HiC analysis suggested a higher frequency of chromatin interactions near the KRT80 binding site. The enrichment of H3K27ac modification at KRT80 was significantly reduced after GNE-987 treatment. KRT80 was identified as playing an important role in OS occurrence and development.

CONCLUSIONS

This research revealed that GNE-987 selectively degraded BRD4 and disrupted the transcriptional regulation of oncogenes in OS. GNE-987 has the potential to affect KRT80 against OS.

摘要

背景

骨肉瘤(OS)是儿童中最常见的原发性骨恶性肿瘤之一,它起源于成骨细胞,通常发生在骨的快速生长阶段。最近,超级增强子(SEs)被报道在骨肉瘤的生长和转移中起着关键作用。因此,迫切需要鉴定 SE 的特异性靶向抑制剂来辅助临床治疗。本研究旨在阐明针对 SE 的 BRD4 抑制剂 GNE-987 在骨肉瘤中的作用,并初步探讨其机制。

方法

我们评估了 BRD4 抑制剂 GNE-987 处理后骨肉瘤细胞的变化。我们通过 Western blot、CCK8、流式细胞术检测、克隆形成、异种移植肿瘤大小测量和 Ki67 免疫组化染色,评估了 GNE-987 在体外和体内的抗肿瘤作用,并结合 ChIP-seq 和 RNA-seq 技术寻找其抗肿瘤机制。

结果

在这项研究中,我们发现极低浓度的 GNE-987(2-10 nM)通过降解 BRD4 显著降低了 OS 细胞的增殖和存活。此外,我们发现 GNE-987 显著诱导 OS 细胞的细胞周期停滞和凋亡。进一步的研究表明,VHL 对于 GNE-987 在 OS 细胞中发挥抗肿瘤作用至关重要。与体外结果一致,GNE-987 给药显著减少了荷瘤模型的肿瘤体积,且毒性最小,并部分降解了 BRD4 蛋白。通过 RNA-seq 和 ChIP-seq 数据分析鉴定了 KRT80。U2OS HiC 分析表明,在 KRT80 结合位点附近染色质相互作用的频率更高。GNE-987 处理后,KRT80 结合位点处 H3K27ac 修饰的富集显著降低。KRT80 被鉴定为在 OS 的发生和发展中起重要作用。

结论

本研究揭示了 GNE-987 选择性地降解 BRD4,并破坏了 OS 中癌基因的转录调控。GNE-987 有可能针对 OS 影响 KRT80。

https://cdn.ncbi.nlm.nih.gov/pmc/blobs/4651/11292958/ed78ddda064a/12885_2024_12691_Fig1_HTML.jpg

文献AI研究员

20分钟写一篇综述,助力文献阅读效率提升50倍。

立即体验

用中文搜PubMed

大模型驱动的PubMed中文搜索引擎

马上搜索

文档翻译

学术文献翻译模型,支持多种主流文档格式。

立即体验