Suppr超能文献

一种新型的TAp73抑制性化合物可对抗胶质母细胞瘤干细胞的干性特征。

A novel TAp73-inhibitory compound counteracts stemness features of glioblastoma stem cells.

作者信息

Villoch-Fernandez Javier, Martínez-García Nicole, Martín-López Marta, Maeso-Alonso Laura, López-Ferreras Lorena, Vazquez-Jimenez Alberto, Muñoz-Hidalgo Lisandra, Garcia-Romero Noemí, Sanchez Jose María, Fernandez Antonio, Ayuso-Sacido Angel, Marques Margarita M, Marin Maria C

机构信息

Instituto de Biomedicina y Departamento de Biología Molecular, Universidad de León, Spain.

Instituto de Biomedicina y Departamento de Producción Animal, Universidad de León, Spain.

出版信息

Mol Oncol. 2025 Mar;19(3):852-877. doi: 10.1002/1878-0261.13694. Epub 2024 Aug 1.

Abstract

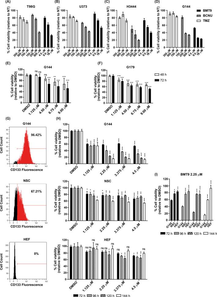
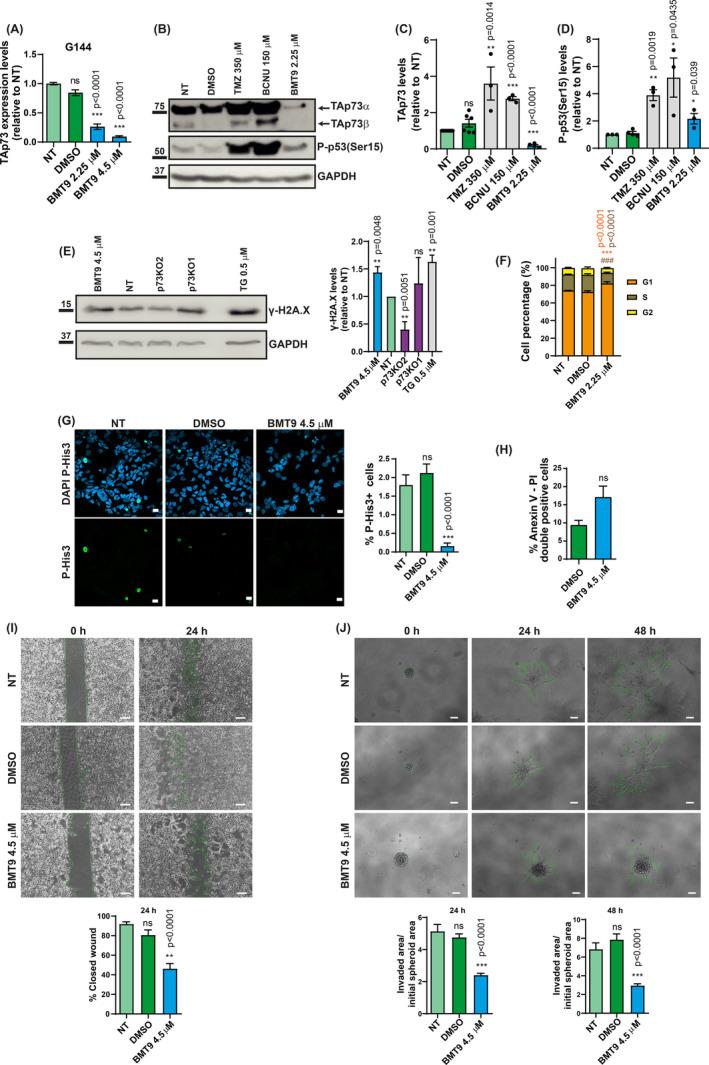
Glioblastoma (GB) is the most common and fatal type of primary malignant brain tumor for which effective therapeutics are still lacking. GB stem cells, with tumor-initiating and self-renewal capacity, are mostly responsible for GB malignancy, representing a crucial target for therapies. The TP73 gene, which is highly expressed in GB, gives rise to the TAp73 isoform, a pleiotropic protein that regulates neural stem cell biology; however, its role in cancer has been highly controversial. We inactivated TP73 in human GB stem cells and revealed that TAp73 is required for their stemness potential, acting as a regulator of the transcriptional stemness signatures, highlighting TAp73 as a possible therapeutic target. As proof of concept, we identified a novel natural compound with TAp73-inhibitory capacity, which was highly effective against GB stem cells. The treatment reduced GB stem cell-invasion capacity and stem features, at least in part by TAp73 repression. Our data are consistent with a novel paradigm in which hijacking of p73-regulated neurodevelopmental programs, including neural stemness, might sustain tumor progression, pointing out TAp73 as a therapeutic strategy for GB.

摘要

胶质母细胞瘤(GB)是最常见且致命的原发性恶性脑肿瘤类型,目前仍缺乏有效的治疗方法。GB干细胞具有肿瘤起始和自我更新能力,是GB恶性肿瘤的主要成因,是治疗的关键靶点。TP73基因在GB中高度表达,可产生TAp73异构体,这是一种调节神经干细胞生物学的多效性蛋白;然而其在癌症中的作用一直备受争议。我们使人类GB干细胞中的TP73失活,发现TAp73是其干性潜能所必需的,作为转录干性特征的调节因子,凸显了TAp73作为一个可能的治疗靶点。作为概念验证,我们鉴定出一种具有TAp73抑制能力的新型天然化合物,它对GB干细胞非常有效。该治疗至少部分通过抑制TAp73降低了GB干细胞的侵袭能力和干细胞特征。我们的数据与一种新的模式一致,即劫持包括神经干细胞干性在内的p73调控的神经发育程序可能维持肿瘤进展,指出TAp73是GB的一种治疗策略。

https://cdn.ncbi.nlm.nih.gov/pmc/blobs/1d7f/11887682/bbddb99c1380/MOL2-19-852-g002.jpg

文献AI研究员

20分钟写一篇综述,助力文献阅读效率提升50倍。

立即体验

用中文搜PubMed

大模型驱动的PubMed中文搜索引擎

马上搜索

文档翻译

学术文献翻译模型,支持多种主流文档格式。

立即体验