Suppr超能文献

表面活性剂包膜内金纳米团簇的可控纳米结晶:增强溶液中的聚集诱导发光

Controlled nanocrystallization of gold nanoclusters within surfactant envelopes: enhancing aggregation-induced emission in solution.

作者信息

Saito Yuki, Suda Ayano, Sakai Maki, Nakajima Shogo, Shichibu Yukatsu, Kanai Hayato, Ishida Yasuhiro, Konishi Katsuaki

机构信息

Faculty of Environmental Earth Science, Hokkaido University North 10 West 5 Sapporo 060-0810 Japan

Graduate School of Environmental Science, Hokkaido University North 10 West 5 Sapporo 060-0810 Japan.

出版信息

Chem Sci. 2024 Jun 24;15(30):11775-11782. doi: 10.1039/d4sc02834a. eCollection 2024 Jul 31.

Abstract

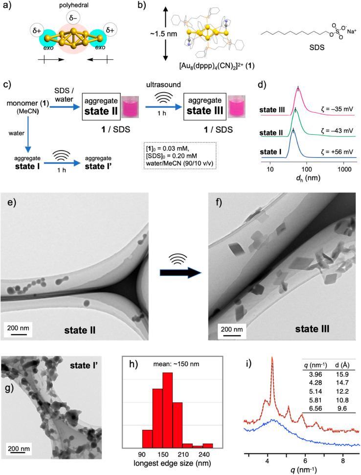
The nanocrystallization of functional molecules has been a subject of recent interest in the current development of nanotechnology. Herein, we report the unprecedented synthesis of single nanocrystals of a molecular gold nanocluster in a homogeneous solution by using surfactant-based nano-envelopes. The co-assembling of a Au nanocluster carrying lipophilic phosphine ligands with sodium dodecyl sulfate (SDS) in an aqueous solution results in the formation of sphere-shaped amorphous nano-aggregates coated with the surfactant. Upon sonication, the spherical amorphous aggregates are smoothly shape-shifted into discrete rhombic nanocrystals, which can be tracked by TEM and solution XRD. The transformation into single nanocrystals occurs exclusively without further growth or agglomeration, implying that the crystal growth is restricted within the surfactant nano-envelopes. The robust but flexible nature of the wrapped surfactant is likely responsible for the controlled crystallization. We also demonstrate that the amorphous-to-nanocrystalline transition in solution remarkably enhances the photoluminescence emission from the nanocluster, providing a clear example of crystallization-induced emission enhancement. Notably, the obtained nanocrystals showed high stability in solution and retained their shape, size, and PL intensity even after several months, owing to the densely packed surfactant shell. The present surfactant-directed nanocrystallization method may be applicable to other molecular species to contribute to the development of nanocluster science as well as the designed synthesis of nanomaterials.

摘要

在当前纳米技术的发展中,功能分子的纳米晶化一直是近期备受关注的课题。在此,我们报道了通过使用基于表面活性剂的纳米包膜在均相溶液中前所未有的分子金纳米团簇单纳米晶体的合成。在水溶液中,携带亲脂性膦配体的金纳米团簇与十二烷基硫酸钠(SDS)共同组装,形成了被表面活性剂包覆的球形无定形纳米聚集体。超声处理后,球形无定形聚集体顺利地转变为离散的菱形纳米晶体,这可以通过透射电子显微镜(TEM)和溶液X射线衍射(XRD)进行追踪。向单纳米晶体的转变仅在没有进一步生长或团聚的情况下发生,这意味着晶体生长被限制在表面活性剂纳米包膜内。被包裹的表面活性剂强大而灵活的性质可能是控制结晶的原因。我们还证明,溶液中的无定形到纳米晶的转变显著增强了纳米团簇的光致发光发射,提供了一个结晶诱导发射增强的清晰例子。值得注意的是,由于表面活性剂壳层紧密堆积,所获得的纳米晶体在溶液中表现出高稳定性,即使几个月后仍保持其形状、尺寸和PL强度。目前这种表面活性剂导向的纳米晶化方法可能适用于其他分子物种,有助于纳米团簇科学的发展以及纳米材料的设计合成。

https://cdn.ncbi.nlm.nih.gov/pmc/blobs/d593/11290417/10865c87df02/d4sc02834a-f1.jpg

文献AI研究员

20分钟写一篇综述,助力文献阅读效率提升50倍。

立即体验

用中文搜PubMed

大模型驱动的PubMed中文搜索引擎

马上搜索

文档翻译

学术文献翻译模型,支持多种主流文档格式。

立即体验