Suppr超能文献

多种未折叠蛋白反应途径协同作用将细胞质双链 DNA 释放与干扰素基因激活刺激物联系起来。

Multiple unfolded protein response pathways cooperate to link cytosolic dsDNA release to stimulator of interferon gene activation.

机构信息

Department of Pharmacology and Toxicology, Rutgers University, New Brunswick, NJ, United States.

Department of Pediatrics, University of Wisconsin School of Medicine and Public Health, Madison, WI, United States.

出版信息

Front Immunol. 2024 Jul 19;15:1358462. doi: 10.3389/fimmu.2024.1358462. eCollection 2024.

Abstract

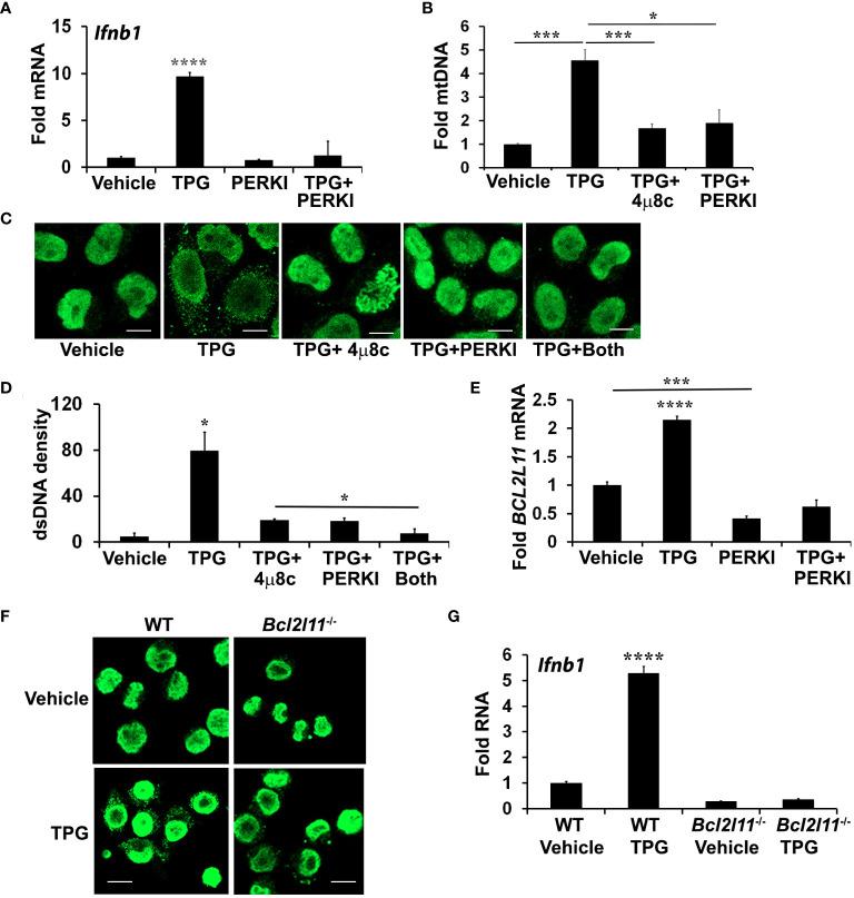
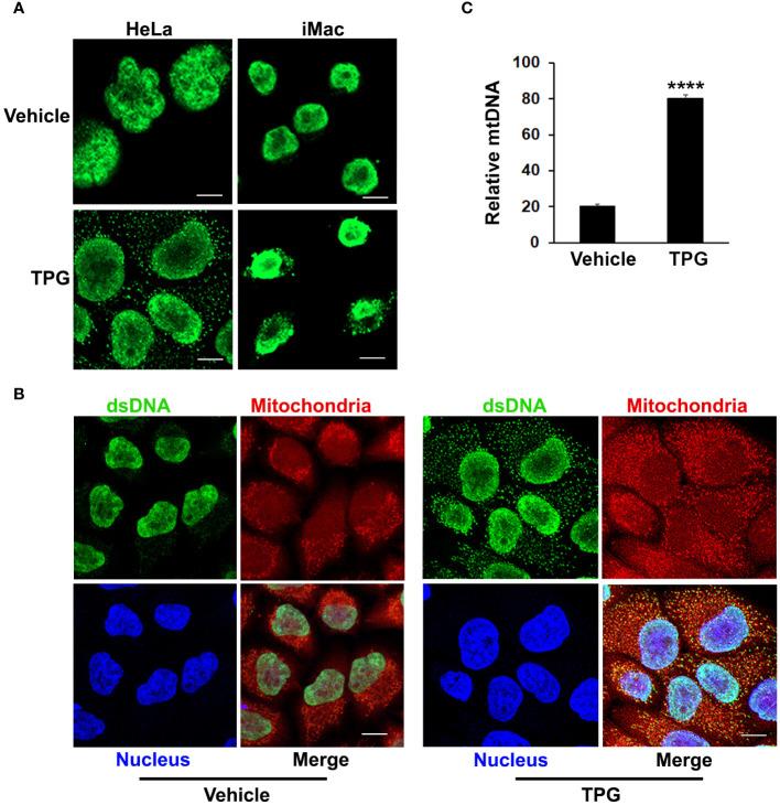
The double-stranded DNA (dsDNA) sensor STING has been increasingly implicated in responses to "sterile" endogenous threats and pathogens without nominal DNA or cyclic di-nucleotide stimuli. Previous work showed an endoplasmic reticulum (ER) stress response, known as the unfolded protein response (UPR), activates STING. Herein, we sought to determine if ER stress generated a STING ligand, and to identify the UPR pathways involved. Induction of IFN-β expression following stimulation with the UPR inducer thapsigargin (TPG) or oxygen glucose deprivation required both STING and the dsDNA-sensing cyclic GMP-AMP synthase (cGAS). Furthermore, TPG increased cytosolic mitochondrial DNA, and immunofluorescence visualized dsDNA punctae in murine and human cells, providing a cGAS stimulus. N-acetylcysteine decreased IFN-β induction by TPG, implicating reactive oxygen species (ROS). However, mitoTEMPO, a mitochondrial oxidative stress inhibitor did not impact TPG-induced IFN. On the other hand, inhibiting the inositol requiring enzyme 1 (IRE1) ER stress sensor and its target transcription factor XBP1 decreased the generation of cytosolic dsDNA. iNOS upregulation was XBP1-dependent, and an iNOS inhibitor decreased cytosolic dsDNA and IFN-β, implicating ROS downstream of the IRE1-XBP1 pathway. Inhibition of the PKR-like ER kinase (PERK) pathway also attenuated cytoplasmic dsDNA release. The PERK-regulated apoptotic factor Bim was required for both dsDNA release and IFN-β mRNA induction. Finally, XBP1 and PERK pathways contributed to cytosolic dsDNA release and IFN-induction by the RNA virus, Vesicular Stomatitis Virus (VSV). Together, our findings suggest that ER stressors, including viral pathogens without nominal STING or cGAS ligands such as RNA viruses, trigger multiple canonical UPR pathways that cooperate to activate STING and downstream IFN-β via mitochondrial dsDNA release.

摘要

双链 DNA(dsDNA)传感器 STING 越来越多地被牵连到对“无菌”内源性威胁和无命名 DNA 或环二核苷酸刺激的病原体的反应中。先前的工作表明,内质网(ER)应激反应,即未折叠蛋白反应(UPR),激活 STING。在此,我们试图确定 ER 应激是否产生 STING 配体,并确定涉及的 UPR 途径。用 UPR 诱导剂他普西醇(TPG)或缺氧葡萄糖剥夺刺激后,IFN-β 表达的诱导需要 STING 和 dsDNA 感应环鸟苷酸-腺苷酸合酶(cGAS)。此外,TPG 增加了细胞质线粒体 DNA,免疫荧光在鼠和人细胞中可视化 dsDNA 小点,提供了 cGAS 刺激。N-乙酰半胱氨酸降低了 TPG 诱导的 IFN-β,暗示活性氧(ROS)的作用。然而,线粒体氧化应激抑制剂 mitoTEMPO 并没有影响 TPG 诱导的 IFN。另一方面,抑制肌醇需求酶 1(IRE1)ER 应激传感器及其靶转录因子 XBP1 减少了细胞质 dsDNA 的产生。iNOS 的上调依赖于 XBP1,iNOS 抑制剂降低了细胞质 dsDNA 和 IFN-β,暗示 IRE1-XBP1 途径下游的 ROS。PKR 样 ER 激酶(PERK)途径的抑制也减弱了细胞质 dsDNA 的释放。PERK 调节的凋亡因子 Bim 既需要 dsDNA 的释放,也需要 IFN-βmRNA 的诱导。最后,XBP1 和 PERK 途径有助于细胞质 dsDNA 释放和 RNA 病毒,水疱性口炎病毒(VSV)诱导的 IFN-β诱导。总之,我们的研究结果表明,包括无命名 STING 或 cGAS 配体(如 RNA 病毒)的病毒病原体在内的 ER 应激源,触发多个经典的 UPR 途径,这些途径合作通过线粒体 dsDNA 释放激活 STING 和下游 IFN-β。

https://cdn.ncbi.nlm.nih.gov/pmc/blobs/1116/11294172/9d7dcb136658/fimmu-15-1358462-g001.jpg

文献AI研究员

20分钟写一篇综述,助力文献阅读效率提升50倍。

立即体验

用中文搜PubMed

大模型驱动的PubMed中文搜索引擎

马上搜索

文档翻译

学术文献翻译模型,支持多种主流文档格式。

立即体验