Suppr超能文献

分析线粒体相关基因在急性心肌梗死患者中的预后价值。

Analysis of the prognostic value of mitochondria-related genes in patients with acute myocardial infarction.

机构信息

Department of Emergency Medicine, Affiliated Hospital of Nantong University, Nantong, 226001, Jiangsu, China.

Staff Health Center, Affiliated Hospital of Nantong University, Nantong, 226001, Jiangsu, China.

出版信息

BMC Cardiovasc Disord. 2024 Aug 5;24(1):408. doi: 10.1186/s12872-024-04051-2.

Abstract

BACKGROUND

Acute myocardial infarction (AMI) is a leading cause of death worldwide. Mitochondrial dysfunction is a key determinant of cell death post-AMI. Preventing mitochondrial dysfunction is thus a key therapeutic strategy. This study aimed to explore key genes and target compounds related to mitochondrial dysfunction in AMI patients and their association with major adverse cardiovascular events (MACE).

METHODS

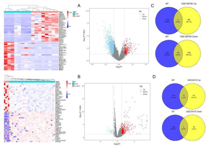
Differentially expressed genes in AMI were identified from the Gene Expression Omnibus (GEO) datasets (GSE166780 and GSE24519), and mitochondria-related genes were obtained from MitoCarta3.0 database. By intersection of the two gene groups, mitochondria-related genes in AMI were identified. Next, the identified genes related to mitochondria were subject to Gene Ontology (GO) and Kyoto Encyclopedia of Genes and Genomes (KEGG) functional enrichment analyses. Protein-protein interaction (PPI) network was constructed, and key genes were screened. Then, targeted drug screening and molecular docking were performed. Blood samples from AMI patients and healthy volunteers were analyzed for the key genes expressions using quantitative real time polymerase chain reaction (qRT-PCR). Later, receiver operating characteristic (ROC) curves assessed the diagnostic value of key genes, and univariate and multivariate COX analyses identified risk factors and protective factors for MACE in AMI patients.

RESULTS

After screening and identification, 138 mitochondria-related genes were identified, mainly enriched in the processes and pathways of cellular respiration, redox, mitochondrial metabolism, apoptosis, amino acid and fatty acid metabolism. According to the PPI network, 5 key mitochondria-related genes in AMI were obtained: translational activator of cytochrome c oxidase I (TACO1), cytochrome c oxidase subunit Va (COX5A), PTEN-induced putative kinase 1 (PINK1), SURF1, and NDUFA11. Molecular docking showed that Cholic Acid, N-Formylmethionine interacted with COX5A, nicotinamide adenine dinucleotide + hydrogen (NADH) and NDUFA11. Subsequent basic experiments revealed that COX5A and NDUFA11 expressions were significantly lower in the blood of patients with AMI than those in the corresponding healthy volunteers; also, AMI patients with MACE had lower COX5A and NDUFA11 expressions in the blood than those without MACE (P < 0.01). ROC analysis also showed high diagnostic value for COX5A and NDUFA11 [area under the curve (AUC) > 0.85]. In terms of COX results, COX5A, NDUFA11 and left ventricular ejection fraction (LVEF) were protective factors for MACE in AMI, while C-reactive protein (CRP) was a risk factor.

CONCLUSION

COX5A and NDUFA11, key mitochondria-related genes in AMI, may be used as biomarkers to diagnose AMI and predict MACE.

摘要

背景

急性心肌梗死(AMI)是全球范围内主要的死亡原因。线粒体功能障碍是 AMI 后细胞死亡的关键决定因素。因此,预防线粒体功能障碍是一种关键的治疗策略。本研究旨在探讨 AMI 患者中线粒体功能障碍相关的关键基因和靶化合物及其与主要不良心血管事件(MACE)的关系。

方法

从基因表达综合数据库(GEO)数据集(GSE166780 和 GSE24519)中鉴定 AMI 中的差异表达基因,并从 MitoCarta3.0 数据库中获取与线粒体相关的基因。通过两个基因集的交集,鉴定出与 AMI 相关的线粒体相关基因。接下来,对鉴定出的与线粒体相关的基因进行基因本体论(GO)和京都基因与基因组百科全书(KEGG)功能富集分析。构建蛋白质-蛋白质相互作用(PPI)网络,筛选关键基因。然后进行靶向药物筛选和分子对接。采用实时定量聚合酶链反应(qRT-PCR)检测 AMI 患者和健康志愿者血液中关键基因的表达。随后,受试者工作特征(ROC)曲线评估关键基因的诊断价值,单因素和多因素 COX 分析确定 AMI 患者 MACE 的风险因素和保护因素。

结果

经过筛选和鉴定,共筛选出 138 个与线粒体相关的基因,主要富集在细胞呼吸、氧化还原、线粒体代谢、细胞凋亡、氨基酸和脂肪酸代谢等过程和途径中。根据 PPI 网络,获得了 5 个与 AMI 相关的关键线粒体基因:细胞色素 c 氧化酶 I 的翻译激活因子(TACO1)、细胞色素 c 氧化酶亚基 Va(COX5A)、PTEN 诱导的假定激酶 1(PINK1)、SURF1 和 NDUFA11。分子对接显示胆酸、甲酰甲硫氨酸与 COX5A、烟酰胺腺嘌呤二核苷酸+氢(NADH)和 NDUFA11 相互作用。随后的基础实验表明,AMI 患者血液中的 COX5A 和 NDUFA11 表达明显低于相应的健康志愿者;此外,发生 MACE 的 AMI 患者血液中的 COX5A 和 NDUFA11 表达低于无 MACE 的患者(P<0.01)。ROC 分析也显示 COX5A 和 NDUFA11 具有较高的诊断价值[曲线下面积(AUC)>0.85]。在 COX 结果中,COX5A、NDUFA11 和左心室射血分数(LVEF)是 AMI 中发生 MACE 的保护因素,而 C 反应蛋白(CRP)是危险因素。

结论

AMI 中关键的线粒体相关基因 COX5A 和 NDUFA11 可能作为诊断 AMI 和预测 MACE 的生物标志物。

https://cdn.ncbi.nlm.nih.gov/pmc/blobs/2fe5/11299309/944b0c4d97dc/12872_2024_4051_Fig1_HTML.jpg

文献AI研究员

20分钟写一篇综述,助力文献阅读效率提升50倍。

立即体验

用中文搜PubMed

大模型驱动的PubMed中文搜索引擎

马上搜索

文档翻译

学术文献翻译模型,支持多种主流文档格式。

立即体验