Suppr超能文献

2023 年,在阿姆哈拉地区第一代大学的医学和卫生科学研究生中,使用修改后的技术接受模型,对电子学习的接受程度及其相关因素进行评估。

Acceptance of e-learning and associated factors among postgraduate medical and health science students at first generation universities in Amhara region, 2023: using modified technology acceptance model.

机构信息

Department of Health Informatics, Arbaminch College of Health Sciences, Arbaminch, Ethiopia.

Department of Health Informatics, College of Health Sciences, Bahir Dar University, Bahir Dar, Ethiopia.

出版信息

BMC Med Educ. 2024 Aug 5;24(1):838. doi: 10.1186/s12909-024-05834-z.

Abstract

BACKGROUND

Electronic learning is the process of remote teaching and learning through the use of electronic media. There is a dearth of research on the factors influencing e-learning acceptance in Ethiopia using the modified technology acceptance model (TAM). Previous research appears to have overlooked the mediating impact of factors on e-learning acceptability Therefore, the present study aimed to assess the acceptance of e-learning and its associated factors among postgraduate medical and health science students by applying TAM at first-generation universities in the Amhara region.

METHODS

This institutional-based cross-sectional study was conducted from March 15 to April 20, 2023, at Amhara First Generation University, Ethiopia. A total of 659 students participated in the study. A self-administered questionnaire in the Amharic language was used to collect the data. SEM analysis was employed to test the proposed model and the relationships among factors using SPSS version 25 and AMOS version 26.

RESULTS

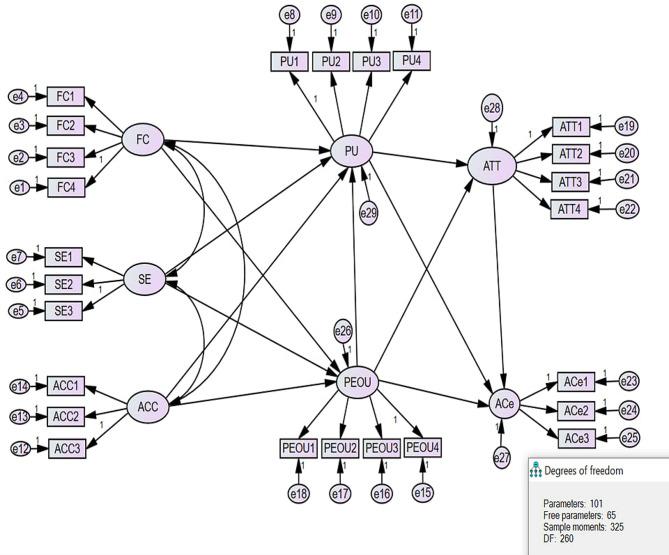
The proportion of postgraduate students who agreed to use e-learning was 60.7%, 95% CI (56.9-64.4). SEM analysis revealed that perceived ease of use (β = 0.210, p < 0.001), attitude (β = 0.377, p < 0.001) and perceived usefulness (β = 0.330, p < 0.001) had positive direct relationships with acceptance of e-learning. Perceived usefulness (β = 0.131, p < 0.001), and perceived ease of use (β = 0.029, p < 0.01) significantly mediate the relationship between self-efficacy, and acceptance of e-learning. Accessibility had a positive indirect effect on acceptance of e-learning through perceived ease of use (β = 0.040, p < 0.01). Facilitating condition had a positive indirect on acceptance of e-learning through perceived ease of use (β = 0.070, p < 0.01), and perceived usefulness (β = 0.084, p < 0.001).

CONCLUSION AND RECOMMENDATION

Overall, the proportion of postgraduate students who accepted e-learning is promising. Perceived ease of use perceived usefulness, and attitude had positive direct effects on the acceptance of e-learning. Facilitating conditions and self-efficacy had positive indirect effects on the acceptance of e-learning. Thus, implementers need to prioritize enhancing the provision of devices, students' skills, and knowledge of e-learning by providing continuous support to improve students' acceptance of the use of e-learning.

摘要

背景

电子学习是通过使用电子媒体进行远程教学和学习的过程。在使用修正后的技术接受模型(TAM)研究影响埃塞俄比亚电子学习接受度的因素方面,研究相对较少。之前的研究似乎忽略了因素对电子学习可接受性的中介影响。因此,本研究旨在通过在阿姆哈拉地区的第一代大学应用 TAM 评估医学生和卫生科学研究生对电子学习的接受程度及其相关因素。

方法

本机构的横断面研究于 2023 年 3 月 15 日至 4 月 20 日在埃塞俄比亚阿姆哈拉第一代大学进行。共有 659 名学生参加了这项研究。使用阿姆哈拉语的自我管理问卷收集数据。使用 SPSS 版本 25 和 AMOS 版本 26 进行 SEM 分析,以检验所提出的模型和因素之间的关系。

结果

同意使用电子学习的研究生比例为 60.7%,95%置信区间(56.9-64.4)。SEM 分析显示,感知易用性(β=0.210,p<0.001)、态度(β=0.377,p<0.001)和感知有用性(β=0.330,p<0.001)与电子学习的接受度呈正相关。感知有用性(β=0.131,p<0.001)和感知易用性(β=0.029,p<0.01)显著中介了自我效能感与电子学习接受度之间的关系。可及性通过感知易用性对电子学习的接受度产生了积极的间接影响(β=0.040,p<0.01)。便利条件通过感知易用性(β=0.070,p<0.01)和感知有用性(β=0.084,p<0.001)对电子学习的接受度产生了积极的间接影响。

结论与建议

总体而言,接受电子学习的研究生比例很有希望。感知易用性、感知有用性和态度对电子学习的接受度有积极的直接影响。便利条件和自我效能感对电子学习的接受度有积极的间接影响。因此,实施者需要优先考虑通过提供持续支持来增强设备的提供、学生的技能和电子学习知识,以提高学生对电子学习使用的接受度。

https://cdn.ncbi.nlm.nih.gov/pmc/blobs/2753/11299414/1d8cd52f2c9f/12909_2024_5834_Fig1_HTML.jpg

文献AI研究员

20分钟写一篇综述,助力文献阅读效率提升50倍。

立即体验

用中文搜PubMed

大模型驱动的PubMed中文搜索引擎

马上搜索

文档翻译

学术文献翻译模型,支持多种主流文档格式。

立即体验