Suppr超能文献

在帕金森病动物模型中,低密度脂蛋白受体相关蛋白1介导α-突触核蛋白从纹状体向黑质的传递。

Low-density lipoprotein receptor-related protein 1 mediates α-synuclein transmission from the striatum to the substantia nigra in animal models of Parkinson's disease.

作者信息

Luo Hanjiang, Peng Caixia, Wu Chengli, Liu Chengwei, Li Qinghua, Yu Shun, Liu Jia, Chen Min

机构信息

Laboratory of Neuroscience, Guangxi Neurological Diseases Clinical Research Center, Affiliated Hospital of Guilin Medical University, Guilin, Guangxi Zhuang Autonomous Region, China.

Guangxi Key Laboratory of Brain and Cognitive Neuroscience, Guilin Medical University, Guilin, Guangxi Zhuang Autonomous Region, China.

出版信息

Neural Regen Res. 2026 Apr 1;21(4):1595-1606. doi: 10.4103/NRR.NRR-D-23-01965. Epub 2024 Jul 29.

Abstract

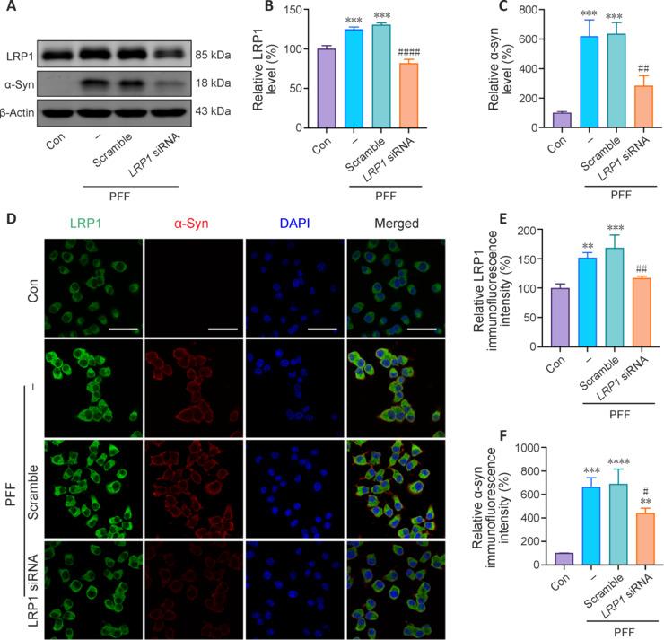
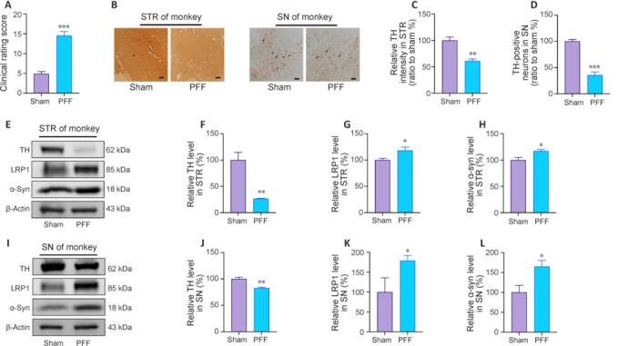
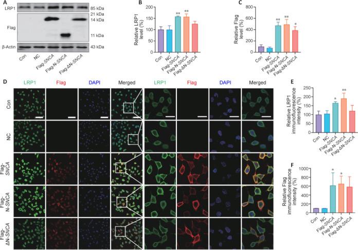
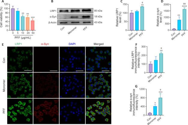
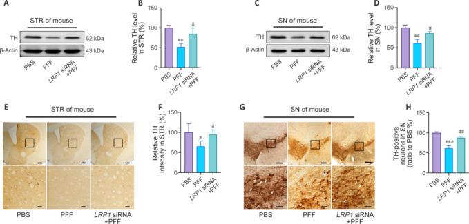
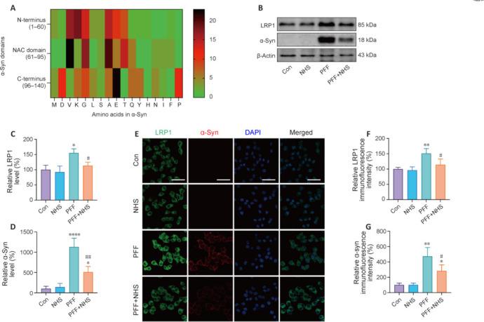
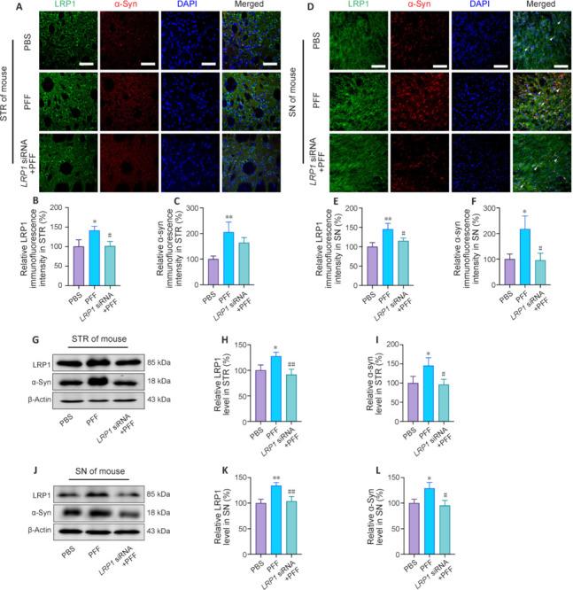
JOURNAL/nrgr/04.03/01300535-202604000-00040/figure1/v/2025-06-30T060627Z/r/image-tiff α-Synuclein accumulation and transmission are vital to the pathogenesis of Parkinson's disease, although the mechanisms underlying misfolded α-synuclein accumulation and propagation have not been conclusively determined. The expression of low-density lipoprotein receptor-related protein 1, which is abundantly expressed in neurons and considered to be a multifunctional endocytic receptor, is elevated in the neurons of patients with Parkinson's disease. However, whether there is a direct link between low-density lipoprotein receptor-related protein 1 and α-synuclein aggregation and propagation in Parkinson's disease remains unclear. Here, we established animal models of Parkinson's disease by inoculating monkeys and mice with α-synuclein pre-formed fibrils and observed elevated low-density lipoprotein receptor-related protein 1 levels in the striatum and substantia nigra, accompanied by dopaminergic neuron loss and increased α-synuclein levels. However, low-density lipoprotein receptor-related protein 1 knockdown efficiently rescued dopaminergic neurodegeneration and inhibited the increase in α-synuclein levels in the nigrostriatal system. In HEK293A cells overexpressing α-synuclein fragments, low-density lipoprotein receptor-related protein 1 levels were upregulated only when the N-terminus of α-synuclein was present, whereas an α-synuclein fragment lacking the N-terminus did not lead to low-density lipoprotein receptor-related protein 1 upregulation. Furthermore, the N-terminus of α-synuclein was found to be rich in lysine residues, and blocking lysine residues in PC12 cells treated with α-synuclein pre-formed fibrils effectively reduced the elevated low-density lipoprotein receptor-related protein 1 and α-synuclein levels. These findings indicate that low-density lipoprotein receptor-related protein 1 regulates pathological transmission of α-synuclein from the striatum to the substantia nigra in the nigrostriatal system via lysine residues in the α-synuclein N-terminus.

摘要

α-突触核蛋白的积累和传播对帕金森病的发病机制至关重要,尽管错误折叠的α-突触核蛋白积累和传播的潜在机制尚未最终确定。低密度脂蛋白受体相关蛋白1在神经元中大量表达,被认为是一种多功能内吞受体,在帕金森病患者的神经元中表达升高。然而,低密度脂蛋白受体相关蛋白1与帕金森病中α-突触核蛋白聚集和传播之间是否存在直接联系仍不清楚。在这里,我们通过用α-突触核蛋白预形成纤维接种猴子和小鼠建立了帕金森病动物模型,并观察到纹状体和黑质中低密度脂蛋白受体相关蛋白1水平升高,同时伴有多巴胺能神经元丢失和α-突触核蛋白水平增加。然而,敲低低密度脂蛋白受体相关蛋白1有效地挽救了多巴胺能神经变性,并抑制了黑质纹状体系统中α-突触核蛋白水平的增加。在过表达α-突触核蛋白片段的HEK293A细胞中,仅当α-突触核蛋白的N端存在时,低密度脂蛋白受体相关蛋白1水平才会上调,而缺乏N端的α-突触核蛋白片段不会导致低密度脂蛋白受体相关蛋白1上调。此外,发现α-突触核蛋白的N端富含赖氨酸残基,在用α-突触核蛋白预形成纤维处理的PC12细胞中阻断赖氨酸残基有效地降低了升高的低密度脂蛋白受体相关蛋白1和α-突触核蛋白水平。这些发现表明,低密度脂蛋白受体相关蛋白1通过α-突触核蛋白N端的赖氨酸残基调节黑质纹状体系统中α-突触核蛋白从纹状体到黑质的病理传播。

https://cdn.ncbi.nlm.nih.gov/pmc/blobs/e3dc/12407564/87074adab5b2/NRR-21-1595-g002.jpg

文献AI研究员

20分钟写一篇综述,助力文献阅读效率提升50倍。

立即体验

用中文搜PubMed

大模型驱动的PubMed中文搜索引擎

马上搜索

文档翻译

学术文献翻译模型,支持多种主流文档格式。

立即体验