Suppr超能文献

细胞外囊泡 miR-31-5p 通过调节 LATS2-Hippo 通路和促进胰腺星状细胞中 SPARC 的分泌促进胰腺癌的化疗耐药性。

Extracellular vesicles miR-31-5p promotes pancreatic cancer chemoresistance via regulating LATS2-Hippo pathway and promoting SPARC secretion from pancreatic stellate cells.

机构信息

Department of General Surgery, Peking Union Medical College Hospital, Peking Union Medical College, Chinese Academy of Medical Sciences, Beijing, P. R. China.

Key Laboratory of Research in Pancreatic Tumor, Chinese Academy of Medical Sciences, Beijing, P.R. China.

出版信息

J Extracell Vesicles. 2024 Aug;13(8):e12488. doi: 10.1002/jev2.12488.

Abstract

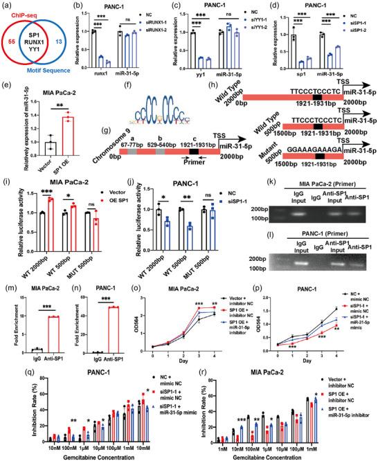
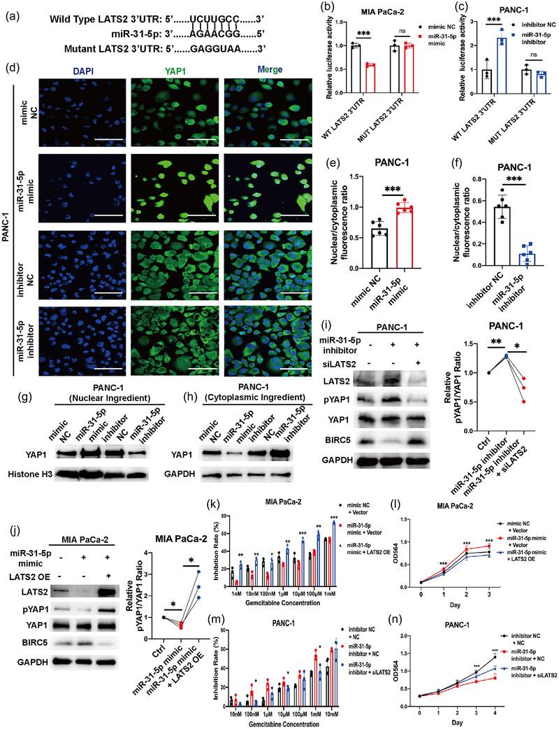
Pancreatic cancer remains one of the most lethal malignant diseases. Gemcitabine-based chemotherapy is still one of the first-line systemic treatments, but chemoresistance occurs in the majority of patients. Recently, accumulated evidence has demonstrated the role of the tumour microenvironment in promoting chemoresistance. In the tumour microenvironment, pancreatic stellate cells (PSCs) are among the main cellular components, and extracellular vesicles (EVs) are common mediators of cell‒cell communication. In this study, we showed that SP1-transcribed miR-31-5p not only targeted LATS2 in pancreatic cancer cells but also regulated the Hippo pathway in PSCs through EV transfer. Consequently, PSCs synthesized and secreted protein acidic and rich in cysteins (SPARC), which was preferentially expressed in stromal cells, stimulating Extracellular Signal regulated kinase (ERK) signalling in pancreatic cancer cells. Therefore, pancreatic cancer cell survival and chemoresistance were improved due to both the intrinsic Hippo pathway regulated by miR-31-5p and external SPARC-induced ERK signalling. In mouse models, miR-31-5p overexpression in pancreatic cancer cells promoted the chemoresistance of coinjected xenografts. In a tissue microarray, pancreatic cancer patients with higher miR-31-5p expression had shorter overall survival. Therefore, miR-31-5p regulates the Hippo pathway in multiple cell types within the tumour microenvironment via EVs, ultimately contributing to the chemoresistance of pancreatic cancer cells.

摘要

胰腺癌仍然是最致命的恶性疾病之一。基于吉西他滨的化疗仍然是一线的系统治疗方法之一,但大多数患者都存在化疗耐药性。最近,越来越多的证据表明肿瘤微环境在促进化疗耐药性方面起着重要作用。在肿瘤微环境中,胰腺星状细胞(PSCs)是主要的细胞成分之一,而细胞外囊泡(EVs)是细胞间通讯的常见介质。在这项研究中,我们表明 SP1 转录的 miR-31-5p 不仅靶向胰腺癌细胞中的 LATS2,还通过 EV 转移调节 PSCs 中的 Hippo 通路。因此,PSCs 合成并分泌富含半胱氨酸的酸性蛋白(SPARC),其在基质细胞中优先表达,刺激胰腺癌细胞中的细胞外信号调节激酶(ERK)信号。因此,由于 miR-31-5p 调节的内在 Hippo 通路和 SPARC 诱导的外部 ERK 信号,胰腺癌细胞的存活和化疗耐药性都得到了改善。在小鼠模型中,胰腺癌细胞中 miR-31-5p 的过表达促进了共注射异种移植物的化疗耐药性。在组织微阵列中,miR-31-5p 表达较高的胰腺癌患者总生存期较短。因此,miR-31-5p 通过 EV 调节肿瘤微环境中多种细胞类型中的 Hippo 通路,最终导致胰腺癌细胞的化疗耐药性。

https://cdn.ncbi.nlm.nih.gov/pmc/blobs/4ab3/11300957/ebc702339b57/JEV2-13-e12488-g007.jpg

文献AI研究员

20分钟写一篇综述,助力文献阅读效率提升50倍。

立即体验

用中文搜PubMed

大模型驱动的PubMed中文搜索引擎

马上搜索

文档翻译

学术文献翻译模型,支持多种主流文档格式。

立即体验