Suppr超能文献

化疗增加 CDA 表达并使恶性胸膜间皮瘤细胞对卡培他滨治疗敏感。

Chemotherapy increases CDA expression and sensitizes malignant pleural mesothelioma cells to capecitabine treatment.

机构信息

Department of General Thoracic Surgery, Inselspital, Bern University Hospital, University of Bern, Murtenstrasse 28, 3008, Bern, Switzerland.

Oncology-Thoracic Malignancies, Department for BioMedical Research, University of Bern, Bern, Switzerland.

出版信息

Sci Rep. 2024 Aug 6;14(1):18206. doi: 10.1038/s41598-024-69347-x.

Abstract

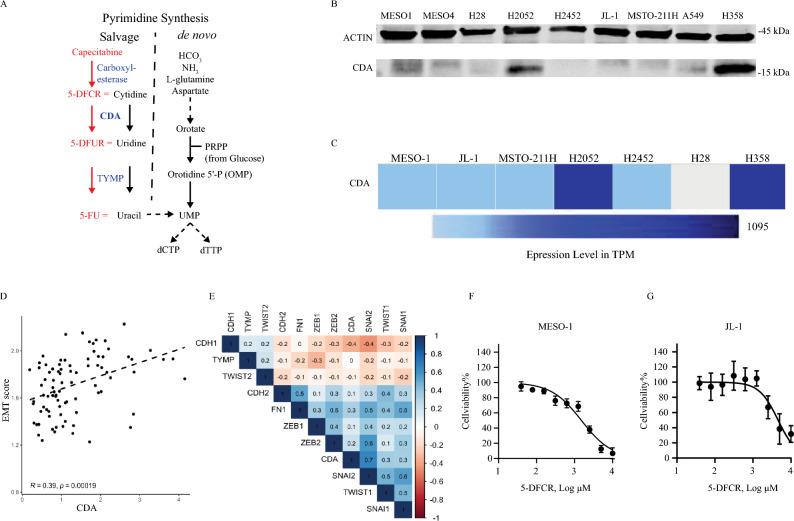
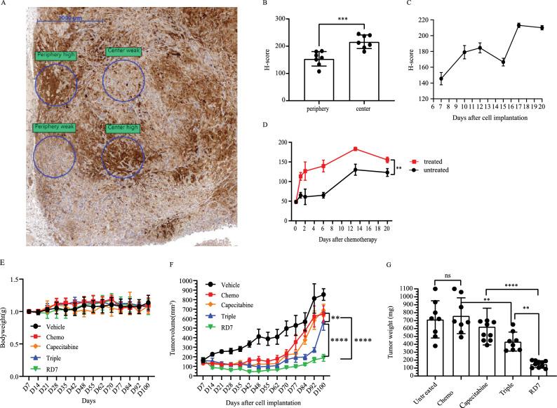
The combination of cisplatin and pemetrexed remains the gold standard chemotherapy for malignant pleural mesothelioma (MPM), although resistance and poor response pose a significant challenge. Cytidine deaminase (CDA) is a key enzyme in the nucleotide salvage pathway and is involved in the adaptive stress response to chemotherapy. The cytidine analog capecitabine and its metabolite 5'-deoxy-5-fluorocytidine (5'-DFCR) are converted via CDA to 5-fluorouracil, which affects DNA and RNA metabolism. This study investigated a schedule-dependent treatment strategy, proposing that initial chemotherapy induces CDA expression, sensitizing cells to subsequent capecitabine treatment. Basal CDA protein expression was low in different mesothelioma cell lines but increased in the corresponding xenografts. Standard chemotherapy increased CDA protein levels in MPM cells in vitro and in vivo in a schedule-dependent manner. This was associated with epithelial-to-mesenchymal transition and with HIF-1alpha expression at the transcriptional level. In addition, pretreatment with cisplatin and pemetrexed in combination sensitized MPM xenografts to capecitabine. Analysis of a tissue microarray (TMA) consisting of samples from 98 human MPM patients revealed that most human MPM samples had negative CDA expression. While survival curves based on CDA expression in matched samples clearly separated, significance was not reached due to the limited sample size. In non-matched samples, CDA expression before but not after neoadjuvant therapy was significantly associated with worse overall survival. In conclusion, chemotherapy increases CDA expression in xenografts, which is consistent with our in vitro results in MPM and lung cancer. A subset of matched patient samples showed increased CDA expression after therapy, suggesting that a schedule-dependent treatment strategy based on chemotherapy and capecitabine may benefit a selected MPM patient population.

摘要

顺铂和培美曲塞联合治疗仍然是恶性胸膜间皮瘤(MPM)的金标准化疗方案,尽管耐药性和反应不佳仍是重大挑战。胞苷脱氨酶(CDA)是核苷酸补救途径中的关键酶,参与化疗的适应性应激反应。胞苷类似物卡培他滨及其代谢物 5'-脱氧-5-氟胞苷(5'-DFCR)通过 CDA 转化为 5-氟尿嘧啶,影响 DNA 和 RNA 代谢。本研究探讨了一种时相依赖性治疗策略,提出初始化疗诱导 CDA 表达,使细胞对随后的卡培他滨治疗敏感。不同间皮瘤细胞系中的基础 CDA 蛋白表达水平较低,但相应的异种移植物中表达增加。标准化疗以时相依赖性方式增加 MPM 细胞在体外和体内的 CDA 蛋白水平。这与上皮-间充质转化以及转录水平的 HIF-1alpha 表达有关。此外,顺铂和培美曲塞联合预处理可使 MPM 异种移植物对卡培他滨敏感。对包含 98 例人类 MPM 患者样本的组织微阵列(TMA)的分析表明,大多数人类 MPM 样本的 CDA 表达呈阴性。虽然基于匹配样本中 CDA 表达的生存曲线明显分离,但由于样本量有限,未达到统计学意义。在非匹配样本中,新辅助治疗前而非治疗后的 CDA 表达与总生存期较差显著相关。总之,化疗在异种移植物中增加了 CDA 的表达,这与我们在 MPM 和肺癌中的体外结果一致。一部分匹配患者样本在治疗后 CDA 表达增加,提示基于化疗和卡培他滨的时相依赖性治疗策略可能使选定的 MPM 患者群体受益。

https://cdn.ncbi.nlm.nih.gov/pmc/blobs/4011/11303810/d62a4a18cb3a/41598_2024_69347_Fig1_HTML.jpg

文献AI研究员

20分钟写一篇综述,助力文献阅读效率提升50倍。

立即体验

用中文搜PubMed

大模型驱动的PubMed中文搜索引擎

马上搜索

文档翻译

学术文献翻译模型,支持多种主流文档格式。

立即体验