Suppr超能文献

optiPRM:一种靶向免疫肽组学 LC-MS 工作流程,具有超高灵敏度,可从有限的输入材料中检测到突变衍生的肿瘤新抗原。

optiPRM: A Targeted Immunopeptidomics LC-MS Workflow With Ultra-High Sensitivity for the Detection of Mutation-Derived Tumor Neoepitopes From Limited Input Material.

机构信息

Division of Immunotherapy and Immunoprevention, German Cancer Research Center (DKFZ) Heidelberg, Heidelberg, Germany; Molecular Vaccine Design, German Center for Infection Research (DZIF), Partner Site Heidelberg, Heidelberg, Germany.

Division of Immunotherapy and Immunoprevention, German Cancer Research Center (DKFZ) Heidelberg, Heidelberg, Germany; Molecular Vaccine Design, German Center for Infection Research (DZIF), Partner Site Heidelberg, Heidelberg, Germany; Faculty of Biosciences, Heidelberg University, Heidelberg, Germany.

出版信息

Mol Cell Proteomics. 2024 Sep;23(9):100825. doi: 10.1016/j.mcpro.2024.100825. Epub 2024 Aug 5.

Abstract

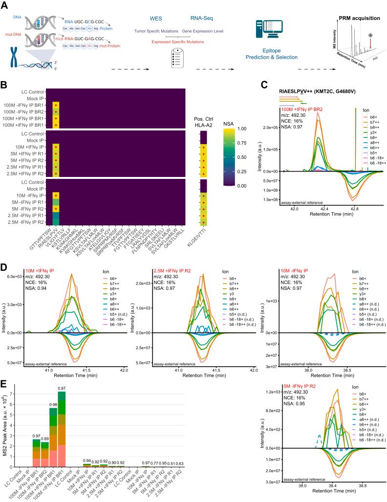
Personalized cancer immunotherapies such as therapeutic vaccines and adoptive transfer of T cell receptor-transgenic T cells rely on the presentation of tumor-specific peptides by human leukocyte antigen class I molecules to cytotoxic T cells. Such neoepitopes can for example arise from somatic mutations and their identification is crucial for the rational design of new therapeutic interventions. Liquid chromatography mass spectrometry (LC-MS)-based immunopeptidomics is the only method to directly prove actual peptide presentation and we have developed a parameter optimization workflow to tune targeted assays for maximum detection sensitivity on a per peptide basis, termed optiPRM. Optimization of collision energy using optiPRM allows for the improved detection of low abundant peptides that are very hard to detect using standard parameters. Applying this to immunopeptidomics, we detected a neoepitope in a patient-derived xenograft from as little as 2.5 × 10 cells input. Application of the workflow on small patient tumor samples allowed for the detection of five mutation-derived neoepitopes in three patients. One neoepitope was confirmed to be recognized by patient T cells. In conclusion, optiPRM, a targeted MS workflow reaching ultra-high sensitivity by per peptide parameter optimization, makes the identification of actionable neoepitopes possible from sample sizes usually available in the clinic.

摘要

个体化癌症免疫疗法,如治疗性疫苗和 T 细胞受体转基因 T 细胞过继转移,依赖于人类白细胞抗原 I 类分子向细胞毒性 T 细胞呈递肿瘤特异性肽。这些新表位例如可以来自体细胞突变,其鉴定对于新治疗干预措施的合理设计至关重要。基于液相色谱-质谱(LC-MS)的免疫肽组学是直接证明实际肽呈递的唯一方法,我们已经开发了一种参数优化工作流程,用于根据每个肽的最大检测灵敏度来调整靶向测定,称为 optiPRM。使用 optiPRM 优化碰撞能量可提高低丰度肽的检测灵敏度,而这些肽使用标准参数很难检测到。将其应用于免疫肽组学,我们从输入的 2.5×10^6 个细胞中检测到了一个来自患者来源异种移植物的新表位。该工作流程在小患者肿瘤样本上的应用可在三名患者中检测到五个突变衍生的新表位。一个新表位被确认为可被患者 T 细胞识别。总之,optiPRM 是一种靶向 MS 工作流程,通过每个肽的参数优化达到超灵敏检测,可在临床中通常可获得的样本量下识别可采取行动的新表位。

https://cdn.ncbi.nlm.nih.gov/pmc/blobs/9dca/11405902/27a0367fda9a/ga1.jpg

文献AI研究员

20分钟写一篇综述,助力文献阅读效率提升50倍。

立即体验

用中文搜PubMed

大模型驱动的PubMed中文搜索引擎

马上搜索

文档翻译

学术文献翻译模型,支持多种主流文档格式。

立即体验