Suppr超能文献

ISG15通过促进TGFβR1的ISGylation加速急性肾损伤及随后的急性肾损伤向慢性肾病的转变。

ISG15 accelerates acute kidney injury and the subsequent AKI-to-CKD transition by promoting TGFβR1 ISGylation.

作者信息

Cui Na, Liu Chengyu, Tang Xiang, Song Liangliang, Xiao Zixuan, Wang Chen, Wu Yancai, Zhou Yihao, Peng Chentai, Liu Yuxia, Zheng Ling, Liu Xinran, Huang Kun, Chen Hong

机构信息

Tongji School of Pharmacy, Huazhong University of Science and Technology, Wuhan, China, 430030.

Department of Transfusion Medicine, Wuhan Hospital of Traditional Chinese and Western Medicine, Tongji Medical College, Huazhong University of Science and Technology, Wuhan, China, 430000.

出版信息

Theranostics. 2024 Jul 22;14(11):4536-4553. doi: 10.7150/thno.95796. eCollection 2024.

Abstract

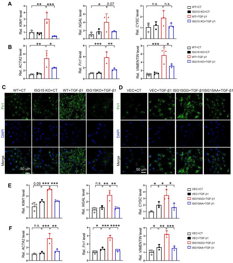
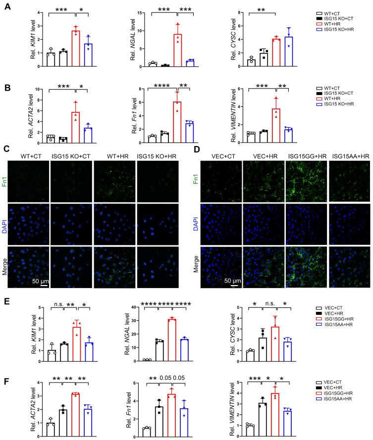
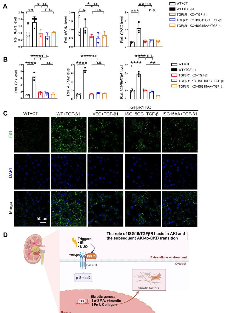
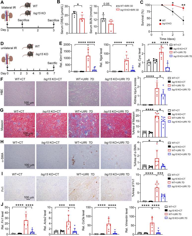
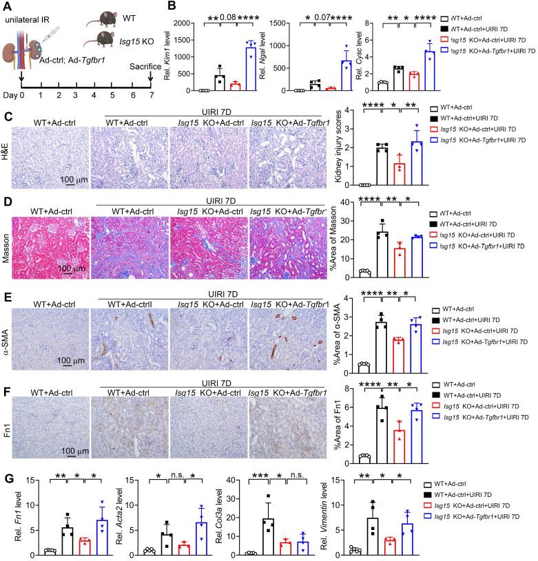
Acute kidney injury (AKI) has substantial rates of mortality and morbidity, coupled with an absence of efficacious treatment options. AKI commonly transits into chronic kidney disease (CKD) and ultimately culminates in end-stage renal failure. The interferon-stimulated gene 15 (ISG15) level was upregulated in the kidneys of mice injured by ischemia-reperfusion injury (IRI), cisplatin, or unilateral ureteral obstruction (UUO), however, its role in AKI development and subsequent AKI-to-CKD transition remains unknown. knockout ( KO) mice challenged with bilateral or unilateral IRI, cisplatin, or UUO were used to investigate its role in AKI. We established cellular models with overexpression or knockout of ISG15 and subjected them to hypoxia-reoxygenation, cisplatin, or transforming growth factor- β1 (TGF-β1) stimulation. Renal RNA-seq data obtained from AKI models sourced from public databases and our studies, were utilized to examine the expression profiles of ISG15 and its associated genes. Additionally, published single cell RNA-seq data from human kidney allograft biopsies and mouse IRI model were analyzed to investigate the expression patterns of ISG15 and the type I TGF-β receptor (TGFβR1). Western blotting, qPCR, co-immunoprecipitation, and immunohistochemical staining assays were performed to validate our findings. Alleviated pathological injury and renal function were observed in KO mice with IRI-, cisplatin-, or UUO-induced AKI and the following AKI-to-CKD transition. In hypoxia-reoxygenation, cisplatin or TGF-β1 treated HK-2 cells, knockout ISG15 reduced stimulus-induced cell fibrosis, while overexpression of ISG15 with modification capacity exacerbated cell fibrosis. Immunoprecipitation assays demonstrated that ISG15 promoted ISGylation of TGFβR1, and inhibited its ubiquitination. Moreover, knockout of TGFβR1 blocked ISG15's fibrosis-exacerbating effect in HK-2 cells, while overexpression of TGFβR1 abolished the renal protective effect of ISG15 knockout during IRI-induced kidney injury. ISG15 plays an important role in the development of AKI and subsequent AKI-to-CKD transition by promoting TGFβR1 ISGylation.

摘要

急性肾损伤(AKI)的死亡率和发病率很高,且缺乏有效的治疗选择。AKI通常会转变为慢性肾脏病(CKD),最终发展为终末期肾衰竭。在遭受缺血再灌注损伤(IRI)、顺铂或单侧输尿管梗阻(UUO)的小鼠肾脏中,干扰素刺激基因15(ISG15)水平上调,然而,其在AKI发生发展及随后的AKI向CKD转变中的作用尚不清楚。利用ISG15基因敲除(KO)小鼠,对其进行双侧或单侧IRI、顺铂或UUO刺激,以研究其在AKI中的作用。我们构建了ISG15过表达或敲除的细胞模型,并对其进行缺氧复氧、顺铂或转化生长因子-β1(TGF-β1)刺激。利用从公共数据库和我们的研究中获得的AKI模型的肾脏RNA测序数据,检测ISG15及其相关基因的表达谱。此外,分析已发表的来自人类肾移植活检和小鼠IRI模型的单细胞RNA测序数据,以研究ISG15和I型TGF-β受体(TGFβR1)的表达模式。进行蛋白质免疫印迹、qPCR、免疫共沉淀和免疫组织化学染色实验以验证我们的研究结果。在IRI、顺铂或UUO诱导的AKI以及随后的AKI向CKD转变的ISG15基因敲除小鼠中,观察到病理损伤和肾功能减轻。在缺氧复氧、顺铂或TGF-β1处理的HK-2细胞中,敲除ISG15可减少刺激诱导的细胞纤维化,而具有修饰能力的ISG15过表达则加剧细胞纤维化。免疫沉淀实验表明,ISG15促进TGFβR1的ISGylation,并抑制其泛素化。此外,敲除TGFβR1可阻断ISG15在HK-2细胞中的促纤维化作用,而TGFβR1过表达则消除了ISG15基因敲除在IRI诱导的肾损伤中的肾脏保护作用。ISG15通过促进TGFβR1的ISGylation在AKI发生发展及随后的AKI向CKD转变中起重要作用。

https://cdn.ncbi.nlm.nih.gov/pmc/blobs/0b39/11303071/4fb7fd839e73/thnov14p4536g001.jpg

文献AI研究员

20分钟写一篇综述,助力文献阅读效率提升50倍。

立即体验

用中文搜PubMed

大模型驱动的PubMed中文搜索引擎

马上搜索

文档翻译

学术文献翻译模型,支持多种主流文档格式。

立即体验