Suppr超能文献

通过转录组分析揭示急性肾损伤向慢性肾脏病转变过程中新型失调的长非编码 RNA。

Novel dysregulated long non-coding RNAs in the acute kidney injury-to-chronic kidney diseases transition unraveled by transcriptomic analysis.

机构信息

Department of Pharmacy, Birla Institute of Technology and Science Pilani, Pilani, Rajasthan, India.

Department of Biological Sciences, Birla Institute of Technology and Science Pilani, Pilani, Rajasthan, India.

出版信息

Pharmacol Res Perspect. 2024 Dec;12(6):e70036. doi: 10.1002/prp2.70036.

Abstract

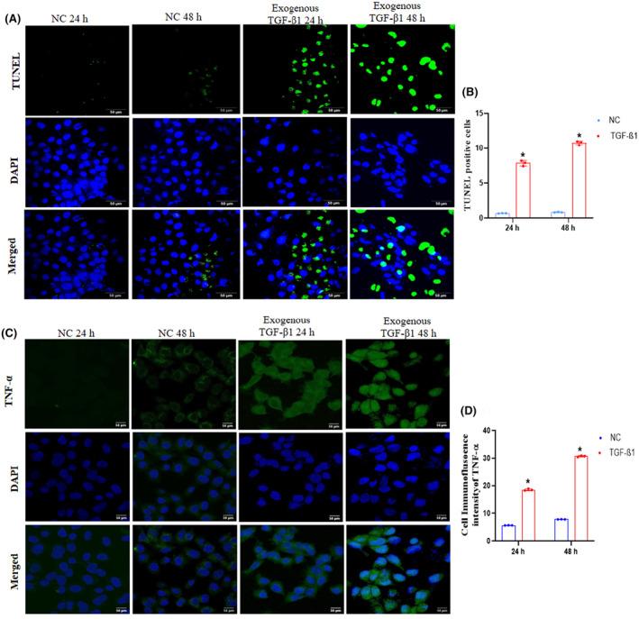
Acute kidney injury (AKI)-to-chronic kidney disease (CKD) transition involves a complex pathomechanism, including inflammation, apoptosis, and fibrosis where long non-coding RNAs (lncRNAs) play a crucial role in their regulation. However, to date, only a few lncRNAs have been discovered to be involved in the AKI-to-CKD transition. Therefore, this study aims to investigate the dysregulated lncRNAs in the AKI-to-CKD transition in vitro and in vivo. To mimic AKI-to-CKD transition both in vivo and in vitro, bilateral ischemia-reperfusion (IR) kidney injury was performed in Wistar rats (male), and normal rat kidney epithelial cell (NRK52E) cells were treated with exogenous transforming growth factor-β1 (TGF-β1). Further processing and analysis of samples collected from these studies (e.g., biochemical, histopathology, immunofluorescence, and RNA isolation) were also performed, and transcriptomic analysis was performed to identify the dysregulated lncRNAs. Rats subjected to IR showed a significant increase in kidney injury markers (creatinine, blood urea nitrogen (BUN), kidney injury molecule-1(KIM-1), and neutrophil gelatinase-associated lipocalin (NGAL) along with altered cell morphology). Apoptosis, inflammation, and fibrosis markers were markedly increased during the AKI-to-CKD transition. Furthermore, transcriptomic analysis revealed 62 and 84 unregulated and 95 and 92 downregulated lncRNAs in vivo and in vitro, respectively. Additionally, functional enrichment analysis revealed their involvement in various pathways, including the tumor necrosis factor (TNF), wingless-related integration site (Wnt), and hypoxia-inducible factor-1 (HIF-1) signaling pathways. These identified dysregulated lncRNAs significantly contribute to AKI-to-CKD transition, and their knockin/out can aid in developing targeted therapeutic interventions against AKI-to-CKD transition.

摘要

急性肾损伤(AKI)向慢性肾脏病(CKD)的转变涉及复杂的病理机制,包括炎症、细胞凋亡和纤维化,其中长链非编码 RNA(lncRNA)在其调控中发挥着关键作用。然而,迄今为止,只有少数 lncRNA 被发现参与 AKI 向 CKD 的转变。因此,本研究旨在研究体外和体内 AKI 向 CKD 转变中失调的 lncRNA。为了模拟体内和体外 AKI 向 CKD 的转变,对雄性 Wistar 大鼠进行双侧缺血再灌注(IR)肾损伤,并用外源性转化生长因子-β1(TGF-β1)处理正常大鼠肾上皮细胞(NRK52E)细胞。还对这些研究中收集的样本进行了进一步的处理和分析(例如,生化、组织病理学、免疫荧光和 RNA 分离),并进行了转录组分析以鉴定失调的 lncRNA。IR 处理的大鼠肾脏损伤标志物(肌酐、血尿素氮(BUN)、肾损伤分子-1(KIM-1)和中性粒细胞明胶酶相关脂质运载蛋白(NGAL))显著增加,同时细胞形态发生改变。在 AKI 向 CKD 的转变过程中,细胞凋亡、炎症和纤维化标志物明显增加。此外,转录组分析分别在体内和体外分别显示出 62 个和 84 个上调和 95 个和 92 个下调的 lncRNA。此外,功能富集分析表明它们参与了各种途径,包括肿瘤坏死因子(TNF)、无翅相关整合位点(Wnt)和缺氧诱导因子-1(HIF-1)信号通路。这些鉴定出的失调 lncRNA 对 AKI 向 CKD 的转变有显著贡献,其敲入/敲除可以帮助开发针对 AKI 向 CKD 转变的靶向治疗干预措施。

https://cdn.ncbi.nlm.nih.gov/pmc/blobs/2f4b/11568611/9617d4c92df4/PRP2-12-e70036-g008.jpg

文献AI研究员

20分钟写一篇综述,助力文献阅读效率提升50倍。

立即体验

用中文搜PubMed

大模型驱动的PubMed中文搜索引擎

马上搜索

文档翻译

学术文献翻译模型,支持多种主流文档格式。

立即体验