Suppr超能文献

芍药苷通过激活自噬和防止氧化应激促进小鼠的卵巢发育。

Paeoniflorin Promotes Ovarian Development in Mice by Activating Mitophagy and Preventing Oxidative Stress.

机构信息

Key Laboratory of Applied Technology on Green-Eco-Healthy Animal Husbandry of Zhejiang Province, Zhejiang Provincial Engineering Laboratory for Animal Health Inspection & Internet Technology, Zhejiang International Science and Technology Cooperation Base for Veterinary Medicine and Health Management, China-Australia Joint Laboratory for Animal Health Big Data Analytics, College of Animal Science and Technology & College of Veterinary Medicine, Zhejiang A&F University, Hangzhou 311300, China.

出版信息

Int J Mol Sci. 2024 Jul 30;25(15):8355. doi: 10.3390/ijms25158355.

Abstract

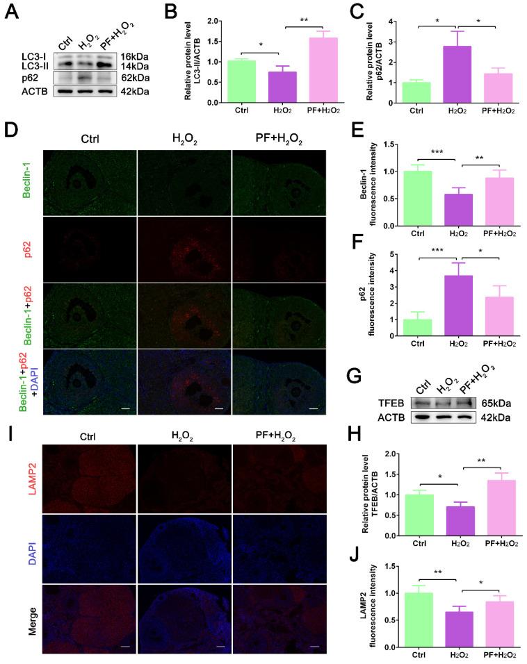
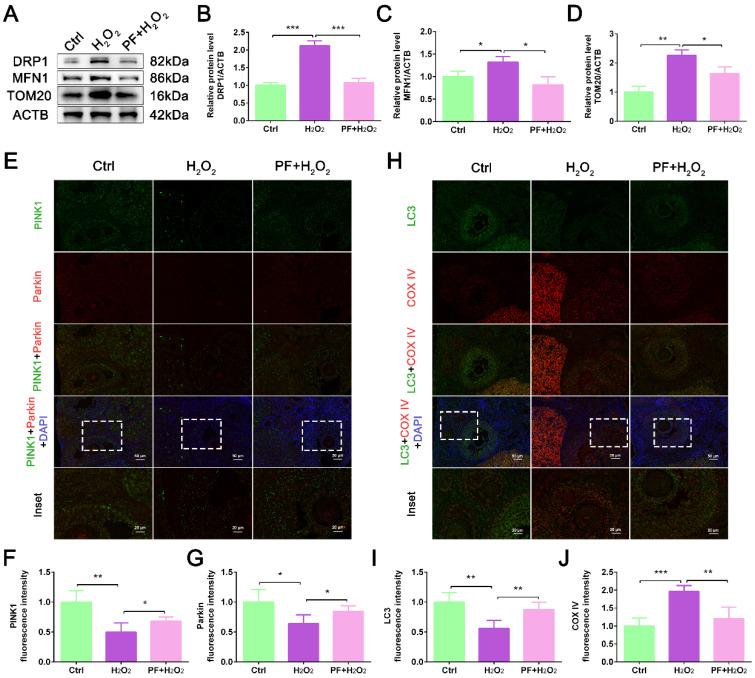
During the development of animal organs, various adverse stimuli or toxic environments can induce oxidative stress and delay ovarian development. Paeoniflorin (PF), the main active ingredient of the traditional Chinese herb Pall., has protective effects on various diseases by preventing oxidative stress. However, the mechanism by which PF attenuates oxidative damage in mouse ovaries remains unclear. We evaluated the protective effects of PF on ovaries in an HO-induced mouse oxidative stress model. The HO-induced mouse ovarian oxidative stress model was used to explore the protective effect of PF on ovarian development. Histology and follicular development were observed. We then detected related indicators of cell apoptosis, oxidative stress, and autophagy in mouse ovaries. We found that PF inhibited HO-induced ovarian cell apoptosis and ferroptosis and promoted granulosa cell proliferation. PF prevented oxidative stress by increasing nuclear factor erythroid 2-related factor 2 (Nrf2) and heme oxygenase-1 (HO-1) expression levels. In addition, the autophagic flux of ovarian cells was activated and was accompanied by increased lysosomal biogenesis. Moreover, PF-mediated autophagy was involved in clearing mitochondria damaged by HO. Importantly, PF administration significantly increased the number of primordial follicles, primary follicles, secondary follicles, and antral follicles. PF administration improved ovarian sizes compared with the HO group. The present study suggested that PF administration reversed HO-induced ovarian developmental delay and promoted follicle development. PF-activated mitophagy is crucial for preventing oxidative stress and improving mitochondrial quality.

摘要

在动物器官发育过程中,各种不利刺激或有毒环境会导致氧化应激,从而延迟卵巢发育。芍药苷(PF)是传统中药 白芍 的主要活性成分,通过预防氧化应激对各种疾病具有保护作用。然而,PF 减轻小鼠卵巢氧化损伤的机制尚不清楚。我们评估了 PF 在 HO 诱导的小鼠氧化应激模型中对卵巢的保护作用。使用 HO 诱导的小鼠卵巢氧化应激模型来探讨 PF 对卵巢发育的保护作用。观察组织学和卵泡发育。然后检测小鼠卵巢中细胞凋亡、氧化应激和自噬的相关指标。我们发现 PF 抑制了 HO 诱导的卵巢细胞凋亡和铁死亡,并促进了颗粒细胞增殖。PF 通过增加核因子红细胞 2 相关因子 2(Nrf2)和血红素加氧酶-1(HO-1)的表达水平来防止氧化应激。此外,卵巢细胞的自噬通量被激活,并伴有溶酶体生物发生增加。此外,PF 介导的自噬参与清除 HO 引起的线粒体损伤。重要的是,PF 给药显著增加了原始卵泡、初级卵泡、次级卵泡和腔前卵泡的数量。PF 给药改善了卵巢大小,与 HO 组相比。本研究表明,PF 给药逆转了 HO 诱导的卵巢发育迟缓,并促进了卵泡发育。PF 激活的线粒体自噬对于防止氧化应激和改善线粒体质量至关重要。

https://cdn.ncbi.nlm.nih.gov/pmc/blobs/32f1/11313479/2e60db7f1d3a/ijms-25-08355-g001.jpg

文献AI研究员

20分钟写一篇综述,助力文献阅读效率提升50倍。

立即体验

用中文搜PubMed

大模型驱动的PubMed中文搜索引擎

马上搜索

文档翻译

学术文献翻译模型,支持多种主流文档格式。

立即体验