Suppr超能文献

表木栓醇二葡萄糖苷通过调节肠道微生物群代谢和 GPER/CREB/BDNF 通路减轻雌性阿尔茨海默病小鼠的神经炎症和认知障碍。

Secoisolariciresinol diglucoside attenuates neuroinflammation and cognitive impairment in female Alzheimer's disease mice via modulating gut microbiota metabolism and GPER/CREB/BDNF pathway.

机构信息

College of Food Science and Engineering, Northwest A&F University, Yangling, 712100, Shaanxi, China.

Department of Neurology, Peking University Shenzhen Hospital, Shenzhen, 518000, Guangdong, China.

出版信息

J Neuroinflammation. 2024 Aug 12;21(1):201. doi: 10.1186/s12974-024-03195-4.

Abstract

BACKGROUND

Gender is a significant risk factor for late-onset Alzheimer's disease (AD), often attributed to the decline of estrogen. The plant estrogen secoisolariciresinol diglucoside (SDG) has demonstrated anti-inflammatory and neuroprotective effects. However, the protective effects and mechanisms of SDG in female AD remain unclear.

METHODS

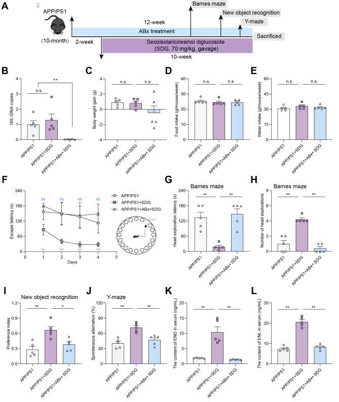
Ten-month-old female APPswe/PSEN1dE9 (APP/PS1) transgenic mice were treated with SDG to assess its potential ameliorative effects on cognitive impairments in a female AD model through a series of behavioral and biochemical experiments. Serum levels of gut microbial metabolites enterodiol (END) and enterolactone (ENL) were quantified using HPLC-MS. Correlation analysis and broad-spectrum antibiotic cocktail (ABx) treatment were employed to demonstrate the involvement of END and ENL in SDG's cognitive improvement effects in female APP/PS1 mice. Additionally, an acute neuroinflammation model was constructed in three-month-old C57BL/6J mice treated with lipopolysaccharide (LPS) and subjected to i.c.v. injection of G15, an inhibitor of G protein-coupled estrogen receptor (GPER), to investigate the mediating role of the estrogen receptor GPER in the cognitive benefits conferred by SDG.

RESULTS

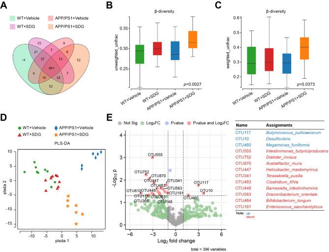
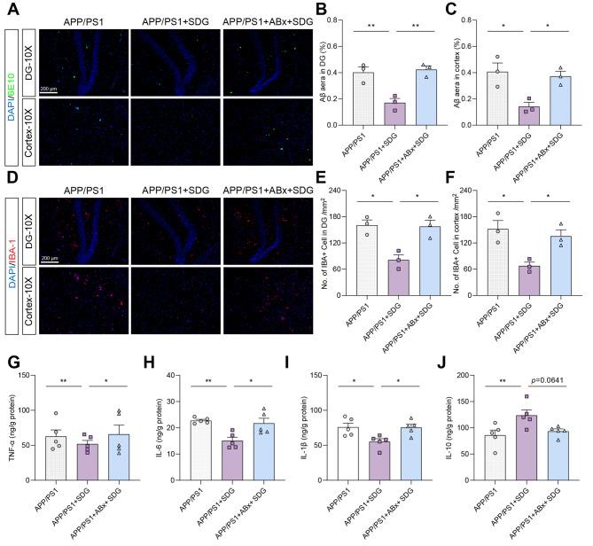
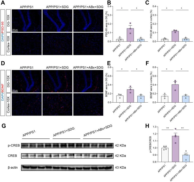
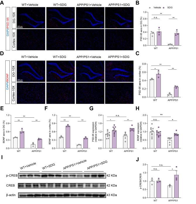
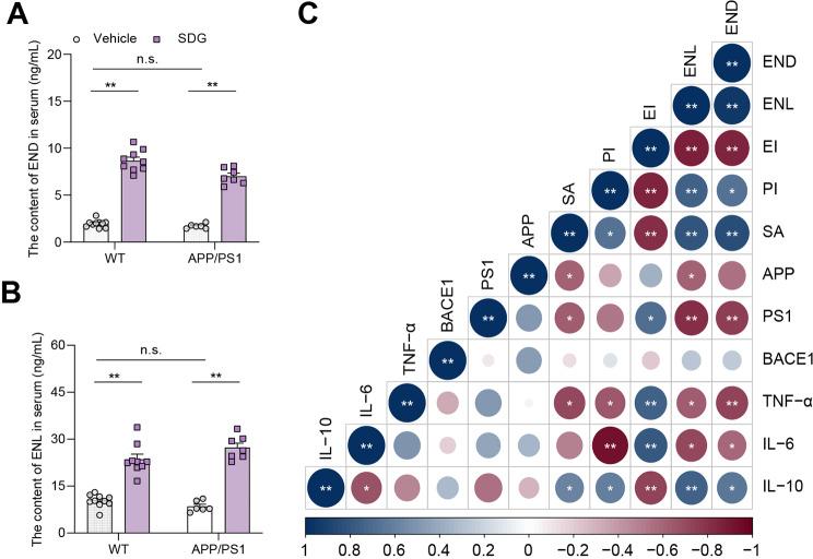
SDG administration resulted in significant improvements in spatial, recognition, and working memory in female APP/PS1 mice. Neuroprotective effects were observed, including enhanced expression of CREB/BDNF and PSD-95, reduced β-amyloid (Aβ) deposition, and decreased levels of TNF-α, IL-6, and IL-10. SDG also altered gut microbiota composition, increasing serum levels of END and ENL. Correlation analysis indicated significant associations between END, ENL, cognitive performance, hippocampal Aβ-related protein mRNA expression, and cortical neuroinflammatory cytokine levels. The removal of gut microbiota inhibited END and ENL production and eliminated the neuroprotective effects of SDG. Furthermore, GPER was found to mediate the inhibitory effects of SDG on neuroinflammatory responses.

CONCLUSION

These findings suggest that SDG promotes the production of gut microbial metabolites END and ENL, which inhibit cerebral β-amyloid deposition, activate GPER to enhance CREB/BDNF signaling pathways, and suppress neuroinflammatory responses. Consequently, SDG exerts neuroprotective effects and ameliorates cognitive impairments associated with AD in female mice.

摘要

背景

性别是迟发性阿尔茨海默病(AD)的一个重要风险因素,通常归因于雌激素的下降。植物雌激素开环异落叶松脂醇二葡萄糖苷(SDG)具有抗炎和神经保护作用。然而,SDG 对女性 AD 的保护作用及其机制尚不清楚。

方法

用 SDG 处理 10 月龄的 APPswe/PSEN1dE9(APP/PS1)转基因雌性小鼠,通过一系列行为学和生化实验评估其在雌性 AD 模型中改善认知障碍的潜在作用。采用 HPLC-MS 定量血清中肠道微生物代谢产物肠二醇(END)和肠内酯(ENL)的水平。采用相关分析和广谱抗生素鸡尾酒(ABx)处理来证明 END 和 ENL 参与 SDG 改善雌性 APP/PS1 小鼠认知的作用。此外,在 3 月龄 C57BL/6J 小鼠中构建急性神经炎症模型,用脂多糖(LPS)处理,并进行 i.c.v.注射 G15,一种 G 蛋白偶联雌激素受体(GPER)抑制剂,以研究 SDG 认知益处所涉及的雌激素受体 GPER 的介导作用。

结果

SDG 给药可显著改善雌性 APP/PS1 小鼠的空间、识别和工作记忆。观察到神经保护作用,包括增强 CREB/BDNF 和 PSD-95 的表达、减少 β-淀粉样蛋白(Aβ)沉积、降低 TNF-α、IL-6 和 IL-10 的水平。SDG 还改变了肠道微生物群落组成,增加了血清中 END 和 ENL 的水平。相关分析表明,END、ENL、认知表现、海马 Aβ 相关蛋白 mRNA 表达和皮质神经炎症细胞因子水平之间存在显著关联。去除肠道微生物群抑制了 END 和 ENL 的产生,并消除了 SDG 的神经保护作用。此外,发现 GPER 介导了 SDG 对神经炎症反应的抑制作用。

结论

这些发现表明,SDG 促进肠道微生物代谢产物 END 和 ENL 的产生,抑制大脑 β-淀粉样蛋白沉积,激活 GPER 增强 CREB/BDNF 信号通路,抑制神经炎症反应。因此,SDG 对雌性小鼠的 AD 相关神经保护作用和认知障碍有改善作用。

https://cdn.ncbi.nlm.nih.gov/pmc/blobs/4a4c/11320852/551af09f2d99/12974_2024_3195_Fig1_HTML.jpg

文献AI研究员

20分钟写一篇综述,助力文献阅读效率提升50倍。

立即体验

用中文搜PubMed

大模型驱动的PubMed中文搜索引擎

马上搜索

文档翻译

学术文献翻译模型,支持多种主流文档格式。

立即体验