Suppr超能文献

TFEB 的激活标志着 B 淋巴细胞的抗原体验,并指导生发中心命运的决定。

TFEB activation hallmarks antigenic experience of B lymphocytes and directs germinal center fate decisions.

机构信息

Institute of Cellular & Molecular Immunology, University Medical Center Göttingen, Göttingen, Germany.

Institute for Neuroimmunology and Multiple Sclerosis Research, University Medical Center Göttingen, Göttingen, Germany.

出版信息

Nat Commun. 2024 Aug 14;15(1):6971. doi: 10.1038/s41467-024-51166-3.

Abstract

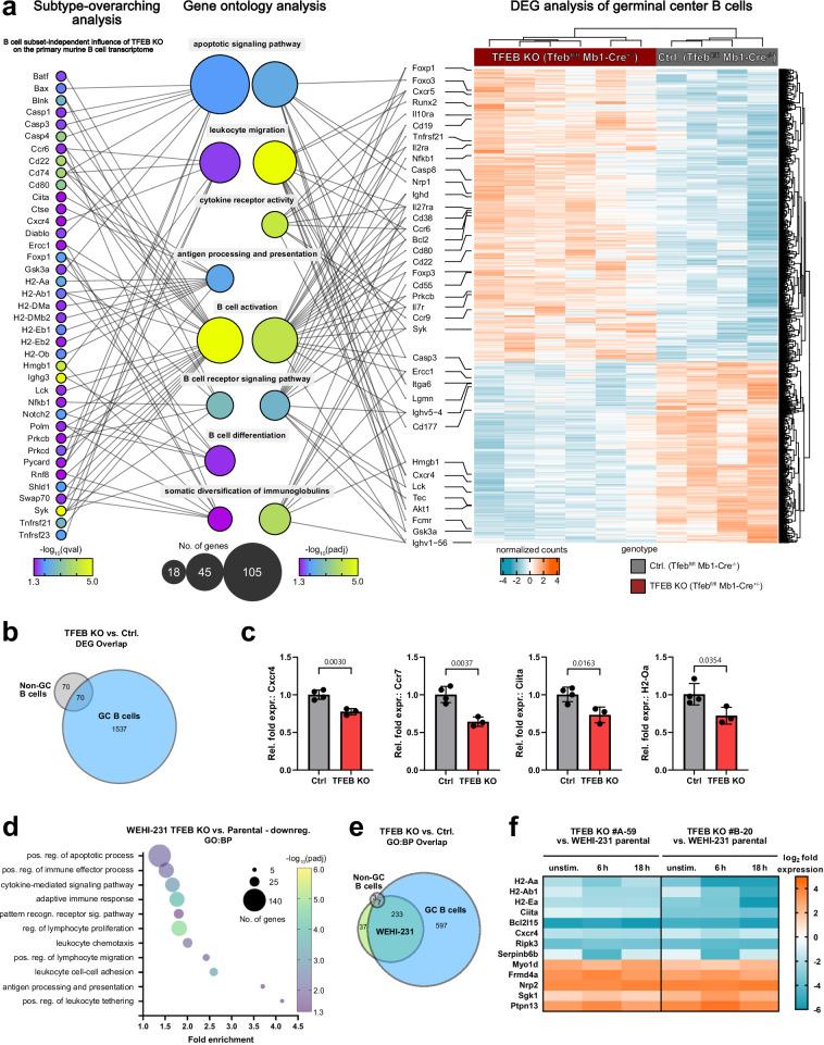
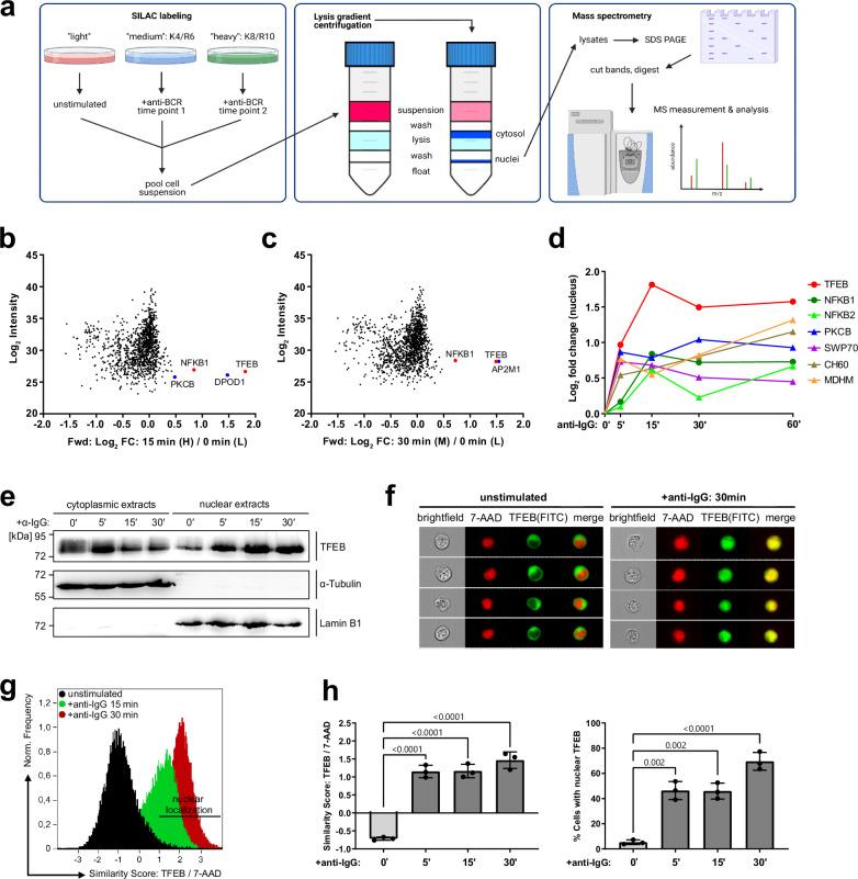
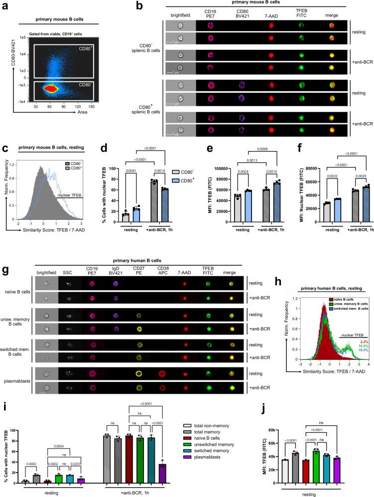
Ligation of the B cell antigen receptor (BCR) initiates humoral immunity. However, BCR signaling without appropriate co-stimulation commits B cells to death rather than to differentiation into immune effector cells. How BCR activation depletes potentially autoreactive B cells while simultaneously primes for receiving rescue and differentiation signals from cognate T lymphocytes remains unknown. Here, we use a mass spectrometry-based proteomic approach to identify cytosolic/nuclear shuttling elements and uncover transcription factor EB (TFEB) as a central BCR-controlled rheostat that drives activation-induced apoptosis, and concurrently promotes the reception of co-stimulatory rescue signals by supporting B cell migration and antigen presentation. CD40 co-stimulation prevents TFEB-driven cell death, while enhancing and prolonging TFEB's nuclear residency, which hallmarks antigenic experience also of memory B cells. In mice, TFEB shapes the transcriptional landscape of germinal center B cells. Within the germinal center, TFEB facilitates the dark zone entry of light-zone-residing centrocytes through regulation of chemokine receptors and, by balancing the expression of Bcl-2/BH3-only family members, integrates antigen-induced apoptosis with T cell-provided CD40 survival signals. Thus, TFEB reprograms antigen-primed germinal center B cells for cell fate decisions.

摘要

B 细胞抗原受体 (BCR) 的交联启动了体液免疫。然而,没有适当共刺激的 BCR 信号会导致 B 细胞死亡,而不是分化为免疫效应细胞。BCR 激活如何在消耗潜在自身反应性 B 细胞的同时,为来自同源 T 淋巴细胞的拯救和分化信号做好准备,目前仍不清楚。在这里,我们使用基于质谱的蛋白质组学方法来鉴定胞质/核穿梭元件,并揭示转录因子 EB (TFEB) 作为一个中央 BCR 控制的变阻器,驱动激活诱导的细胞凋亡,同时通过支持 B 细胞迁移和抗原呈递来促进共刺激拯救信号的接收。CD40 共刺激可防止 TFEB 驱动的细胞死亡,同时增强和延长 TFEB 的核居留,这标志着抗原性经验也存在于记忆 B 细胞中。在小鼠中,TFEB 塑造了生发中心 B 细胞的转录景观。在生发中心内,TFEB 通过调节趋化因子受体促进位于亮区的中心细胞进入暗区,并通过平衡 Bcl-2/BH3 仅家族成员的表达,将抗原诱导的凋亡与 T 细胞提供的 CD40 存活信号整合在一起。因此,TFEB 为抗原引发的生发中心 B 细胞重新编程细胞命运决定。

https://cdn.ncbi.nlm.nih.gov/pmc/blobs/2f92/11322606/e492c9ba2524/41467_2024_51166_Fig1_HTML.jpg

文献AI研究员

20分钟写一篇综述,助力文献阅读效率提升50倍。

立即体验

用中文搜PubMed

大模型驱动的PubMed中文搜索引擎

马上搜索

文档翻译

学术文献翻译模型,支持多种主流文档格式。

立即体验