Suppr超能文献

内质网应激反应的PERK/eIF2α/ATF4/CHOP分支的激活以及HIF-1α与ATF4之间的协同作用促进了达泊西汀诱导的血管钙化。

Activation of PERK/eIF2α/ATF4/CHOP branch of endoplasmic reticulum stress response and cooperation between HIF-1α and ATF4 promotes Daprodustat-induced vascular calcification.

作者信息

Tóth Andrea, Lente Gréta, Csiki Dávid Máté, Balogh Enikő, Szöőr Árpád, Nagy Béla, Jeney Viktória

机构信息

MTA-DE Lendület Vascular Pathophysiology Research Group, Research Centre for Molecular Medicine, Faculty of Medicine, University of Debrecen, Debrecen, Hungary.

Doctoral School of Molecular Cell and Immune Biology, Faculty of Medicine, University of Debrecen, Debrecen, Hungary.

出版信息

Front Pharmacol. 2024 Jul 31;15:1399248. doi: 10.3389/fphar.2024.1399248. eCollection 2024.

Abstract

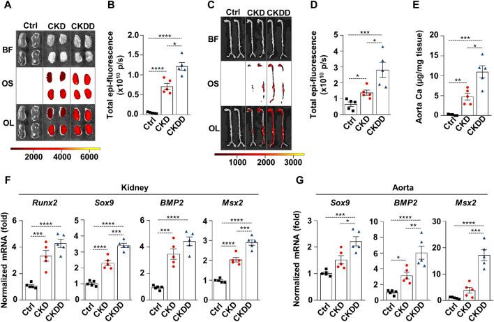
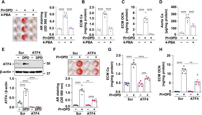
Vascular calcification is accelerated in patients with chronic kidney disease (CKD) and increases the risk of cardiovascular events. CKD is frequently associated with anemia. Daprodustat (DPD) is a prolyl hydroxylase inhibitor for the treatment of CKD-associated anemia that enhances erythropoiesis through the activation of the hypoxia-inducible factor 1 (HIF-1) pathway. Studies showed that DPD promotes osteogenic differentiation of human aortic smooth muscle cells (HAoSMCs) and increases aorta calcification in mice with CKD. HIF-1 activation has been linked with endoplasmic reticulum (ER) stress; therefore, here we investigated the potential contribution of ER stress, particularly activating transcription factor 4 (ATF4), to the pro-calcification effect of DPD. Here, we used an adenine-induced CKD mouse model and HAoSMCs as an vascular calcification model to study the effect of DPD. DPD treatment (15 mg/kg/day) corrects anemia but increases the expression of hypoxia (Glut1, VEGFA), ER stress (ATF4, CHOP, and GRP78), and osteo-/chondrogenic (Runx2, Sox9, BMP2, and Msx2) markers and accelerates aorta and kidney calcification in CKD mice. DPD activates the PERK/eIF2α/ATF4/CHOP pathway and promotes high phosphate-induced osteo-/chondrogenic differentiation of HAoSMCs. Inhibition of ER stress with 4-PBA or silencing of ATF4 attenuates HAoSMC calcification. DPD-induced ATF4 expression is abolished in the absence of HIF-1α; however, knockdown of ATF4 does not affect HIF-1α expression. We concluded that DPD induces ER stress and , in which ATF4 serves as a downstream effector of HIF-1 activation. Targeting ATF4 could be a potential therapeutic approach to attenuate the pro-calcific effect of DPD.

摘要

慢性肾脏病(CKD)患者的血管钙化加速,增加了心血管事件的风险。CKD常与贫血相关。达普司他(DPD)是一种脯氨酰羟化酶抑制剂,用于治疗CKD相关性贫血,通过激活缺氧诱导因子1(HIF-1)途径增强红细胞生成。研究表明,DPD可促进人主动脉平滑肌细胞(HAoSMCs)的成骨分化,并增加CKD小鼠的主动脉钙化。HIF-1激活与内质网(ER)应激有关;因此,我们在此研究了ER应激,特别是激活转录因子4(ATF4)对DPD促钙化作用的潜在影响。在此,我们使用腺嘌呤诱导的CKD小鼠模型和HAoSMCs作为血管钙化模型来研究DPD的作用。DPD治疗(15mg/kg/天)可纠正贫血,但会增加缺氧(Glut1、VEGFA)、ER应激(ATF4、CHOP和GRP78)以及骨/软骨生成(Runx2、Sox9、BMP2和Msx2)标志物的表达,并加速CKD小鼠的主动脉和肾脏钙化。DPD激活PERK/eIF2α/ATF4/CHOP途径,并促进高磷诱导的HAoSMCs骨/软骨生成分化。用4-PBA抑制ER应激或沉默ATF4可减轻HAoSMC钙化。在缺乏HIF-1α的情况下,DPD诱导的ATF4表达被消除;然而,敲低ATF4并不影响HIF-1α的表达。我们得出结论,DPD诱导ER应激,其中ATF4作为HIF-1激活的下游效应器。靶向ATF4可能是减轻DPD促钙化作用的一种潜在治疗方法。

https://cdn.ncbi.nlm.nih.gov/pmc/blobs/2901/11322142/1cf1cb90eee1/fphar-15-1399248-g001.jpg

文献AI研究员

20分钟写一篇综述,助力文献阅读效率提升50倍。

立即体验

用中文搜PubMed

大模型驱动的PubMed中文搜索引擎

马上搜索

文档翻译

学术文献翻译模型,支持多种主流文档格式。

立即体验