Suppr超能文献

鉴定一种用于骨肉瘤预后和免疫反应的新型细胞衰老相关长链非编码RNA特征

Identification of a novel cellular senescence-related lncRNA signature for prognosis and immune response in osteosarcoma.

作者信息

Wu Honglin, Deng Chuanbao, Zheng Xiaoqing, Huang Yongxiong, Chen Chong, Gu Honglin

机构信息

Department of Burn and Wound Repair, the First Affiliated Hospital of Sun Yat-sen University, Guangzhou, China.

Department of Radiological Diagnosis, the First Affiliated Hospital of Sun Yat-sen University, Guangzhou, China.

出版信息

Transl Cancer Res. 2024 Jul 31;13(7):3742-3759. doi: 10.21037/tcr-24-163. Epub 2024 Jul 8.

Abstract

BACKGROUND

Cellular senescence, a novel hallmark of cancer, is associated with patient outcomes and tumor immunotherapy. However, at present, there is no systematic study on the use of cellular senescence-related long non-coding RNAs (CSR-lncRNAs) to predict survival in patients with osteosarcoma. In this study, we aimed to identify a CSR-lncRNAs signature and to evaluate its potential use as a survival prognostic marker and predictive tool for immune response of osteosarcoma.

METHODS

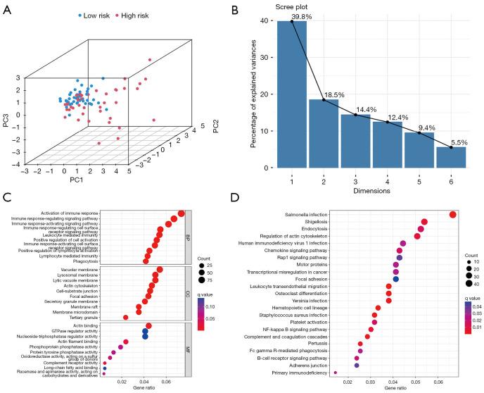
We downloaded a cohort of patients with osteosarcoma from The Cancer Genome Atlas (TCGA) and Gene Expression Omnibus (GEO) databases. We performed differential expression and co-expression analyses to identify CSR-lncRNAs. We performed univariate and multivariate Cox regression analyses along with the random forest algorithm to identify lncRNAs significantly correlated with senescence. Subsequently, we assessed the predictive models using survival curves, receiver operating characteristic curves, nomograms, C-index, and decision curve analysis. Based on this model, patients with osteosarcoma were divided into two groups according to their risk scores. Then, using Gene Ontology and Kyoto Encyclopedia of Genes and Genomes analyses, we compared their clinical characteristics to uncover functional differences. We further conducted immune infiltration analyses using estimation of stromal and immune cells in malignant tumor tissues using expression data (ESTIMATE), cell-type identification by estimating relative subsets of rna transcripts (CIBERSORT), and single-sample gene set enrichment analysis for the two groups. We also evaluated the expression of the target genes of immune checkpoint inhibitors (ICIs).

RESULTS

We identified six lncRNAs that were significantly correlated with senescence and accordingly established a novel cellular senescence-related lncRNA prognostic signature incorporating these lncRNAs. The nomogram indicated that the risk model was an independent prognostic factor that could predict the survival of patients with osteosarcoma. This model demonstrated high accuracy upon validation. Further analysis revealed that patients with osteosarcoma in the low-risk group exhibited better clinical outcomes and enhanced immune infiltration.

CONCLUSIONS

The six-CSR-lncRNA prognostic signature effectively predicted survival outcomes and patients in the low-risk group might have improved immune infiltration.

摘要

背景

细胞衰老作为癌症的一个新特征,与患者预后及肿瘤免疫治疗相关。然而,目前尚无关于利用细胞衰老相关长链非编码RNA(CSR-lncRNAs)预测骨肉瘤患者生存情况的系统性研究。在本研究中,我们旨在鉴定一种CSR-lncRNAs特征,并评估其作为骨肉瘤生存预后标志物及免疫反应预测工具的潜在用途。

方法

我们从癌症基因组图谱(TCGA)和基因表达综合数据库(GEO)下载了一组骨肉瘤患者的数据。我们进行差异表达和共表达分析以鉴定CSR-lncRNAs。我们进行单因素和多因素Cox回归分析以及随机森林算法,以鉴定与衰老显著相关的lncRNAs。随后,我们使用生存曲线、受试者工作特征曲线、列线图、C指数和决策曲线分析来评估预测模型。基于该模型,根据风险评分将骨肉瘤患者分为两组。然后,通过基因本体论和京都基因与基因组百科全书分析,我们比较了它们的临床特征以揭示功能差异。我们进一步使用基于表达数据的恶性肿瘤组织基质和免疫细胞估计(ESTIMATE)、通过估计RNA转录本相对亚群进行细胞类型鉴定(CIBERSORT)以及对两组进行单样本基因集富集分析来进行免疫浸润分析。我们还评估了免疫检查点抑制剂(ICI)靶基因的表达。

结果

我们鉴定出六个与衰老显著相关的lncRNAs,并据此建立了一个包含这些lncRNAs的新型细胞衰老相关lncRNA预后特征。列线图表明风险模型是一个可预测骨肉瘤患者生存的独立预后因素。该模型在验证时显示出高准确性。进一步分析表明,低风险组的骨肉瘤患者表现出更好的临床结局和增强的免疫浸润。

结论

六-CSR-lncRNA预后特征有效地预测了生存结局,低风险组患者可能具有改善的免疫浸润。

https://cdn.ncbi.nlm.nih.gov/pmc/blobs/d61e/11319968/1ff91f8af108/tcr-13-07-3742-f1.jpg

文献AI研究员

20分钟写一篇综述,助力文献阅读效率提升50倍。

立即体验

用中文搜PubMed

大模型驱动的PubMed中文搜索引擎

马上搜索

文档翻译

学术文献翻译模型,支持多种主流文档格式。

立即体验