Suppr超能文献

靶向 ERK-MYD88 相互作用导致 ERK 失调和免疫原性癌细胞死亡。

Targeting ERK-MYD88 interaction leads to ERK dysregulation and immunogenic cancer cell death.

机构信息

University Claude Bernard Lyon 1, INSERM U1052-CNRS UMR5286, Lyon Cancer Research Center, Centre Léon Bérard, Lyon, France.

University of Lyon, Faculté d'Odontologie, Hospices Civils de Lyon, Lyon, France.

出版信息

Nat Commun. 2024 Aug 15;15(1):7037. doi: 10.1038/s41467-024-51275-z.

Abstract

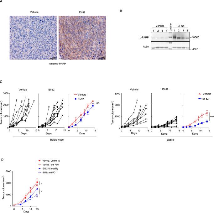
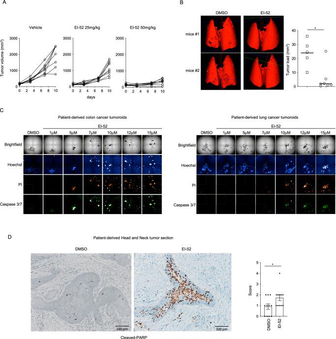
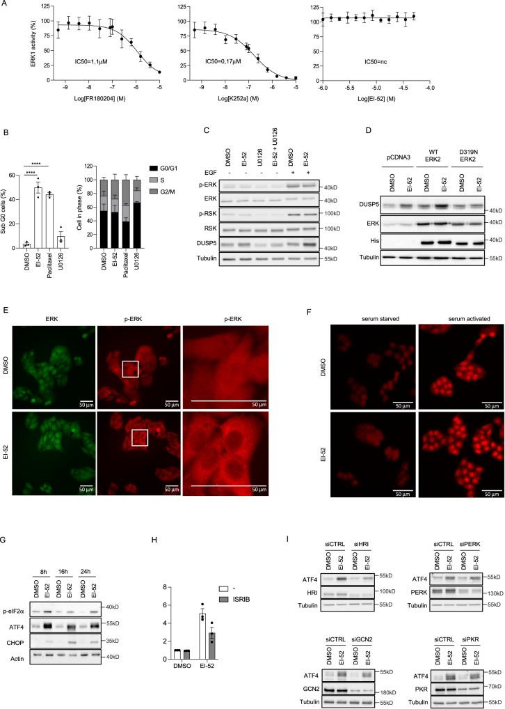
The quest for targeted therapies is critical in the battle against cancer. The RAS/MAP kinase pathway is frequently implicated in neoplasia, with ERK playing a crucial role as the most distal kinase in the RAS signaling cascade. Our previous research demonstrated that the interaction between ERK and MYD88, an adaptor protein in innate immunity, is crucial for RAS-dependent transformation and cancer cell survival. In this study, we examine the biological consequences of disrupting the ERK-MYD88 interaction through the ERK D-recruitment site (DRS), while preserving ERK's kinase activity. Our results indicate that EI-52, a small-molecule benzimidazole targeting ERK-MYD88 interaction induces an HRI-mediated integrated stress response (ISR), resulting in immunogenic apoptosis specific to cancer cells. Additionally, EI-52 exhibits anti-tumor efficacy in patient-derived tumors and induces an anti-tumor T cell response in mice in vivo. These findings suggest that inhibiting the ERK-MYD88 interaction may be a promising therapeutic approach in cancer treatment.

摘要

寻找靶向治疗方法是对抗癌症的关键。RAS/MAP 激酶途径在肿瘤发生中经常被涉及,ERK 作为 RAS 信号级联反应中的最远端激酶,起着至关重要的作用。我们之前的研究表明,ERK 与 MYD88(先天免疫中的衔接蛋白)之间的相互作用对于 RAS 依赖性转化和癌细胞存活至关重要。在这项研究中,我们通过 ERK 的 D-募集位点(DRS)检查破坏 ERK-MYD88 相互作用的生物学后果,同时保留 ERK 的激酶活性。我们的结果表明,小分子苯并咪唑 EI-52 靶向 ERK-MYD88 相互作用,诱导 HRI 介导的综合应激反应(ISR),导致仅针对癌细胞的免疫原性细胞凋亡。此外,EI-52 在患者来源的肿瘤中表现出抗肿瘤功效,并在体内诱导抗肿瘤 T 细胞反应。这些发现表明,抑制 ERK-MYD88 相互作用可能是癌症治疗的一种有前途的治疗方法。

https://cdn.ncbi.nlm.nih.gov/pmc/blobs/d21b/11327251/ce62487cd708/41467_2024_51275_Fig1_HTML.jpg

文献AI研究员

20分钟写一篇综述,助力文献阅读效率提升50倍。

立即体验

用中文搜PubMed

大模型驱动的PubMed中文搜索引擎

马上搜索

文档翻译

学术文献翻译模型,支持多种主流文档格式。

立即体验