Suppr超能文献

微生物群改变与患有阿尔茨海默病的小鼠和人类的载脂蛋白E突变有关。

Microbiome alterations are associated with apolipoprotein E mutation in and humans with Alzheimer's disease.

作者信息

Zampieri Guido, Cabrol Léa, Urra Claudio, Castro-Nallar Eduardo, Schwob Guillaume, Cleary David, Angione Claudio, Deacon Robert M J, Hurley Michael J, Cogram Patricia

机构信息

School of Computing, Engineering and Digital Technologies, Department of Computer Science and Information Systems, Teesside University, Middlesbrough, Tees Valley TS1 3BX, UK.

Institute of Ecology and Biodiversity, Department of Ecological Sciences, Faculty of Science, Universidad de Chile, Las Palmeras 3425, Santiago 7800003, Chile.

出版信息

iScience. 2024 Jun 22;27(8):110348. doi: 10.1016/j.isci.2024.110348. eCollection 2024 Aug 16.

Abstract

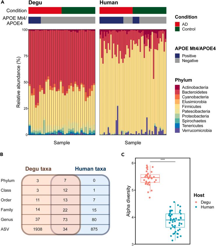
Gut microbiome dysbiosis is linked to many neurological disorders including Alzheimer's disease (AD). A major risk factor for AD is polymorphism in the apolipoprotein E () gene, which affects gut microbiome composition. To explore the gut-brain axis in AD, long-lived animal models of naturally developing AD-like pathologies are needed. (degu) exhibit spontaneous AD-like symptoms and mutations, making them suitable for studying the interplay between AD genetic determinants and gut microbiome. We analyzed the association between genotype and gut microbiome in 50 humans and 32 degu using16S rRNA gene amplicon sequencing. Significant associations were found between the degu mutation and gut microbial changes in degu, notably a depletion of and and an enrichment of , mirroring patterns seen in people with AD. The altered taxa were previously suggested to be involved in AD, validating the degu as an unconventional model for studying the AD/microbiome crosstalk.

摘要

肠道微生物群失调与包括阿尔茨海默病(AD)在内的许多神经疾病有关。AD的一个主要风险因素是载脂蛋白E()基因的多态性,它会影响肠道微生物群的组成。为了探索AD中的肠-脑轴,需要自然发生类似AD病理的长寿动物模型。八齿鼠表现出自发性的类似AD的症状和突变,使其适合用于研究AD遗传决定因素与肠道微生物群之间的相互作用。我们使用16S rRNA基因扩增子测序分析了50名人类和32只八齿鼠的基因型与肠道微生物群之间的关联。在八齿鼠中发现八齿鼠突变与肠道微生物变化之间存在显著关联,特别是和的减少以及的富集,这与AD患者中观察到的模式相似。先前有人认为这些改变的分类群与AD有关,这验证了八齿鼠作为研究AD/微生物群相互作用的非传统模型的有效性。

https://cdn.ncbi.nlm.nih.gov/pmc/blobs/99b2/11324989/d30ba66ccb22/fx1.jpg

文献AI研究员

20分钟写一篇综述,助力文献阅读效率提升50倍。

立即体验

用中文搜PubMed

大模型驱动的PubMed中文搜索引擎

马上搜索

文档翻译

学术文献翻译模型,支持多种主流文档格式。

立即体验