Suppr超能文献

鼠类肠道微生物组与等位基因的关联。

Murine Gut Microbiome Association With Alleles.

机构信息

Department of Physiology, College of Medicine, University of Kentucky, Lexington, KY, United States.

Sanders-Brown Center on Aging, University of Kentucky, Lexington, KY, United States.

出版信息

Front Immunol. 2020 Feb 14;11:200. doi: 10.3389/fimmu.2020.00200. eCollection 2020.

Abstract

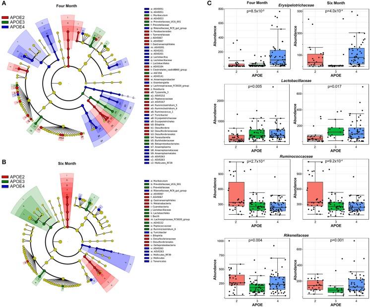
Since alleles represent the most impactful genetic risk factors for Alzheimer's disease (AD), their differential mechanism(s) of action are under intense scrutiny. is robustly associated with increased AD risk compared to the neutral and protective . alleles have also been associated with differential inflammation and gastrointestinal recovery after insult in human and murine studies, leading us to hypothesize that alleles impact the gut microbiome. To assess this hypothesis, we compared 16S ribosomal RNA gene amplicon-based microbiome profiles in a cohort of mice that were homozygous for , and included both males and females as well as carriers and non-carriers of five familial AD (5xFAD) mutations. Fecal samples were analyzed from mice at 4 and 6 months of age. genotype, as well as sex and 5xFAD status, was then tested for influence on alpha diversity (Shannon H index) and beta diversity (principal coordinate analyses and PERMANOVA). A Random Forest analysis was used to identify features that predicted , sex and 5xFAD status. The richness and evenness (alpha diversity) of the fecal microbiome was not robustly associated with genotype, 5xFAD status or sex. In contrast, microbial community composition (beta-diversity) was consistently and strongly associated with genotype. The association between beta-diversity and sex or 5xFAD status was less consistent and more modest. Comparison of the differences underlying effects showed that the relative abundance of multiple bacterial taxa was significantly different as a function of APOE genotype. The structure of the gut microbiome was strongly and significantly associated with alleles in this murine model. Further evaluation of these findings in humans, as well as studies evaluating the impact of the APOE-associated microbiota on AD-relevant phenotypes in murine models, will be necessary to determine if alterations in the gut microbiome represent a novel mechanism whereby genotype impacts AD.

摘要

由于等位基因代表了阿尔茨海默病(AD)最具影响力的遗传风险因素,因此它们的差异化作用机制正受到密切关注。与中性和保护性相比, 等位基因与 AD 风险增加密切相关。在人类和鼠类研究中, 等位基因也与损伤后炎症和胃肠道恢复的差异有关,这使我们假设 等位基因会影响肠道微生物组。为了评估这一假设,我们比较了一组纯合 等位基因的小鼠的 16S 核糖体 RNA 基因扩增子微生物组图谱,这些小鼠包括雄性和雌性,以及携带和不携带五种家族性 AD(5xFAD)突变的个体。分析了 4 个月和 6 个月大的小鼠的粪便样本。然后测试了 基因型、性别和 5xFAD 状态对 alpha 多样性(Shannon H 指数)和 beta 多样性(主坐标分析和 PERMANOVA)的影响。随机森林分析用于识别可预测 、性别和 5xFAD 状态的特征。粪便微生物组的丰富度和均匀度(alpha 多样性)与 基因型、5xFAD 状态或性别无明显关联。相比之下,微生物群落组成(beta 多样性)与 基因型始终且强烈相关。beta 多样性与性别或 5xFAD 状态的关联不太一致且更为温和。比较 影响背后差异的结果表明,多个细菌类群的相对丰度作为 APOE 基因型的函数显著不同。在这种小鼠模型中,肠道微生物组的结构与 APOE 等位基因强烈且显著相关。在人类中进一步评估这些发现,以及评估与 AD 相关表型的 APOE 相关微生物组对鼠类模型的影响的研究,将是确定肠道微生物组的改变是否代表 基因型影响 AD 的一种新机制所必需的。

https://cdn.ncbi.nlm.nih.gov/pmc/blobs/7344/7034241/ae59fb24ec20/fimmu-11-00200-g0001.jpg

文献AI研究员

20分钟写一篇综述,助力文献阅读效率提升50倍。

立即体验

用中文搜PubMed

大模型驱动的PubMed中文搜索引擎

马上搜索

文档翻译

学术文献翻译模型,支持多种主流文档格式。

立即体验