Suppr超能文献

菊粉等益生元可增强载脂蛋白 E4 小鼠肠道微生物代谢和抗炎作用,并具有性别特异性影响。

Prebiotic inulin enhances gut microbial metabolism and anti-inflammation in apolipoprotein E4 mice with sex-specific implications.

机构信息

Department of Pharmacology and Nutritional Sciences, University of Kentucky, Lexington, KY, 40536, USA.

Sanders Brown Center on Aging, University of Kentucky, Lexington, KY, 40536, USA.

出版信息

Sci Rep. 2023 Sep 13;13(1):15116. doi: 10.1038/s41598-023-42381-x.

Abstract

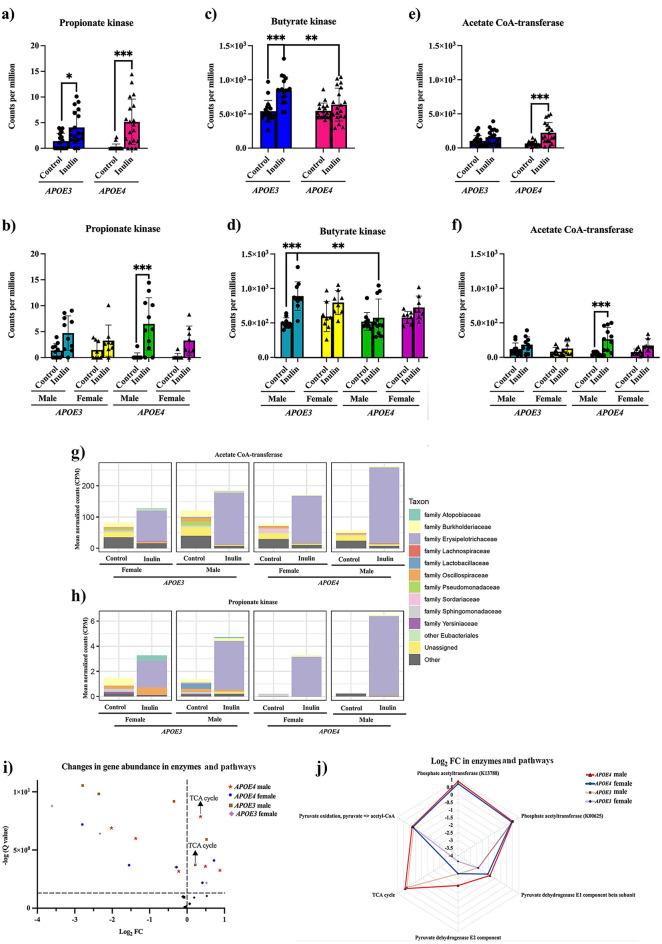
Gut dysbiosis has been identified as a crucial factor of Alzheimer's disease (AD) development for apolipoprotein E4 (APOE4) carriers. Inulin has shown the potential to mitigate dysbiosis. However, it remains unclear whether the dietary response varies depending on sex. In the study, we fed 4-month-old APOE4 mice with inulin for 16 weeks and performed shotgun metagenomic sequencing to determine changes in microbiome diversity, taxonomy, and functional gene pathways. We also formed the same experiments with APOE3 mice to identify whether there are APOE-genotype dependent responses to inulin. We found that APOE4 female mice fed with inulin had restored alpha diversity, significantly reduced Escherichia coli and inflammation-associated pathway responses. However, compared with APOE4 male mice, they had less metabolic responses, including the levels of short-chain fatty acids-producing bacteria and the associated kinases, especially those related to acetate and Erysipelotrichaceae. These diet- and sex- effects were less pronounced in the APOE3 mice, indicating that different APOE variants also play a significant role. The findings provide insights into the higher susceptibility of APOE4 females to AD, potentially due to inefficient energy production, and imply the importance of considering precision nutrition for mitigating dysbiosis and AD risk in the future.

摘要

肠道菌群失调已被确定为载脂蛋白 E4 (APOE4) 携带者阿尔茨海默病 (AD) 发展的关键因素。菊粉已显示出缓解菌群失调的潜力。然而,目前尚不清楚饮食反应是否因性别而异。在这项研究中,我们用菊粉喂养 4 个月大的 APOE4 小鼠 16 周,并进行鸟枪法宏基因组测序,以确定微生物组多样性、分类和功能基因途径的变化。我们还对 APOE3 小鼠进行了相同的实验,以确定是否存在对菊粉的 APOE 基因型依赖性反应。我们发现,喂食菊粉的 APOE4 雌性小鼠恢复了 alpha 多样性,大肠杆菌和炎症相关途径的反应显著降低。然而,与 APOE4 雄性小鼠相比,它们的代谢反应较少,包括产生短链脂肪酸的细菌水平和相关激酶,特别是与乙酸和肠杆菌科相关的激酶。这些饮食和性别效应在 APOE3 小鼠中不那么明显,表明不同的 APOE 变体也起着重要作用。这些发现为 APOE4 女性对 AD 的更高易感性提供了新的见解,可能是由于能量产生效率低下,这意味着未来在减轻菌群失调和 AD 风险时,需要考虑精准营养。

https://cdn.ncbi.nlm.nih.gov/pmc/blobs/94e3/10499887/bd66e3c08e0b/41598_2023_42381_Fig1_HTML.jpg

文献AI研究员

20分钟写一篇综述,助力文献阅读效率提升50倍。

立即体验

用中文搜PubMed

大模型驱动的PubMed中文搜索引擎

马上搜索

文档翻译

学术文献翻译模型,支持多种主流文档格式。

立即体验