Suppr超能文献

菊粉饮食改变肠道微生物组,增强全身代谢,并减少 APOE4 小鼠模型中的神经炎症。

Dietary inulin alters the gut microbiome, enhances systemic metabolism and reduces neuroinflammation in an APOE4 mouse model.

机构信息

Sanders-Brown Center on Aging, University of Kentucky, Lexington, Kentucky, United States of America.

Department of Pharmacology and Nutritional Science, University of Kentucky, Lexington, Kentucky, United States of America.

出版信息

PLoS One. 2019 Aug 28;14(8):e0221828. doi: 10.1371/journal.pone.0221828. eCollection 2019.

Abstract

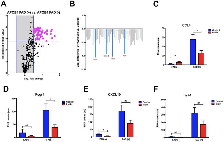
The apolipoprotein ε4 allele (APOE4) is the strongest genetic risk factor for Alzheimer's disease (AD). APOE4 carriers develop systemic metabolic dysfunction decades before showing AD symptoms. Accumulating evidence shows that the metabolic dysfunction accelerates AD development, including exacerbated amyloid-beta (Aβ) retention, neuroinflammation and cognitive decline. Therefore, preserving metabolic function early on may be critical to reducing the risk for AD. Here, we show that inulin increases beneficial microbiota and decreases harmful microbiota in the feces of young, asymptomatic APOE4 transgenic (E4FAD) mice and enhances metabolism in the cecum, periphery and brain, as demonstrated by increases in the levels of SCFAs, tryptophan-derived metabolites, bile acids, glycolytic metabolites and scyllo-inositol. We show that inulin also reduces inflammatory gene expression in the hippocampus. This knowledge can be utilized to design early precision nutrition intervention strategies that use a prebiotic diet to enhance systemic metabolism and may be useful for reducing AD risk in asymptomatic APOE4 carriers.

摘要

载脂蛋白 E4 等位基因 (APOE4) 是阿尔茨海默病 (AD) 的最强遗传风险因素。APOE4 携带者在出现 AD 症状前几十年就会出现全身代谢功能障碍。越来越多的证据表明,代谢功能障碍会加速 AD 的发展,包括加剧淀粉样蛋白-β (Aβ) 蓄积、神经炎症和认知能力下降。因此,早期保持代谢功能对于降低 AD 的风险可能至关重要。在这里,我们发现菊粉可增加年轻、无症状 APOE4 转基因 (E4FAD) 小鼠粪便中的有益菌群并减少有害菌群,并可通过增加短链脂肪酸 (SCFA)、色氨酸衍生代谢物、胆汁酸、糖酵解代谢物和肌醇的水平,增强盲肠、外周和大脑的代谢。我们发现菊粉还可降低海马体中炎症基因的表达。这一知识可用于设计早期精准营养干预策略,通过使用益生元饮食来增强全身代谢,可能有助于降低无症状 APOE4 携带者的 AD 风险。

https://cdn.ncbi.nlm.nih.gov/pmc/blobs/3d63/6713395/b9fc78f70229/pone.0221828.g001.jpg

文献AI研究员

20分钟写一篇综述,助力文献阅读效率提升50倍。

立即体验

用中文搜PubMed

大模型驱动的PubMed中文搜索引擎

马上搜索

文档翻译

学术文献翻译模型,支持多种主流文档格式。

立即体验