Suppr超能文献

健康大脑衰老过程中小鼠皮层和海马体中cGAS-STING信号通路成分的改变。

Alteration of cGAS-STING signaling pathway components in the mouse cortex and hippocampus during healthy brain aging.

作者信息

Passarella Sergio, Kethiswaran Shananthan, Brandes Karina, Tsai I-Chin, Cebulski Kristin, Kröger Andrea, Dieterich Daniela C, Landgraf Peter

机构信息

Institute for Pharmacology and Toxicology, Otto-von-Guericke University Magdeburg, Magdeburg, Germany.

Institute of Medical Microbiology and Hospital Hygiene, Molecular Microbiology, Health Campus Immunology, Infectiology and Inflammation, Otto-von-Guericke University Magdeburg, Magdeburg, Germany.

出版信息

Front Aging Neurosci. 2024 Aug 1;16:1429005. doi: 10.3389/fnagi.2024.1429005. eCollection 2024.

Abstract

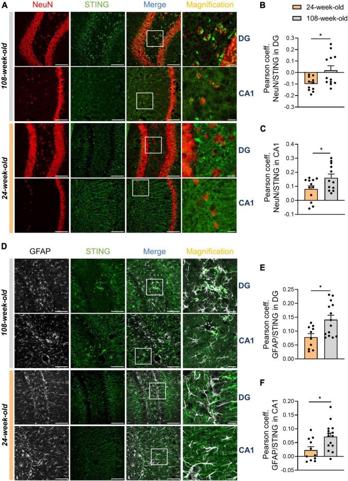
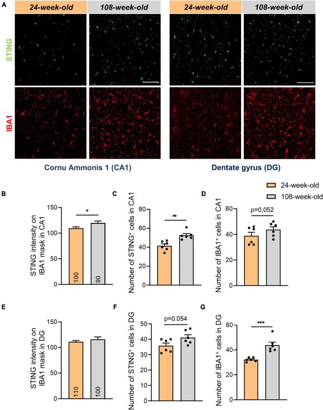
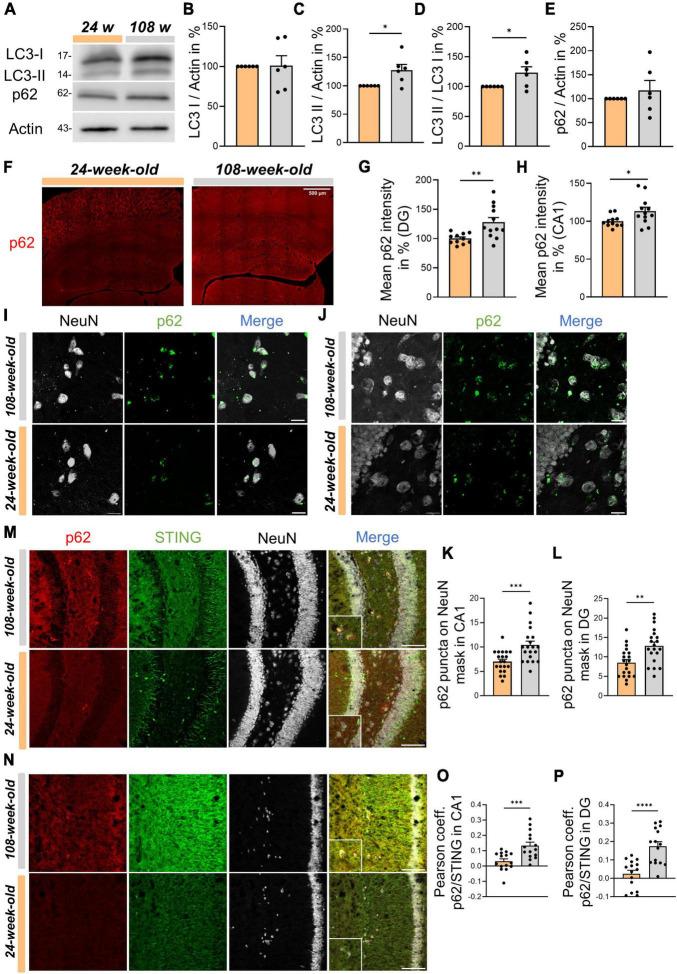
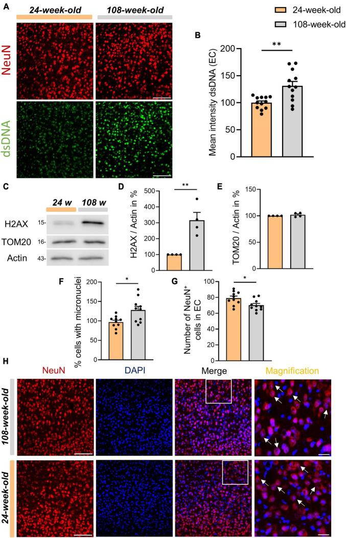
The cGAS-STING pathway is a pivotal element of the innate immune system, recognizing cytosolic DNA to initiate the production of type I interferons and pro-inflammatory cytokines. This study investigates the alterations of the cGAS-STING signaling components in the cortex and hippocampus of mice aged 24 and 108 weeks. In the cortex of old mice, an increase in the dsDNA sensor protein cGAS and its product 2'3'-cGAMP was observed, without corresponding activation of downstream signaling, suggesting an uncoupling of cGAS activity from STING activation. This phenomenon may be attributed to increased dsDNA concentrations in the EC neurons, potentially arising from nuclear DNA damage. Contrastingly, the hippocampus did not exhibit increased cGAS activity with aging, but there was a notable elevation in STING levels, particularly in microglia, neurons and astrocytes. This increase in STING did not correlate with enhanced IRF3 activation, indicating that brain inflammation induced by the cGAS-STING pathway may manifest extremely late in the aging process. Furthermore, we highlight the role of autophagy and its interplay with the cGAS-STING pathway, with evidence of autophagy dysfunction in aged hippocampal neurons leading to STING accumulation. These findings underscore the complexity of the cGAS-STING pathway's involvement in brain aging, with regional variations in activity and potential implications for neurodegenerative diseases.

摘要

cGAS-STING通路是先天性免疫系统的关键组成部分,可识别胞质DNA以启动I型干扰素和促炎细胞因子的产生。本研究调查了24周龄和108周龄小鼠大脑皮质和海马中cGAS-STING信号成分的变化。在老年小鼠的大脑皮质中,观察到双链DNA传感器蛋白cGAS及其产物2'3'-cGAMP增加,但下游信号未相应激活,这表明cGAS活性与STING激活解偶联。这种现象可能归因于EC神经元中双链DNA浓度增加,这可能是由核DNA损伤引起的。相比之下,海马体并未随着衰老而表现出cGAS活性增加,但STING水平显著升高,尤其是在小胶质细胞、神经元和星形胶质细胞中。STING的这种增加与IRF3激活增强无关,这表明cGAS-STING通路诱导的脑部炎症可能在衰老过程中极其晚期才表现出来。此外,我们强调了自噬的作用及其与cGAS-STING通路的相互作用,有证据表明老年海马神经元中的自噬功能障碍导致STING积累。这些发现强调了cGAS-STING通路参与脑衰老的复杂性,其活性存在区域差异,并对神经退行性疾病具有潜在影响。

https://cdn.ncbi.nlm.nih.gov/pmc/blobs/9c91/11324507/00da32333f02/fnagi-16-1429005-g001.jpg

文献AI研究员

20分钟写一篇综述,助力文献阅读效率提升50倍。

立即体验

用中文搜PubMed

大模型驱动的PubMed中文搜索引擎

马上搜索

文档翻译

学术文献翻译模型,支持多种主流文档格式。

立即体验