Suppr超能文献

激活 cGAS-STING 轴有助于 CVST 小鼠模型中的神经炎症,并诱导炎症小体激活和小胶质细胞细胞焦亡。

Activating cGAS-STING axis contributes to neuroinflammation in CVST mouse model and induces inflammasome activation and microglia pyroptosis.

机构信息

Department of Cerebrovascular Surgery, The Third Affiliated Hospital of Sun Yat-Sen University, No 600 Tianhe Road, Guangzhou, 510630, Guangdong, China.

Department of Neurology, The Third Affiliated Hospital of Sun Yat-Sen University, No 600 Tianhe Road, Guangzhou, Guangdong, China.

出版信息

J Neuroinflammation. 2022 Jun 10;19(1):137. doi: 10.1186/s12974-022-02511-0.

Abstract

BACKGROUND

Neuroinflammation-induced injury is intimately associated with poor prognosis in patients with cerebral venous sinus thrombosis (CVST). The cyclic GMP-AMP synthase-stimulator of interferon gene (cGAS-STING) axis is a cytoplasmic double-stranded DNA (dsDNA) sensing pathway has recently emerged as a crucial mediator of neuroinflammation in ischemic stroke. However, the role of the cGAS-STING pathway in modulating post-CVST inflammation and the underlying mechanisms involved remain unclear.

METHODS

A CVST model was induced by ferric chloride in male C57BL/6J mice. The selective cGAS inhibitor RU.521, STING agonist 2'3'-cGAMP, and STING siRNA were delivered by intranasal administration or intraventricular injection. Post-CVST assessments included rotarod test, TUNEL staining, Fluoro-Jade C staining, dihydroethidium staining, western blotting, qPCR, immunofluorescence, immunohistochemistry, ELISA and flow cytometry.

RESULTS

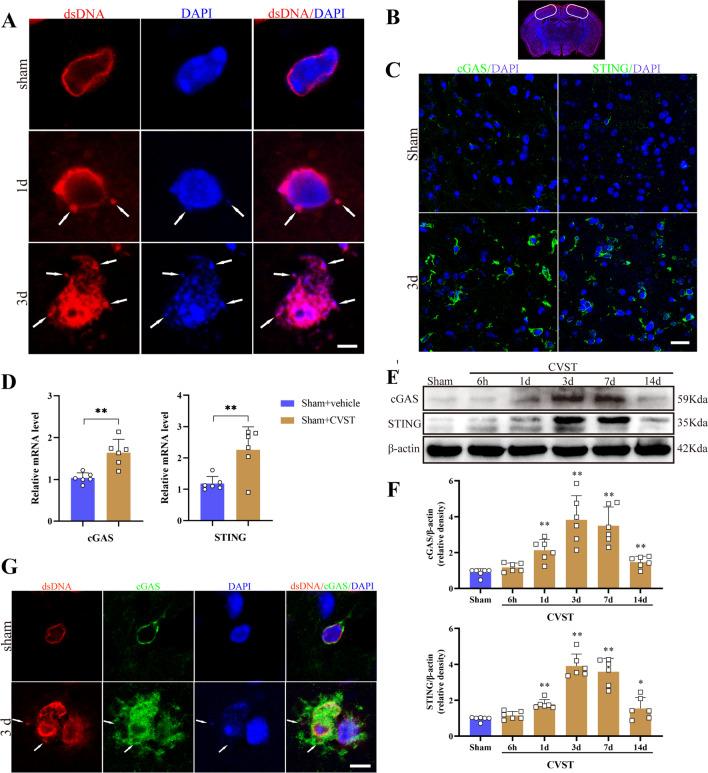
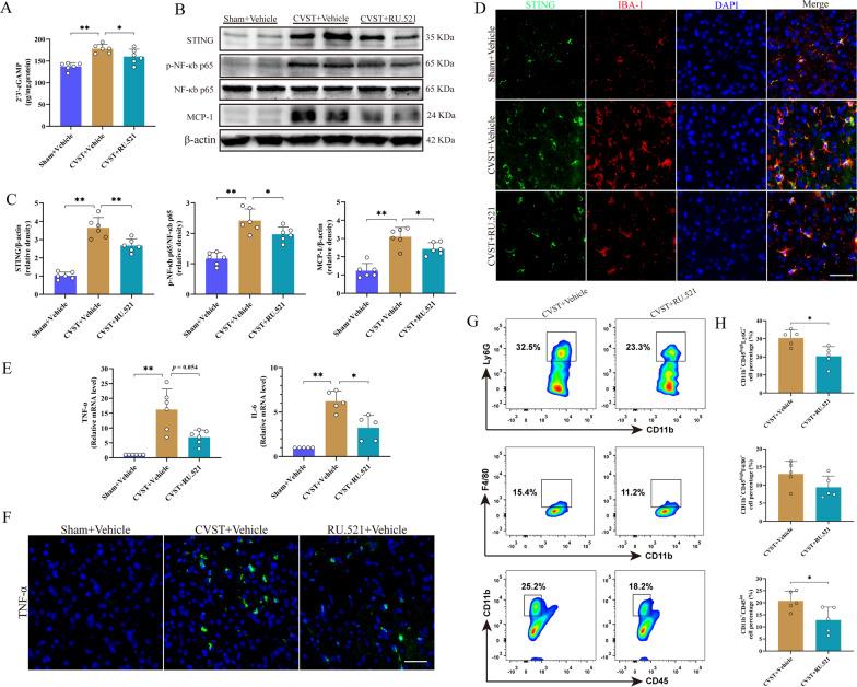
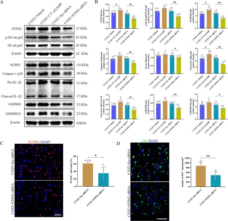
cGAS, STING, NLRP3 and GSDMD were significantly upregulated after CVST and mostly in the microglia of the mouse brain. CVST triggered the release of dsDNA into the cytoplasm and elicited an inflammatory response via activating the cGAS-STING axis. RU.521 decreased the levels of 2'3'-cGAMP, STING and downstream inflammatory cytokines, and suppressed the expressions of NLRP3 inflammasome and pyroptosis-pertinent components containing cleaved caspase-1, GSDMD, GSDMD-C, pro- and cleaved IL-1β, and cleaved IL-1β/pro-IL-1β. Besides, RU.521 treatment also reduced oxidative stress, lessened the numbers of microglia and neutrophils, and ameliorated neuronal apoptosis, degeneration along with neurological deficits post-CVST. 2'3'-cGAMP delivery enhanced the expressions of STING and related inflammatory mediators, NLRP3 inflammasome and pyroptosis-relevant proteins, whereas these alterations were significantly abrogated by the silencing of STING by siRNA.

CONCLUSIONS

Our data demonstrate that repression of the cGAS-STING pathway diminishes the neuroinflammatory burden of CVST and highlight this approach as a potential therapeutic tactic in CVST-mediated pathologies.

摘要

背景

神经炎症诱导的损伤与脑静脉窦血栓形成(CVST)患者的预后不良密切相关。环鸟苷酸-腺苷酸合酶刺激干扰素基因(cGAS-STING)轴是一种细胞质双链 DNA(dsDNA)感应途径,最近已成为缺血性中风中神经炎症的关键介质。然而,cGAS-STING 途径在调节 CVST 后炎症中的作用及其潜在机制尚不清楚。

方法

雄性 C57BL/6J 小鼠用氯化铁诱导 CVST 模型。通过鼻腔给药或脑室内注射给予选择性 cGAS 抑制剂 RU.521、STING 激动剂 2'3'-cGAMP 和 STING siRNA。CVST 后评估包括旋转棒试验、TUNEL 染色、Fluoro-Jade C 染色、二氢乙啶染色、western blot、qPCR、免疫荧光、免疫组化、ELISA 和流式细胞术。

结果

CVST 后 cGAS、STING、NLRP3 和 GSDMD 明显上调,主要在小鼠大脑中的小胶质细胞中。CVST 触发 dsDNA 释放到细胞质中,并通过激活 cGAS-STING 轴引发炎症反应。RU.521 降低了 2'3'-cGAMP、STING 和下游炎症细胞因子的水平,并抑制了 NLRP3 炎性体和包含裂解的 caspase-1、GSDMD、GSDMD-C、pro 和裂解的 IL-1β、和裂解的 IL-1β/pro-IL-1β 的 pyroptosis 相关成分的表达。此外,RU.521 治疗还减少了氧化应激,减少了小胶质细胞和中性粒细胞的数量,并改善了 CVST 后的神经元凋亡、变性和神经功能缺损。2'3'-cGAMP 给药增强了 STING 和相关炎症介质、NLRP3 炎性体和 pyroptosis 相关蛋白的表达,而这些改变通过 siRNA 沉默 STING 而显著减弱。

结论

我们的数据表明,抑制 cGAS-STING 途径可减轻 CVST 的神经炎症负担,并强调这种方法可能是 CVST 介导的病变的一种潜在治疗策略。

https://cdn.ncbi.nlm.nih.gov/pmc/blobs/65df/9188164/9f8b37707561/12974_2022_2511_Fig1_HTML.jpg

文献AI研究员

20分钟写一篇综述,助力文献阅读效率提升50倍。

立即体验

用中文搜PubMed

大模型驱动的PubMed中文搜索引擎

马上搜索

文档翻译

学术文献翻译模型,支持多种主流文档格式。

立即体验